
提起宫颈癌,大家可能并不陌生,梅艳芳,歌影双栖发展的女明星,一位风华绝代的女人却因宫颈癌在大好的年华告别这个世界。另外,李媛媛、杰德·古迪、宋汶霏等女明星也是死于宫颈癌这种恶性肿瘤。

在全世界范围内,女性恶性肿瘤中宫颈癌的发生率仅次于肺癌、乳腺癌、位居第三位。据世界卫生组织统计,宫颈癌全球每年新发病例约50万,占所有癌症新发病例的5%,其中80%以上在发展中国家。每年超过26万的妇女死于宫颈癌,主要在低、中收入国家。中国每年新发病例达13.15万,宫颈癌死亡人数每年约5.3万,约占全部女性恶性肿瘤死亡人数的18.4%。
这些统计数据清楚地表明宫颈癌是很常见的妇科恶性肿瘤,且已成为名副其实的威胁女性生命的红颜杀手,但宫颈癌是目前唯一一个病因比较明确的恶性肿瘤,也是唯一一个可以治愈和预防的恶性肿瘤。
宫颈癌的病因
目前已经明确人乳头状瘤病毒(简称HPV)感染是引起宫颈癌的主要病因。
HPV通过*生活性**传播,感染后通常没有症状。在大多数国家,HPV感染非常常见。大部分妇女HPV感染期比较短,一般8-10个月左右便可消失,但仍有大约10%-15%的35岁以上的妇女有持续感染的情况,而这些持续感染HPV,尤其是持续感染高危HPV的妇女,成为易患宫颈癌的群体。
虽然HPV是导致宫颈癌的罪魁祸首,但大多数女性体内的免疫系统可以把进入体内的HPV消灭掉,只有少数免疫机能比较弱的女性,无法消灭进入体内的HPV,造成HPV持续感染,发生癌前病变,其中又有少部分最终发展为宫颈癌,整个过程可能持续5-10年。所以,只要抓住时机对HPV进行检测,就可及早发现HPV病毒感染和癌前病变,从而有效预防宫颈癌的发生。
我国常见的高危型HPV包括16、18、31、33、45、52、58等。目前人乳头瘤病毒疫苗已在国内上市,可以按照适宜的年龄进行推广接种,以预防宫颈癌前病变及宫颈癌。
宫颈癌的易感因素
与宫颈癌相关的其他高危因素有:
①不良*行为性**:过早开始*生活性**,多个*伴侣性**或丈夫有多个*伴侣性**;
②月经及分娩因素:经期卫生不良,经期延长,早婚,早育,多产等;
③性传播疾病导致的炎症对宫颈的长期刺激;
④吸烟:摄入尼古丁降低机体的免疫力,影响对HPV感染的清除,导致宫颈癌特别是鳞癌的风险增加;
⑤长期服用口服避孕药:服用口服避孕药8年以上宫颈癌特别是腺癌的风险增加两倍;
⑥免疫缺陷与抑制:HIV感染导致免疫缺陷和器官移植术后长期服用免疫抑制药物导致宫颈癌的发生率升高;
⑦其他病毒感染:疱疹病毒Ⅱ型(HSV-Ⅱ)与宫颈癌病因的联系不能排除。
其他因素如社会经济条件较差、卫生习惯不良、营养状况不良等也可能增加宫颈癌的发生率。
高危人群就要做好筛查预防了。

患宫颈癌后的症状表现
癌前病变及宫颈癌早期可以没有任何症状。早期妇科医生检查时发现宫颈光滑,外观无异常,或与慢性宫颈炎无明显区别,此时易被忽略而漏诊或误诊。早期可偶尔表现为接触性出血,即*交性**后阴道出血,或异常白带如血性白带、白带增多,不规则阴道出血或绝经后阴道出血。
常见症状表现如下:
① 阴道出血。是宫颈癌患者的主要症状(80%-85%),多表现为*交性**后阴道出血,也可为绝经后阴道出血,出血量可多可少。阴道出血往往是肿瘤血管破裂所致。晚期患者可出现突发阴道大量出血以致休克,多见于侵蚀性生长的肿瘤。
② 阴道分泌物增多。亦是宫颈癌患者的主要症状。多发生在阴道出血以前。最初阴道分泌物可以没有任何气味,随着肿瘤的生长,瘤体继发感染、坏死则分泌物量增多,如淘米水样或混杂血液,并带有恶臭味。肿瘤向上蔓延累及子宫内膜时,宫内分泌物会被颈管癌组织阻塞,不能排出,可以形成宫腔积液或宫腔积脓,患者可出现下腹不适、小腹疼痛、腰痛及发热等症状。
③ 疼痛。是晚期宫颈癌的症状。肿瘤沿着癌旁组织延伸,侵犯骨盆壁,压迫周围神经,临床表现为坐骨神经痛或一侧骶、髂的持续性疼痛。肿瘤压迫或侵蚀输尿管,使其狭窄、阻塞,导致肾盂积水,表现为一侧腰痛甚至剧痛,进一步发展为肾衰竭,以致尿毒症。淋巴系统受侵导致淋巴管阻塞,淋巴液回流受阻而出现下肢水肿和疼痛等症状。
④ 发热、贫血、消瘦等。全身症状晚期患者因肿瘤组织代谢、坏死组织吸收或合并感染而引起发热,体温一般在38℃左右,少数可达39℃以上。由于出血和消耗而出现贫血、消瘦甚至恶病质。
⑤ 其他症状。晚期宫颈癌可转移到其他地方。晚期宫颈癌可沿淋巴转移,包括盆腔淋巴结、左锁骨上淋巴结、腹股沟淋巴几转移等;也可沿淋巴液循环转移到肺、肾、脊柱等。转移到不同的部位,可出现相应的症状。

宫颈癌如何治疗
宫颈癌治疗主要有手术治疗和放疗,化疗广泛应用于与手术、放疗配合的综合治疗和晚期复发性宫颈癌的治疗。
宫颈癌综合治疗不是几种方法的盲目叠加,而是有计划的分步实施,治疗中根据手术结果和放疗后肿瘤消退情况予以调整,原则上早期宫颈癌以手术治疗为主,中晚期宫颈癌放疗为主,化疗为辅。
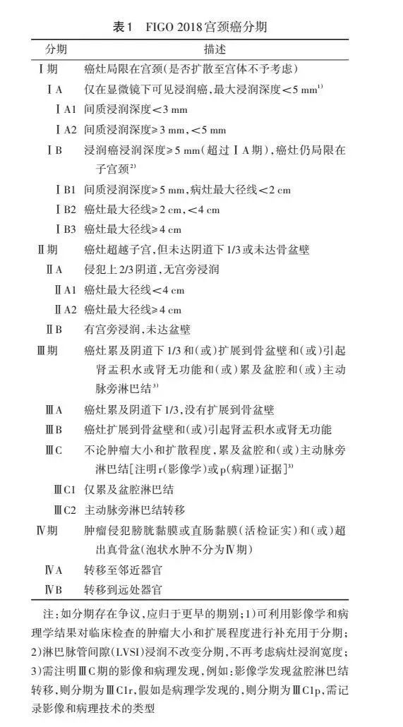
宫颈癌分期,最新版 2019 NCCN 指南采用 FIGO 2018 宫颈癌分期系统。

注意:虽然新的 NCCN 指南采用的新的 FIGO 2018 分期,但该指南中引用的多数数据仍采用原有的 FIGO 2009 分期。
放疗适用于各期宫颈癌。
手术治疗适用于分期早于ⅡB期(不含ⅡB期)的患者。对于未绝经的患者,特别是年轻患者,放疗容易引起盆腔纤维化和引导萎缩狭窄,早于ⅡB期、无手术禁忌症者应该选择手术治疗。
化疗目前广泛适用于宫颈癌治疗,采用以铂类(主要是顺铂)为基础的单药或联合化疗。
另外,还有术前的新辅助化疗以及晚期远处转移、复发患者的姑息治疗等。
宫颈癌患者术后需根据复发危险因素选择辅助治疗,以降低复发率,改善预后。
宫颈癌的治疗效果,在各种恶性肿瘤当中,总体来说还算不错的。即便是晚期宫颈癌,只要不是类型不好(大多数宫颈癌都是鳞癌,类型不好的占少部分),通过积极有效的治疗效果也是很好的。来自美国的数据显示,经过积极有效的治疗(包括手术、同步放化疗),80%的早期宫颈癌,和60%的Ⅲ期宫颈癌是可以治愈的。而即便是不能治愈,对于改善生存质量,延长生存期,也是能起到积极作用的。
宫颈癌筛查和预防
宫颈癌是可以治愈和预防的恶性肿瘤。降低宫颈癌的发病率和死亡率关键在于预防、早期发现、早期诊断和早期治疗。
宫颈癌的发生可通过对癌前病变的检查和处理得以有效控制。西方国家的经验显示,宫颈癌的发生率在密切筛查的人群中减少了70%-90%。
宫颈癌筛查一般查的项目有两类:宫颈细胞学检查,高危型人乳头瘤病毒(HR-HPV)检查。
宫颈细胞学检查,就是采集子宫颈的细胞,检查有没有发生病变。包括宫颈涂片,薄层液基细胞学检查(TCT)和LCT。其中宫颈涂片最简单、便宜,但是检查出病变细胞的几率比较低,TCT和LCT(TCT的高配版)就比较高级,检出的几率比较高。
HR-HPV是一种会导致子宫颈细胞发生病变的病毒,它的持续感染(>2年),有可能导致子宫颈癌。因此HR-HPV检查,就是检查身体有没有被这个外敌入侵。
美国妇产医师学会(AGOG)推荐的筛查流程:
① 宫颈癌筛查起始年龄为21岁,无论是否有*生活性**史,除非是确诊感染了艾滋病,小于21岁女性没必要筛查。
② 21-29岁,推荐每3年做一次细胞学检查,30岁以下不推荐进行细胞学和HPV联合检测。不推荐每年进行宫颈癌筛查。
③ 30-63岁,优先推荐细胞学和HPV联合检测,每5年1次;也可采用每3年单独细胞学筛查。不推荐每年进行筛查。
④ 连续筛查未发现病变,65岁后应停止任何方式的筛查,此前筛查结果为明确阴性定义指在近10年内有连续3次细胞学阴性或连续2次综合检测结果均阴性,且最近一次筛查在过去5年内进行。
⑤ 已行子宫全切除术的妇女,如既往无CIN2或更高级别病变病史,应该停止常规细胞学筛查和HPV检测,也无需因任何原因重新开始筛查。
⑥具有下列危险因素的女性,可能需要针对具体情况制定更频繁的宫颈癌筛查:HIV感染女性;免疫功能低下女性(如实体器官移植者);出生前有过乙烯雌酚接触者;CIN2、CIN3或癌症治疗后妇女。
如果您有关于肿瘤的任何问题,可以留言给我们,丁丁医聊-丁丁伴你行会寻求专业医生为您解疑答惑!

—END—
整理与编辑 l Cathy
参考资料:
1.《癌症离你有多远》妇瘤篇 作者:高雨农 主任
2. 国家卫健委《宫颈癌诊疗规范》(2018年版)
3. 中国抗癌协会妇科肿瘤专业委员会《宫颈癌诊断与治疗指南》(第四版)