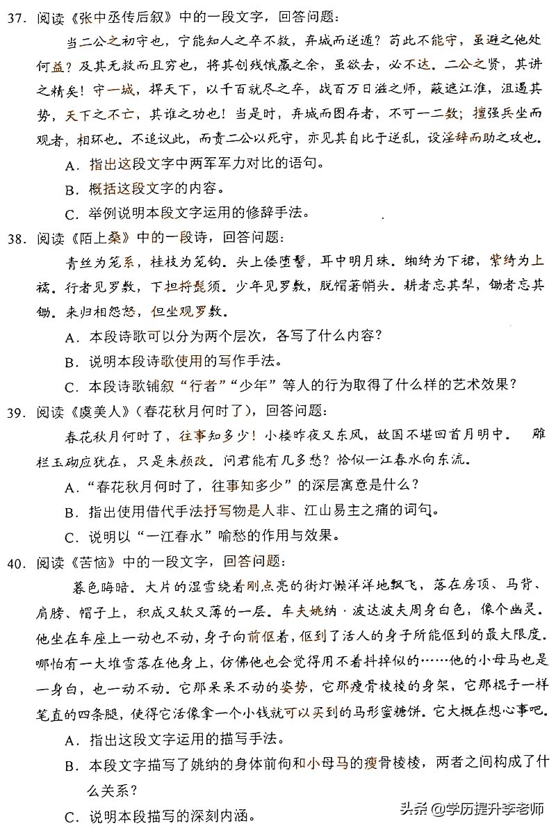
全国2021年4月自考04729《大学语文》真题

为广大考生准备全国2021年4月自考04729《大学语文》真题供考生练习。实践出真知,多做历年真题,考出高分。

全国2021年4月自考04729《大学语文》真题

全国2021年4月自考04729《大学语文》真题

全国2021年4月自考04729《大学语文》真题

全国2021年4月自考04729《大学语文》真题

全国2021年4月自考04729《大学语文》真题

全国2021年4月自考04729《大学语文》真题

全国2021年4月自考04729《大学语文》真题