2023年二级建造师教材在11月27日正式上市,为了方便大家更详细地了解2023年新版教材,特意为大家准备了2023年二级建造师考试教材新旧教材变化对比,让大家更直观的了解2023年新版二建教材的详细变化。
各科的变化情况如下:
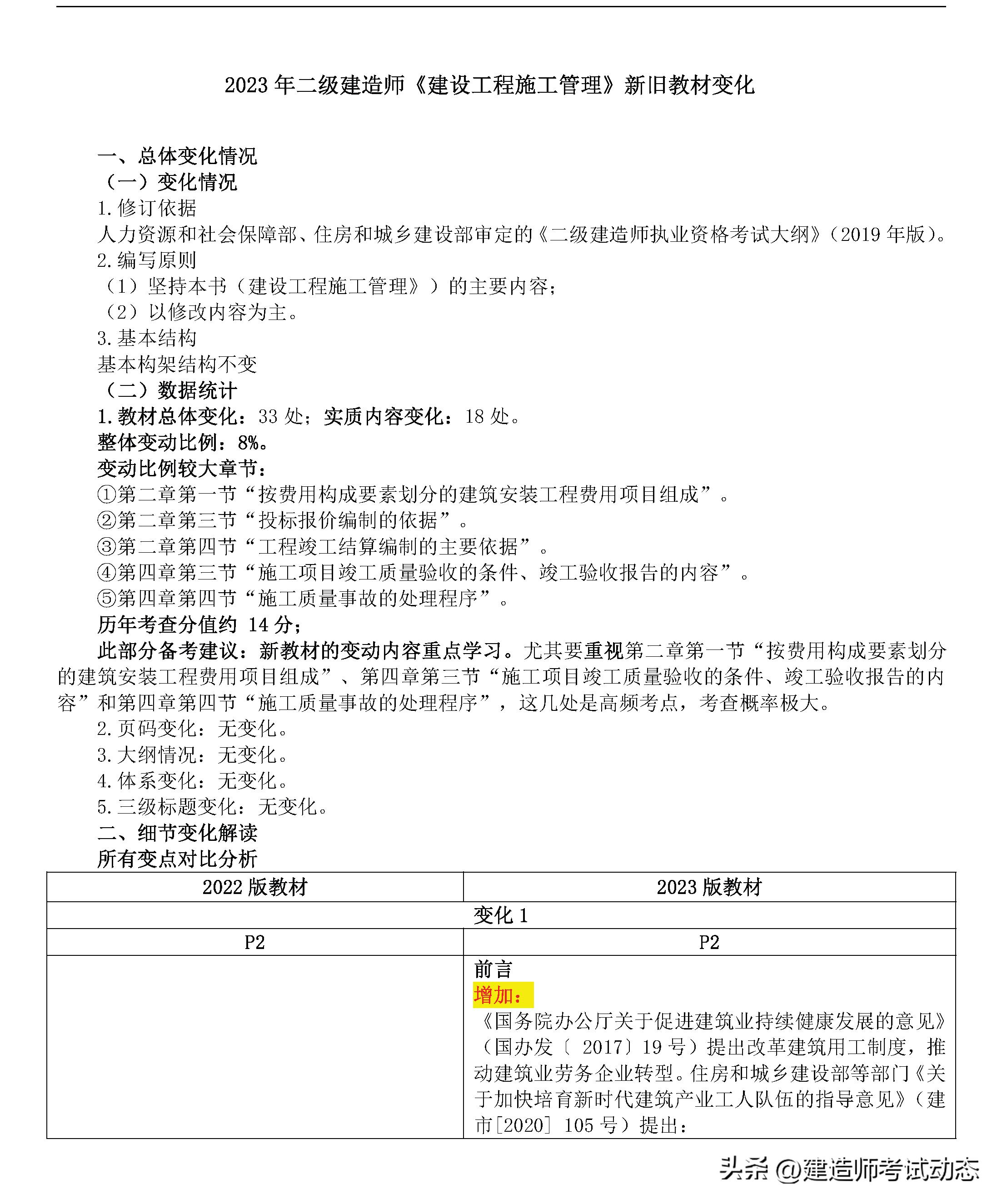
《工程管理》教材总体变化:33处;实质内容变化:18处。整体变动比例:8%。
变动比例较大章节:
①第二章第一节“按费用构成要素划分的建筑安装工程费用项目组成”。
②第二章第三节“投标报价编制的依据”。
③第二章第四节“工程竣工结算编制的主要依据”。
④第四章第三节“施工项目竣工质量验收的条件、竣工验收报告的内容”。
⑤第四章第四节“施工质量事故的处理程序”。
历年考查分值约 14分;
此部分备考建议:新教材的变动内容重点学习。尤其要重视第二章第一节“按费用构成要素划分的建筑安装工程费用项目组成”、第四章第三节“施工项目竣工质量验收的条件、竣工验收报告的内容”和第四章第四节“施工质量事故的处理程序”,这几处是高频考点,考查概率极大。

《工程法规》教材总体变化:107 处;实质内容变化:约30处。整体变动比例:8%。页码变化:增加6 页;变动比例:0.8 %。案例情况:删减、新增变动4处
变动比例较大章节:
2Z202010建设工程施工许可制度;2Z202020施工企业从业资格制度;2Z204020 劳动合同及劳动者权益保护制度;2Z205010 施工现场环境保护制度;2Z206020施工安全生产责任和安全生产教育培训制度;2Z206030施工现场安全防护制度;2Z207020施工单位的质量责任和义务;2Z207030建设单位及相关单位的质量责任和义务;2Z208020民事诉讼制度。
历年考查分值约 25~28 分;
此部分备考建议:由于历年考查分值很高,应根据新课程重点学习,区分新旧变化知识点,尤其注意新变内容。

《建筑实务》教材总体变化:37处;实质内容变化:29处。整体变动比例:14%。案例情况:管理部分以及法规部分涉及到案例相关考点的变动(脚手架、高处作业安全管理;转包、违法分包有关规定)。
变动比例较大章节:2A311013 建筑抗震构造要求、2A311023 钢筋混凝土结构的特点及配筋要求、
2A312051吊顶工程施工技术、2A312052 轻质隔墙工程施工技术、2A320068 建筑幕墙工程施工质量管理、2A320072 脚手架工程安全管理、2A320074 高处作业安全管理、2A331015 建筑工程严禁转包的有关规定、2A331016 建筑工程严禁违法分包的有关规定
历年考查分值约22~26分;
此部分备考建议:由于以上内容历年均有所考查,应根据最新视频及2023版教材重点学习,区分新旧变化知识点,尤其注意新增加、调整的内容。

《市政实务》教材总体变化:89处;实质内容变化:66 处。整体变动比例:15 %。页码变化:增加8页;变动比例:2 %。
变动比例较大章节:技术部分第六章、第七章、管理部分第六节、第十节
历年考查分值约 10 分;
此部分备考建议:由于历年考查分值稳定,技术部分涉及到的考点一般在选择题中考查,管理部分涉及到的考点可在案例中考查,建议根据最新视频及2023版教材重点学习,区分新旧变化知识点,尤其注意新增加、调整的内容。

《机电实务》教材总体变化:93处;实质内容变化:62处。整体变动比例:15%。页码变化:增加7页;变动比例:2%。 案例情况:11个,替换或修改。
变动比例较大章节:
技术部分:第一章第1 节材料;第二章第1节测量、第 2 节起重;第三章第1节机械设备安装;第四章第4节建筑智能化。
管理部分:第三节施工组织设计、第八节安全管理。
法规部分:第二章第1节工业安装相关要求
历年考查分值约18分;
此部分备考建议:材料部分属于常变动点,但分值不高;测量关于单体设备基础的测量,属于新增内容需重点把握;起重部分关于流动式起重机的选用步骤新增吊装计算载荷公式,重点把握;机械设备安装关于垫铁设置的要求,内容有删减,需掌握最新内容;建筑智能化中涉及程序变动,但不属于重要考点;施工组织设计新增“超过一定规模的危险性较大的分部分项工程”,与起重部分重复,可以忽略;安全管理关于细节变动需要着重注意;工业安装相关标准主要变动举例的内容。

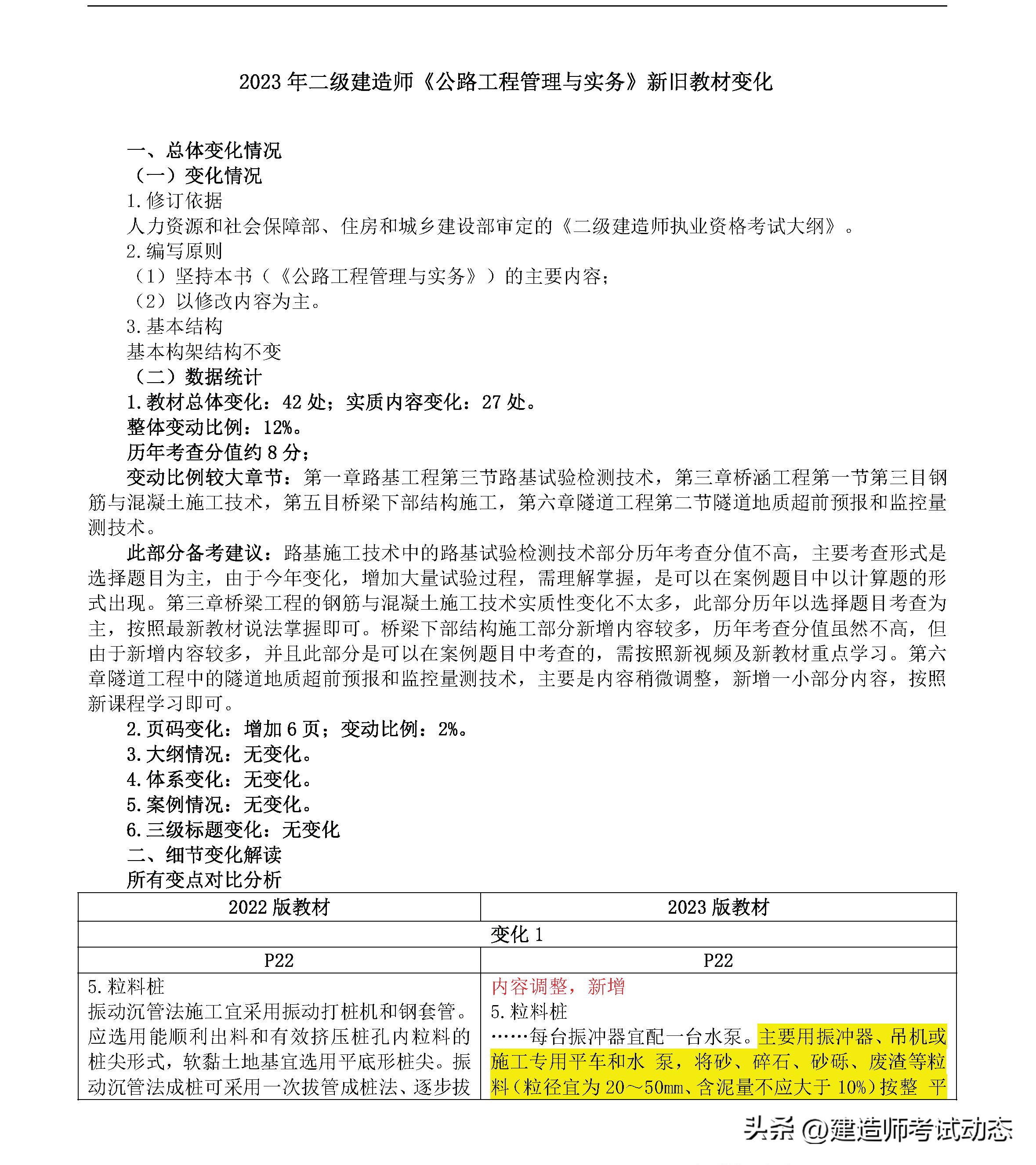
《公路实务》教材总体变化:42处;实质内容变化:27处。整体变动比例:12%。增加6页;变动比例:2%。
变动比例较大章节:第一章路基工程第三节路基试验检测技术,第三章桥涵工程第一节第三目钢筋与混凝土施工技术,第五目桥梁下部结构施工,第六章隧道工程第二节隧道地质超前预报和监控量测技术。
历年考查分值约8分;
此部分备考建议:路基施工技术中的路基试验检测技术部分历年考查分值不高,主要考查形式是选择题目为主,由于今年变化,增加大量试验过程,需理解掌握,是可以在案例题目中以计算题的形式出现。第三章桥梁工程的钢筋与混凝土施工技术实质性变化不太多,此部分历年以选择题目考查为主,按照最新教材说法掌握即可。桥梁下部结构施工部分新增内容较多,历年考查分值虽然不高,但由于新增内容较多,并且此部分是可以在案例题目中考查的,需按照新视频及新教材重点学习。第六章隧道工程中的隧道地质超前预报和监控量测技术,主要是内容稍微调整,新增一小部分内容,按照新课程学习即可。

《水利实务》教材总体变化:25处;实质内容变化:19处。整体变动比例:10%。页码变化:增加11页;变动比例:3%。
变动比例较大章节:管理部分第一节,第八节
历年考查分值约6分;
此部分备考建议:高频考点的内容几乎没有变动,注意学习新增部分的启闭机和安全标志。注意有修改变动篇幅大的章节。

如想要详细各科完整版二建新旧教材对比的请单独找我。
