虽然西安市2022年的学区划分已经结束了两天,但关于学校的讨论程度正如6月的气温一样不减反增。一方面是由于今年有部分“民转公”学校进行了学区划分,另一方面今年也有一些区域新增且聚集了较多名校。
别光顾着“民转公”
这些公办学校也值得关注
学区房要涨?
从官宣38所“民转公”学校开始,家长们就已经开始了对于“民转公”学校的关注。
总结关注度较高的原因,很大程度上是因为很多民办名校都拥有着强大的师资力量,例如刚刚从民办转为公办的高新一小、高新一中初中部,又例如交大阳光学校等等,这些学校曾经都是让家长孩子挤破头的学校,如今成为公办,意味着在划片区域内就可以直接享受这些优质的教育资源。

不仅如此,这些优质民校转为公办后,还大大减轻家长经济负担,为缓解“上学难上好学更难”刚性问题提供了解决之路。
能够看到,后期随着“民转公”学校数量增多,公办院校的教育教学质量也将有一定幅度的提升,当然西安也并不是所有的公办学校教育教学质量都比不上民办学校,因此对于很多家长来讲,没有必要光盯着民办学校和刚刚“民转公”的学校。
就现阶段来看, 西安市的公办院校中,也有部分教育教学水平优秀的学校,值得关注。

✦12所公办名校同样拥有优质的教学质量
数据显示,这些公办院校的教育教学水平并不比民办院校差,甚至部分热门学校需要提前三到四年在该学区生活才能在适龄阶段入学。
并且就现阶段来看,部分热门学校周边还有新房住宅在售,有需求的家长们可以根据学期划片在区域内关注在售房源,不过要注意的是,学区划分目前依旧施行“就近原则”,因此建议选择离学校更近的,未来几年学区划片会更加保险。
10区域新增30所“潜力股”
看看有你家附近没
学区房要涨?
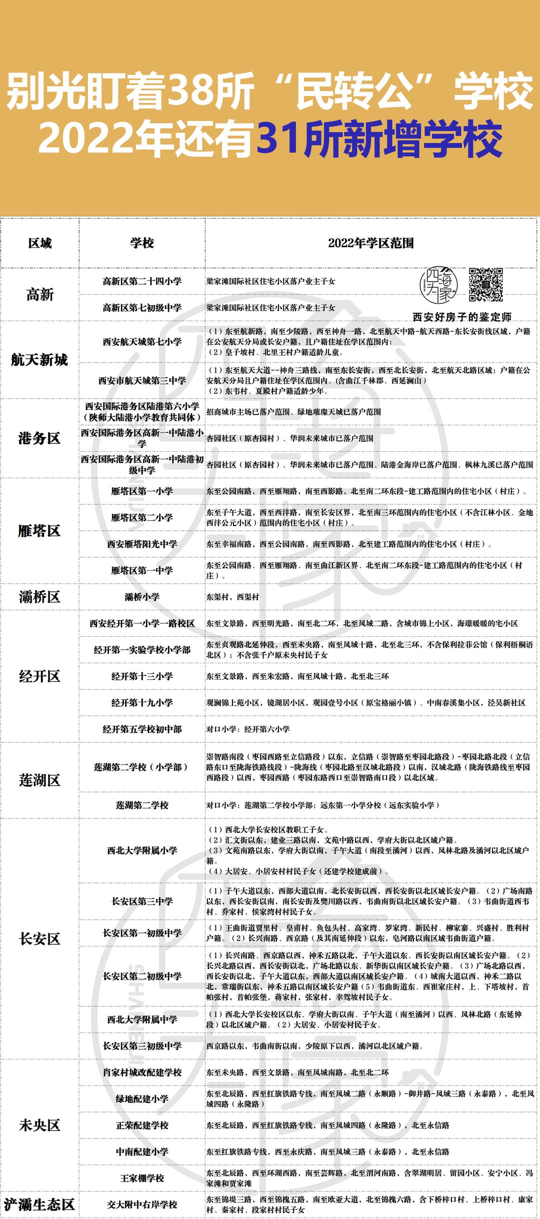
当然,除了公办院校中较为知名的名校外,今年西安学区划分中,我们能发现出现了一些新增学校。根据西安学区划分的学校信息来看,今年有10个区域都新增了学校,共计31所学校,除了一所城改项目配建学校外,另外30所学校,后期都可能成为“潜力股”。

✦31所新增学校
这其中尤其值得关注的是国际港务区的三所新增学校, 西安国际港务区陆港第六小学(陕师大陆港小学教育共同体)、西安国际港务区高新一中陆港小学、西安国际港务区高新一中陆港初级中学 ,仅仅从学校名称中就能够看到“名校光环”,两所高新系加一所陕师大系,名校资源的加持下,不仅会增强区域的教育能力,划入这些学校片区的业主们也利好多多。
根据今年的学区划分来看, 招商城市主场、绿地璀璨天城、华润未来城市、陆港金海岸、枫林九溪这5个项目已落户的业主子女 ,在这三所学校的学区范围内,9月份就可以上学,这也给现在考虑购房的置业者带来机会。

毕竟无论是老牌的公办或是民办学校,很多都在老城区内,周边生活氛围虽然成熟,但对于有教育资源需求又想要享受生活的购房者来讲,确实是一个很纠结的事,是为了孩子上学放弃舒适的生活环境,还是为了舒适的生活环境让孩子无法享受到优质的教育资源,很多家长在两者中来回抉择。
如今新兴发展的区域如国际港务区,引进公办名校资源,无疑解决了这个麻烦。

除了国际港务区外,从这份“潜力股”学校名单中,还能看到如 浐灞生态区的交大附中右岸学校,长安区西北大附小、附中等等 。都是带有名校资源的公办院校,并且附近还有一手房在售,如果也想让孩子在这些名校上学,可以多多关注附近的在售楼盘。

如今随着西安教育三年计划的收尾,2022年计划完成新建、改扩建中小学幼儿园430所,增加学位38.95万个,预计总投资约500亿元。其中 新建305所、改扩建125所;其中义务教育学校255所,新增学位30.68万个。
接下来西安也将进行“名校”+“新校”的全面提升,保障更多学校高起点、高水平、高质量发展。

此外,就今年的学区划分来看,从最近四海为家粉丝关于学区划分的咨询中,我们也能够发现,由于今年新增了学校和已交付住宅,很多社区在前期宣传的过程中,以周边有名校资源吸引购房者,但最终学区划分后和宣传不符。
在此我们要提醒购房者,考虑周边的教育资源是很多家长在买房过程中重点考虑的,但对于还没有官方确定的学校和学区,还是不要太过于相信置业顾问的说辞,否则有可能期望越大失望越大。