
文 | 《地产小王子》程立 苏阳 忆莲
5月17日,杭州发布《关于进一步促进房地产市场平稳健康发展的通知》,明确:
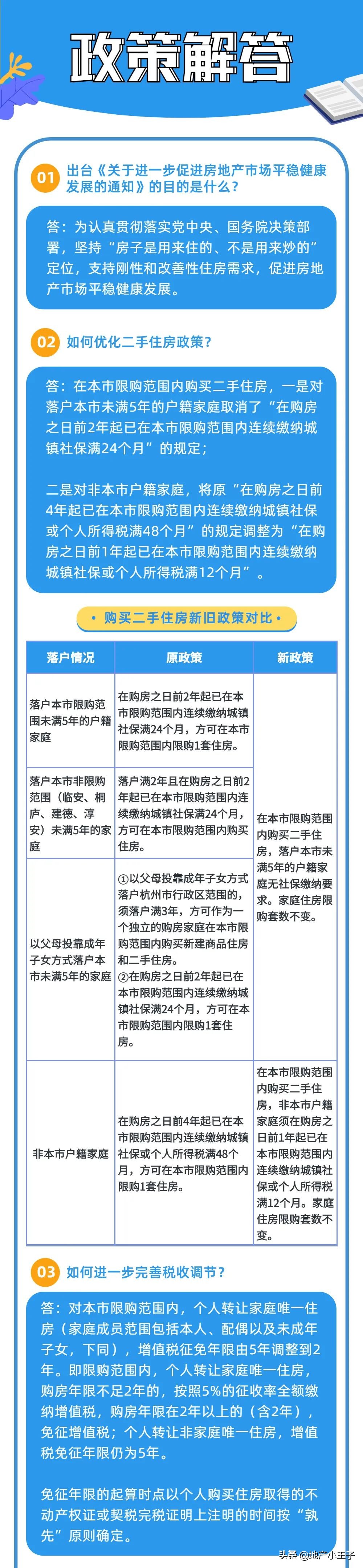
1、二手房限购放松:购买二手房时,落户本市未满5年的户籍家庭,不再需要2年社保;对非本市户籍家庭,原本需要4年社保或个税,更改为1年社保或个税。
2、二手房转让增值税部分“5改2”:个人转让家庭唯一住房的,增值税征免年限由5年调整到2年。个人转让非家庭唯一住房的,增值税征免年限仍为5年。
3、购房政策向三胎家庭倾斜:符合条件的三孩家庭,在限购范围的限购套数增加1套;符合条件的三孩家庭参与摇号时,参照“无房家庭”优先摇号。
程立新政点评
1、问渠那得清如许,为有源头活水来?
看样子,政策制定者们搞清楚了二手房就是那个源头活水。杭州楼市的热,主要来自一二手的倒挂。二手一热,倒挂就坚挺,一手就更难摇,失望的人就只能买入二手,二手就更热。
2、说实话,新政实际力度比之前大家在传的版本要大得多。力度更大、更夸张,明显全力倾向二手房市场。现在等于是实行了差异化一二手限购。一手房限购仍是落户5年内社保要2年,但二手不用。不落户只交社保的,一手需要4年,二手只需要1年。
2、其实改与不改,结局都一样,这次不改,下次也要改。一切早已注定,从去年年底中央对房地产行业态度的转变开始。
3、中央经济工作会议、人民银行、银保监会、各级地方政府的各种政策指向同一个结果:要放松,要支持,要鼓励大家买房。到了当下,应该都能看清楚了吧。而我在今年年初就已经预示了这个结果。
点击回顾:2022年:风又来了,这次你能站上风口吗?
4、这一改,改的不仅仅是税,而是杭州购房者们的信心。信心来了,一切好办。
5、二手的春天来了。记得之前也是因为一手限售,导致未来供应量预期不足,从而引爆二手市场,导致二手房大幅度上涨。这次反过来,在供应量不变的情况下,大幅度增加二手房的需求,结果是一样的。接下去,二手房的交易井喷,量高导致价高的行情很快就会演变。
6、次新二手卖给社保幼子们用来占据杭州核心资产,腾出房票的社保巨子们继续冲锋核心一手。
7、三胎家庭倾斜是符合政治正确的大趋势。
8、差异化购房政策没有被直接提及,但很快就会落地。这一政策真正的作用是分流。富阳、大江东和临平的放开是不一样的。越严格,说明越珍贵,孰好孰坏,一目了然。
9、下一次的政策,或许就是认房不认贷,谁知道呢?反正大方向看准了买买买,就是了。
新政全文
为认真贯彻落实*党**中央、国务院决策部署,坚持“房子是用来住的、不是用来炒的”定位,支持刚性和改善型住房需求,今天,杭州市房地产市场平稳健康发展领导小组办公室发布《关于进一步促进房地产市场平稳健康发展的通知》(以下简称《通知》),从优化二手住房交易政策、完善税收调节、更好满足三孩家庭购房需求等方面进一步完善房地产市场调控。
《通知》明确优化二手住房交易政策。在本市限购范围内购买二手住房的,对落户本市未满5年的户籍家庭取消原“在购房之日前2年起已在本市限购范围内连续缴纳城镇社保满24个月”的规定;对非本市户籍家庭,将原“在购房之日前4年起已在本市限购范围内连续缴纳城镇社保或个人所得税满48个月”的规定调整为“在购房之日前1年起已在本市限购范围内连续缴纳城镇社保或个人所得税满12个月”。
《通知》明确进一步完善税收调节政策。对本市限购范围内,个人转让家庭唯一住房的,增值税征免年限由5年调整到2年。个人转让非家庭唯一住房的,增值税征免年限仍为5年。
《通知》明确更好满足三孩家庭购房需求。一是符合条件的三孩家庭,在本市限购范围内限购的住房套数增加1套;二是符合条件的三孩家庭在报名参加新建商品住房公开摇号销售时,参照“无房家庭”优先摇号。
《通知》自发布之日起施行,原有政策与《通知》不一致的,以《通知》为准。
官方政策解答


近期各地楼市调控
东莞:放宽限售、限购,降低增值税年限(信息来源:好地讯)
5月15日,东莞市住建局等8个部门联合发布《关于促进房地产市场平稳健康发展的通知》,宣告新一轮楼市调控政策正式落地。新政要点如下:
1、增值税征免年限由5年降至2年:个人住房转让增值税征免年限由5年调整为2年。
2、限售年限由3年降至2年:商品住房取得不动产权证满2年的可以进行交易转让。
3、二孩或三孩家庭可多买一套(限购3套):符合国家生育政策生育二孩或三孩的居民家庭,允许其新增购买一套商品住房,其中非本市户籍居民家庭需提供购房之日前3年内在本市累计缴纳24个月以上社保或个税证明。
4、双(多)证房视作一套商品住房:对居民家庭持有或购买“双(多)证房”但实质作为一套住房使用的,在核验购房资格时,该“双(多)证房”视作一套商品住房。
5、买绿色建筑公积金*款贷**可上浮20%:购买政府认定的绿色建筑商品住宅申请住房公积金*款贷**可依规上浮20%的额度。
成都:优化住房套数、无房家庭认定(信息来源:上海证券报)
5月16日,成都出台《关于支持刚性和改善性住房需求的通知》。
1、优化家庭住房总套数认定标准:近郊区(市)县已购或新购住房不纳入中心城区购房时家庭名下住房总套数计算。
2、优化无房居民家庭认定标准,购房人及其家庭成员在成都市无自有产权住房且登记购房之日前2年内无住房转让记录的,认定为无房居民家庭。
长沙:出租房源不纳入限购套数(信息来源:潇湘晨报)
5月11日,长沙发布楼市新政,鼓励业主把存量房用作租赁用房,且供作租赁住房后,将不纳入家庭住房套数计算。
南京:放松二胎家庭限购、限售(信息来源:时代周报)
5月13日晚间,南京正式官宣,从5月11日起,二孩及以上家庭,可新增购买一套商品住房,同时可享受相关银行最优惠*款贷**利率等支持。
郑州:放松限购(信息来源:证券时报)
3月1日,郑州市发布19条稳楼市措施。
1、首套房还清*款贷**,对已结清首套房*款贷**的家庭,买二套改善房时,可按首套房*款贷**政策。
2、子女、*亲近**属在郑工作、生活的,鼓励老年人来郑投亲养老,允许其投靠家庭新购一套住房。
3、外来务工人员在郑州购买住房时,可按照本市缴存职工同等条件申请住房公积金*款贷**。
苏州:限售、限购放宽(信息来源:苏州楼市)
2022年4月11日起,二手房限售5年改3年。
苏州限购资格认定放松,5月9日开始实施,具体细则包括:
新房限制转让时间由3年调整为2年;二手房对限制转让时间由原来的3年调整为不再限制转让年限;非限购区域房产不再计入家庭限购套数;非苏州本市户籍居民家庭购房条件从原来的三年内累计缴纳24个月社保调整为连续缴纳6个月社保。
福州:放松限购(信息来源:中国房地产报)
3月30日,福州市不动产交易中心消息,福州市限购政策有了一定程度放开,且在3月18日就接到市房管局相关通知。
即日起,非五城区户籍家庭无需社保可购144㎡以下住宅,购买后该房屋仍受限售政策影响,长乐户籍可在五城区购买两套。
南宁:降低首付比例(信息来源:南宁住房公积金管理中心)
4月28日,南宁住房公积金管理委员会对南宁市公积金最高*款贷**额度进行调整。调整前个人及家庭首套及首次申请住房公积金*款贷**,最高*款贷**70万元,二套最高*款贷**60万元。调整后,首套最高*款贷**80万元,二套最高*款贷**70万元。
南昌:提高公积金*款贷**额度(信息来源:南昌公积金)
2022年3月4日发布《关于优化住房公积金使用政策的通知》,将全市范围内的公积金*款贷**额度统一调增至双职工最高80万,单职工最高70万。
宁波:限购松绑(信息来源:宁波找房宝)
从4月11日起开始实施,具体内容如下:
1、限购缩圈至:机场路﹣鄞州大道﹣福庆南路﹣甬台温高速﹣盛莫路﹣聚贤路﹣甬江﹣世纪大道﹣东昌路﹣望海南路﹣北环路,加东部新城部分、庄市街道。也就是宁波2017年4月,第一次限购的范围,再加上东部新城和庄市(绕城高速内)。
2、家庭住房情况核查范围由市六区缩小到市五区(海曙、鄞州、江北、镇海、北仑)
3、市五区无房的,凭24个月个税缴纳证明(可以补缴)购房,无需社保证明。
4、离婚购房未满2年的,仅核查其个人及其未成年子女名下的住房拥有套数情况。
5、赠与限购区域内住房的,不核查受赠家庭住房套数情况;赠与的住宅在赠与后,不计入赠与人家庭住房套数。
6、父母投靠子女落户宁波的,参照本户籍居民家庭购房资格。
舟山:公积金调整(信息来源:好地讯)
调整公积金最高*款贷**额度,职工公积金首套首贷最高额度为60万,二套最高额度40万,高层次人才、退役军人、三孩家庭均可不同程度按比例上浮。
衢州:松绑限购、限售(信息来源:证券时报)
2022年4月1日,浙江省衢州市政府发布《关于促进市区房地产业良性循环和健康发展的通知》。
1、非本市户籍家庭、个体工商户及由自然人投资或控股的企业,视同本市户籍家庭执行相关购房政策
2、市区新出让地块新建商品住房、已出让地块中尚未网签的144平方米及以上新建商品住房不限售,土地出让公告里有特别约定的除外。
绍兴:降低首付比例、放宽限购、缩短限售时间(信息来源:趣撩房)
一直传闻不断、山雨欲来的绍兴楼市也终于在4月的下旬拉开了救市的大幕。
1、绍兴新房最低首付比例下调:首套房最低首付从3成降至2成;二套房最低首付从4成降至3成。
2、“限购”取消:调整绍兴市区(越城区、柯桥区、上虞区)限购范围,除三区“热点区域”外,购房套数不再限制;
3、“限售”变短:新建商品限售调整为网签备案后3年,此前限售年限是以取得不动产权证开始计算。这意味着,拿到房产证后就可以交易;
温州:降低首付比例、提高公积金*款贷**额度(信息来源:楼市温州)
2022年3月,温州也放宽了一些楼市政策。
1、首付比例降低到20%,此前是30%。
2、公积金*款贷**调整为个人*款贷**最高额度65万、夫妻*款贷**最高额度100万,较此前个人公积金*款贷**最高额度50万、夫妻最高70万,如今分别上调15万、30万。
3、每批次预售形象标准从3万㎡降低到2万㎡。
湖州:提高公积金*款贷**额度(信息来源:南太湖房产网)
2022年4月9日,湖州市住房公积金管理中心发布“关于调整住房公积金使用有关政策的通知”。
1、公积金购买首套自住住房,*款贷**额度计算倍数由现行的10倍调整为15倍
2、调整绿色建筑*款贷**额度上浮比例。购买一星绿色建筑的最高上浮比例由5%提高至10%,购买二星和三星绿色建筑的最高上浮比例由10%提高至20%。
3、引进人才和新就业大学生首次使用住房公积金购买首套自住住房,*款贷**额度可上浮30%,上浮后双职工缴存家庭最高可贷70万元,单职工缴存家庭最高可贷55万元。
4、优先保障首套房*款贷**发放。
5、支持异地缴存职工购房*款贷**。
嘉兴:放宽落户、提高公积金*款贷**额度(信息来源:南湖晚报、嘉兴第九区、好地讯)
2022年2月1日起,嘉兴市将进一步放开全市户口迁移落户条件。1. 调整城区(城镇)有合法稳定住所落户对象。2.放宽租赁落户条件。3.实行户籍准入年限同城化累计互认。4.便捷人才落户办理。5.便利长三角地区人员落户。
自5月1日起,嘉兴首次使用公积金*款贷**,个人额度从30万提高到40万,家庭额度从60万提高到80万。
此外,在放宽落户、提高公积金*款贷**额度后,嘉兴进一步放开限购,
1、在提供购买商品住宅说明后,支持本市户籍居民刚性、改善性等合理购房需求;
2、外地人才在本市连续缴纳6个月社保,购房可参考本市户籍政策。此前,嘉兴外地户籍执行限购一套(顶尖、高端人才除外)。
台州:增加了三孩职工家庭住房公积金优惠政策(信息来源:台州房产早知道)
2022年3月28日,台州市住房公积金中心印发《台州市住房公积金个人住房*款贷**管理实施细则》,市内住房公积金政策有所调整。
其中,同一对夫妻在2021年5月31日(含)后生育第3个子女的职工家庭(以出生证载明时间为准),首套公积金*款贷**的,最高可*款贷**额度上浮20%,上浮后的单方缴存最高*款贷**为36万元,夫妻双方缴存最高*款贷**为60万元。
丽水:公积金调整(信息来源:丽水人居)
2022年4月6日,丽水市住房公积金管理委员会关于调整丽水市住房公积金政策的通知。
1、双缴存职工最高限额由50万元调整为70万元,单缴存职工最高限额由25万元调整为35万元。
2、职工首次申请住房公积金*款贷**购买首套自住住房的最低首付款比例降为20%。
3、住房公积金*款贷**期限由“最长不超过20年”调整为“最长不超过30年”。
4、现役军人配偶在我市申请住房公积金*款贷**的,按双缴存职工计算最高*款贷**额度。
金华义乌:降低公积金首付比例(信息来源:金华房网)
2022年3月24日,义乌市举办“2022年 共生 共赢 共发展”土地推介会,发布了11条惠企惠民政策。其中,重点提到了公积金首套首付比例下降至2成。
2021杭州楼市调控回顾
2021年8月5日,杭州发布《关于进一步加强房地产市场调控的通知》,从加强住房限购、完善新建商品住房销售管理、规范市场秩序三方面进一步加强调控。
1、杭州限购加码:落户杭州未满5年家庭,要连续缴纳2年社保或个税,才能买第1套房;非杭州户籍,要连续缴纳4年社保或个税,才能买第一套房。
2、新房摇号规则调整:中签率≤10%的,也就是触发限售时,按照社保缴纳月数等条件,入围摇号。无房家庭、普通家庭按照社保缴纳月数从多到少入围,人才家庭按照人才类别从高到低以及社保缴纳月数从高到低入围。
3、流摇项目销售方式调整:流摇项目也要采用公证摇号方式确定选房顺序,且按照顺序选房,剩余房源开发商才可以自行销售。
4、明确提供虚假资料惩罚方式:提供虚假资料、隐瞒真实信息、恶意干扰公证摇号的,新房停摇3年。
2021年1月27日,杭州发布《关于进一步加强房地产市场调控的通知》。
1、落户杭州不到5年限购1套,赠予他人满3年才能买房,被赠予纳入限购范围。
2、中签率小于或等于10%,自不动产证之日起限售5年。认定为热点楼盘,且无房户优先购买的商品住房,自不动产证之日起限售5年。
3、二手房增值税征免年限,由2年调整为5年。
4、在杭州限购范围内无自有住房记录满3年,可认定为无房户。
5、从即日起,高层次人才转让限购范围内住房的,需无自有住房满3年。