作为成渝地区双城经济圈科技创新的主阵地,成都高新区承担着国家赋予的建设“创新驱动发展示范区和高质量发展先行区”重大使命任务,当前成都高新区正奋力创建世界领先科技园区。科技是第一生产力,资本是科技创新的血液。成都高新区始终重视强化科技金融支撑作用,创新推出被国务院推广的“盈创动力科技金融服务模式”,成功获批建设全国首批“十百千万”科技金融创新服务中心,推出总计3000亿元产业发展基金计划,力争2—3年将成都高新区打造为全国投资机构聚集的热土、科技创新和产业发展的高地。
根据成都高新区天使母基金(以下简称“天使母基金”)2023年度投资计划,现面向全社会公开发布《成都高新区天使投资子基金(第三批次)申报指南》(以下简称“申报指南”),诚挚欢迎国内外优秀投资机构前来合作。
一、天使母基金简介
成都高新区计划五年设立总规模100亿元天使母基金。天使母基金是不以盈利为目的的政策性基金,主要通过投资各类天使投资基金(以下简称“子基金”),引导社会资本在成都高新区投早投小投科技,招引高层次创新创业项目(人才),大力支持科学家、企业家将科技创新成果商业化、产业化。天使母基金具有“出资比例高、地域限制少、投资弹性足、返投认定活、激励力度强”五大优势。成都高投创业投资有限公司(以下简称“高新创投”或“母基金管理人”)承担成都高新区天使母基金管理工作。
二、定向合作
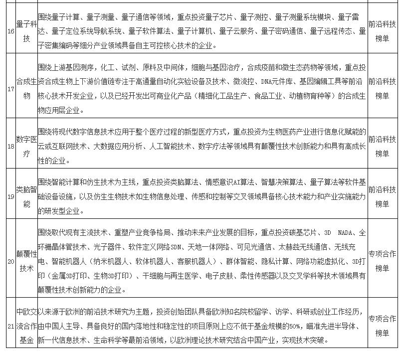
本次拟重点征集主导产业、前沿科技、专项合作等3个类别共计21个需求方向定向合作(特长生)子基金(详见下表)。子基金对其选定方向的项目投资金额原则上应不低于子基金实缴规模的50%。申请机构可以选择以下至多两个需求方向进行申报。
成都高新区天使母基金定向合作(特长生)需求方向



三、申请机构应具备的条件
申请机构可以为股权投资管理机构,上市及行业龙头企业,国内外知名高等院校、科研院所、重点实验室等技术源头单位,国际知名的技术转移机构,以及国家级科技企业孵化器等科技成果转化机构。对以下申请机构所发起的子基金优先考虑:
(一)股权投资管理机构:有出色投资记录、行业或综合排名在前30名的股权投资管理机构(具体参考清科、投中等第三方知名机构近三年发布的相关行业或综合排名)。
(二)上市及行业龙头企业:公司及高管近三年内未受到相关行政主管部门处罚,且最近1个自然年度净利润为正的百亿以上市值上市公司,或行业龙头企业(具体参考财富、胡润、中国工商联、中国企业联合会等第三方知名机构近期发布的各类500强企业)。
(三)技术源头单位:国内外知名高等院校(具体参考国家“双一流”建设高校名单或近三年世界知名高校综合排名前100名高校名单);科研院所(具体参考在国家、省、市事业单位登记管理局登记的科研院所,或遴选世界顶级科研院所);重点实验室(具体参考国家实验室、国家重点实验室、国家研究中心等国家科技创新基地或遴选世界顶级实验室);且其最近5年内科技成果转化项目或技术转移项目融资总金额累计不低于1亿元。
(四)国际知名的技术转移机构:具体参考科技部国家技术转移示范机构,且申请机构最近一次国家技术转移示范机构定期考核评价结果为“优秀”或“良好”,或遴选世界顶级技术转移机构。且其最近5年内科技成果转化项目或技术转移项目融资总金额累计不低于1亿元。
(五)国家级科技企业孵化器:符合《科技企业孵化器管理办法》(国科发区〔2018〕300号)有关规定,经国家科技部认定并公示的科技企业孵化器,且申请机构最近一次国家级科技企业孵化器年度考核评价结果为“优秀”或“良好”。且其最近5年内与该单位签订含有融资服务条款协议的企业在签订协议后获得的投资金额累计不低于1亿元。
四、子基金管理机构应具备的条件
(一)管理资质:子基金管理机构在与天使母基金正式签订合伙协议前,实缴注册资本不低于500万元人民币(中国证券投资基金业协会另有规定的从其规定),依法完成注册登记手续,并取得私募股权投资基金管理人相关登记备案资质。
(二)管理团队:子基金须配备专属且稳定的管理团队,至少有3名具备3年以上早期项目投资经验或相关行业经验的高级管理人员。子基金管理团队须至少满足以下条件之一:
1.主要成员累计管理创业投资基金实缴规模不低于5亿元或至少管理过一只1亿元以上规模的天使投资基金,且有3个(含)以上成功投资退出案例。
2.主要成员以自有资金及管理的基金累计投资天使类项目资金规模不低于5000万元,且有3个(含)以上成功投资退出案例。
成功投资退出案例是指首两轮外部机构投资项目或者初创期、早中期项目,以现金方式退出部分或全部股权,且该退出部分股权投资收益率超过50%。
(三)出资要求:普通合伙人出资比例不低于1%。
(四)风险控制:子基金管理机构的管理和投资运作规范,具有完整的投资决策程序、全面的风险控制机制和健全的财务管理制度。近3年内,机构和管理团队主要成员未有受过行政主管机关或司法机关处罚的不良记录。
五、子基金设立要求
(一)注册区域:注册地原则上需在成都高新区。
(二)基金规模:单个子基金规模原则上不超过3亿元。
(三)出资比例:天使母基金对单个子基金出资比例原则上不超过该子基金实缴出资规模的50%,且原则上不超过1.5亿元。
(四)存续期限:子基金存续期限原则上不超过10年。
(五)托管银行:原则上应为成都高新区范围内有托管资质的商业银行。
(六)出资顺序:天使母基金出资款项应在其他出资人的当期出资款项总额30%(含)以上实际到位后,由天使母基金按程序同比例拨付至子基金账户。
(七)投资阶段:投资于种子期、初创期科技型企业(以下简称“天使类项目”)的金额不低于子基金总规模的60%,在投资期内对子基金已投天使类项目的追加投资可纳入天使类项目认定。子基金所投天使类项目原则上须满足:(1)接受投资时,企业从业人员规模不超过300人,净资产或年销售收入不超过3000万元;(2)子基金投资须为其首两轮外部机构投资,或接受投资时企业设立时间不超过5年(生物医药类企业可放宽至7年)。
(八)投资限额:子基金对单个项目投资金额原则上须同时满足以下条件:
1.子基金对单个项目单次投资金额原则上不超过子基金总规模的10%,追加投资后对单个项目累计投资额不超过子基金总规模的20%。
2.子基金投资的项目总数不低于15个(主投生物医药类子基金不低于10个)。其中,投资于成立时间不超过2年(生物医药类企业为5年)的企业数不低于2个。
(九)返投要求:子基金投资于成都高新区内项目的资金不低于天使母基金实缴出资额的1.5倍。合伙协议签署前6个月内至基金存续期满,以下情形之一被认定为在成都高新区进行投资:
1.子基金直接投资于注册地为成都高新区的企业,按投资金额予以认定。对投资于成立时间不超过一年的企业可按投资金额1.2倍认定返投。
2.子基金投资于成都高新区以外注册的企业,该企业在获得子基金投资后两年内将注册地迁往成都高新区,并承诺五年不迁出,该子基金对该企业的对应投资金额可予以认定。同时该企业在成都高新区完成的固定资产投资总额的20%可予以认定。
3.子基金合作管理机构及其同一实际控制人控制下的其他管理机构管理的基金投资到满足本条1、2款的企业,可分别按本条1、2款内容予以认定。
4.子基金投资的成都高新区以外注册的企业,在子基金存续期内通过设立子公司形式落户成都高新区的,并承诺五年不迁出,按落户企业的实缴注册资本和资本公积(不超过子基金对该企业的对应投资金额部分)的20%予以认定,同时该企业在成都高新区完成的固定资产投资总额的20%可予以认定。
5.子基金引荐的外地企业来成都高新区落户,按落户企业的实缴注册资本和资本公积予以认定,同时该企业在成都高新区完成的固定资产投资总额的20%可予以认定。
6.子基金管理机构帮助母基金管理人获得跟投份额的已投或共同投资项目,按母基金管理人跟投金额的20%予以认定。
7.双方协商认可的其他情形。
子基金投资引进或引荐外地企业落地成都高新区,在本条2、3、4、5款基础上,根据迁入企业能级,可适当加权认定返投完成金额。其中,投资引进或引荐经认定的瞪羚企业或专精特新中小企业,可按本条对应条款规定的1.3倍认定返投;投资引进或引荐经认定的潜在独角兽企业或专精特新“小巨人”企业,可按本条对应条款规定的1.5倍认定返投;投资引进或引荐解决“卡脖子”技术的企业或独角兽企业,可按本条对应条款规定的2倍认定返投。投资引进或引荐企业在迁入成都高新区四年内,需完成瞪羚企业、专精特新中小企业、潜在独角兽企业、独角兽企业、专精特新“小巨人”企业认定,解决“卡脖子”技术企业需获得相关产业部门认定。
(十)管理费用:子基金年度管理费率按照市场化方式协商确定,原则上不超过实缴规模的2.5%,且对天使母基金收取管理费的标准不得高于其他出资人。
(十一)退出方式:子基金可通过二级市场交易退出、社会出资人回购、股权转让、到期清算等市场化方式退出。具体退出条件和方式在合伙协议中约定。
(十二)收益分配:子基金投资项目退出后,投资回收资金不得再用于对外投资,需及时按合伙协议约定向投资人进行分配,分配采取整体“先回本后分利”方式。
六、申报操作流程
(一)公开征集。子基金申请机构根据本指南要求,选择子基金申报方向,编制子基金设立方案,向母基金管理人进行申报。
(二)初步筛选。母基金管理人根据申请机构提交的申报材料进行初筛评审,原则上每个方向各选择1只子基金。初筛评审得分在70分及以上的子基金进入排名,排名第一的进入下一步洽谈。若入选子基金不符合条件或主动放弃,可替补下一名进行洽谈,每个方向最多替补一次。
(三)项目洽谈。母基金管理人向通过初筛评审的申请机构详细讲解天使母基金有关政策,帮助其充分了解子基金设立有关要求。母基金管理人与申请机构开展充分对接洽谈,形成子基金框架合作方案。
(四)预审立项。母基金管理人对达成合作意向的子基金框架合作方案开展预审立项。
(五)尽职调查。母基金管理人自行或委托第三方机构对通过预审立项的子基金申请机构、管理机构(或拟设机构)及投资团队开展尽职调查,编制尽职调查报告,并提出投资建议。
(六)专家评审。科技创新局会同母基金管理人、相关部门邀请专家对提交的子基金框架合作方案进行评审。对于通过评审的合作方案,母基金管理人根据尽职调查和专家评审意见与子基金管理机构进行合作方案优化。
(七)投资决策。母基金管理人按照天使母基金管理办法及公司内部制度要求,对优化后的子基金框架合作方案进行投资决策。
(八)社会公示。母基金管理人完成子基金决策审批程序后10日内在官方网站对拟投资子基金设立方案进行公示,公示期为5个工作日。公示期有异议的,启动相关调查程序。社会公示无异议的,母基金管理人将新设子基金相关资料报相关部门备案。
(九)方案实施。社会公示无异议的,母基金管理人与子基金管理机构开展子基金合伙协议等法律文书起草、谈判、修订工作,形成最终版本后由天使母基金签署盖章并依据协议进行资金拨付。
(十)投后管理及退出。母基金管理人负责开展天使母基金投后管理,子基金绩效评价,办理投资回收与退出。
七、激励机制
(一)为更好地发挥天使母基金的引导作用,天使母基金根据子基金贡献对参股子基金设置分档让利机制,天使母基金在收回投资本金和门槛收益(单利8%)后,在子基金满足上述设立要求的前提下,以天使母基金出资部分所对应享有的超额收益80%为限,对子基金管理机构或其他出资人分档让利。此超额收益是指天使母基金收回投资本金及门槛收益以外的所得收益部分。具体让利方式应在基金框架合作方案、基金合伙协议或补充协议予以明确。以下让利方式可以任选其一。
1.若子基金返投金额分别达到天使母基金实缴出资金额的160%、170%、180%、190%和200%及以上的,天使母基金将分别按其超额收益的15%、30%、45%、60%和80%进行让利。
2.若子基金投资的成都高新区天使类项目中有2家、3家和4家及以上企业在子基金存续期内成功上市,天使母基金将分别按其超额收益的60%、70%和80%进行让利。
(二)若子基金未完成上述设立要求相关指标要求,子基金普通合伙人或基金管理人分享的母基金出资部分对应的收益分成按指标完成率作为系数进行调整。具体收益分配方式应在基金合伙协议或补充协议予以明确。
八、风险控制
(一)子基金不得从事以下业务:
1.从事融资担保以外的担保、抵押、委托*款贷**等业务。
2.投资二级市场股票(上市公司非公开发行及以并购为目的的除外)、投资远期、期货、期权、房地产、证券投资基金、评级AAA以下的企业债、信托产品、非保本型理财产品、保险计划及其他金融衍生品。
3.向任何第三方提供赞助、捐赠(经批准的公益性捐赠除外)。
4.吸收或者变相吸收存款,或者向第三方提供*款贷**和资金拆借。
5.明股实债等变相增加政府债务的业务。
6.进行承担无限连带责任的对外投资。
7.发行信托或者集合理财产品募集资金。
8.国家法律法规禁止从事的其他业务,以及不符合国家、省、市、成都高新区管委会政策的项目(企业)。
(二)子基金应当遵照有关规定,建立健全内部控制和外部监管制度,建立投资决策和风险约束机制,切实防范基金运作过程中可能出现的风险。
(三)子基金出资方应当按照现行法律法规,制定基金合伙协议,明确子基金设立的政策目标、基金规模、存续期限、出资方式、投资领域、决策机制、风险防范、投资退出、基金管理机构、管理费用、收益分配、中期评估和绩效评价等内容。
(四)子基金应委托具有托管资质的商业银行进行托管。托管银行按照托管协议开展资产保管、资金拨付和结算等日常工作,对投资活动进行动态监管,确保按约定方向投资,定期向母基金管理人提交托管报告。
(五)子基金管理机构应向《私募投资基金监督管理暂行办法》等所规定的合格投资者募集资金。以合伙企业、契约等非法人形式,通过汇集多数投资者的资金直接或者间接投资于子基金的,子基金管理机构应当穿透核查最终投资者是否为合格投资者,并合并计算投资者人数。子基金管理机构应当勤勉尽责,核实各出资人是否符合国家相关政策法规规定的合格投资者要求。
(六)子基金管理机构应将所管基金资产与自有资产严格分开核算,对所管不同基金应分账核算。
(七)子基金合伙协议应对子基金管理团队核心人员进行锁定,确保在子基金存续期间子基金核心管理团队能持续服务于子基金,锁定条款应在基金合伙协议或补充协议予以明确。
(八)子基金管理机构应当建立子基金重大事项披露制度,定期提交子基金运营报告、经审计的子基金财务报告和银行托管报告等。天使母基金管理人视工作需要可委托专业机构对子基金进行审计。
(九)出现下列情况之一时,天使母基金可选择提前退出,且无需经由其他出资人同意退出,因天使母基金退出而产生的风险和损失由子基金管理机构承担:
1.子基金框架合作方案经基金决策机构审批通过后超过1年,未按规定程序和时间要求完成设立手续的。
2.天使母基金出资拨付到子基金托管账户1年以上,子基金未开展投资业务(即未发生项目实际投资)的。
3.子基金投资领域和方向不符合天使母基金政策导向,或不符合子基金申报方案投向的。
4.子基金未按合伙协议约定投资且未能有效整改的。
5.子基金运营有违法违规行为并被依法查处的。
6.天使母基金与子基金管理机构签订合伙协议后,子基金因管理机构自身原因未完成工商设立登记或首期资金未实际到位超过1年的。
7.子基金管理机构发生实质性变化且未经子基金相关权力机构审议通过的。实质变化包括但不限于:子基金管理机构的普通合伙人发生实质性变化;子基金管理机构核心成员半数(含)以上发生变化等情况。
8.其他触发合伙协议提前退出相关条款的情况。
(十)子基金框架合作方案自基金决策机构审批通过且无异议之日起超过9个月,子基金管理机构或其关联方仍未与天使母基金签署合伙协议的,相应投资决策文件失效。
九、损失承担
子基金出现亏损,由出资人按现行法律法规及协议约定方式承担,天使母基金以出资额为限承担有限责任。
十、申报方式及联系方式
(一)申报时间
本次申报为成都高新区天使母基金第三批集中申报,母基金管理人将根据申请情况,择优选择合作方。申报周期为2023年6月1日起至2023年7月7日止。本次集中申报统一通过申报系统http://angelfund.cdhtivc.com填报提交,申请机构自2023年6月15日起至2023年7月7日登录申报系统正式填报提交申报材料,逾期不再受理。
(二)申报类型
申请机构可以选择至多两个需求方向子基金分别进行填报(详见本申报指南第二条)。
(三)申报材料要求
申报采取网上填报方式,上传的附件资料需提供word版和盖章扫描版。申请机构对申请材料的合法性、真实性、有效性、一致性负完全责任。若有虚假,5年内不予合作。
(四)联系方式
联系地址:成都高新区锦城大道539号盈创动力大厦A座5楼
联系邮箱:cdhtangelfund@163.com
母基金政策咨询:白老师,028-62091201
子基金申报咨询:杜老师,028-85987754
黄老师,028-85987714
本申报指南由成都高新区科技创新局会同高新创投制定,由高新创投负责解释。
申报材料附件*载下**链接:「链接」