
放疗重塑肝脏免疫微环境改善肝转移癌免疫治疗的疗效
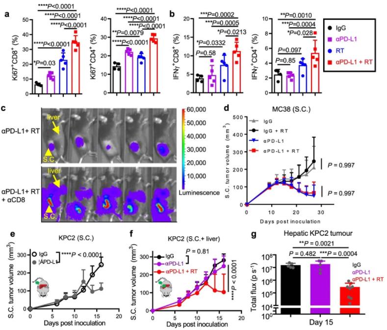
在前面我们分享了《自然·医学》刚刚出炉的一项重磅研究的前两个部分。首先在第一部分(实锤:《自然·医学》重磅研究报道肝转移免疫治疗的效果更差),密歇根大学邹伟平教授领导的团队,发现肝转移癌患者和小鼠免疫治疗效果更差。然后在第二部分(震惊:巨噬细胞被策反,T细胞被诱杀,肝转移癌这波操作没有底线),研究人员找到肝转移癌免疫治疗效果不好的罪魁祸首:肝脏肿瘤细胞策反巨噬细胞,引诱T细胞进入肝脏内并将其围剿,从而使免疫治疗失去靶标,"巧妇难为无米之炊"。今天介绍第三部分,研究人员找到了改善肝转移癌免疫治疗疗效的方法,那就是放疗。
放疗,作为恶性肿瘤传统治疗“三大件”:放疗、化疗、手术,相信绝大部分人耳熟能详。随着靶向治疗和免疫治疗的面试,尤其是在最近几年,免疫治疗成为“爆款”,越来越多的人开始憧憬,“chemoradiotherapy-free”的时代是不是已经来临。但是越来越多的研究发现,尽管新型治疗显著地提高了癌症的疗效,但是远远还没有到独当一面的地步。更多的时候,需要放疗和化疗的参与,才能发挥出最大的功力。
从伦琴发现X射线算起,放疗已经有一百多年的历史,虽然毫不起眼,但是功力深厚,已经无数次扮演“扫地僧”的角色。这一次也不例外,研究人员发现,对于肝转移癌,采用放疗后,可以重塑肝脏免疫微环境。
该研究发现,放疗增加了肝脏活化T细胞的数量,而且减少了肝CD11b+F4/80+巨噬细胞。 放疗联合免疫治疗,显著延长肝转移瘤小鼠的生存期。这些研究结果表明,肝转移损害了免疫疗法的有效性,肝放射疗法可能逆转这种耐药性。

放疗重塑肝脏免疫微环境改善肝转移癌免疫治疗的疗效
最后总结一下整个研究的内容:
该项研究美中不足的一点就是,研究人员没有观察放疗是否可以提高肝转移癌病人的免疫治疗效果。但是不管怎么样,这项研究很好的解答了临床医生困惑已久的一个问题,也为解决这个问题提供了一个很好的思路。
参考文献:
Yu J, et al. Liver metastasis restrains immunotherapy efficacy via macrophage-mediated T cell elimination. Nat Med. 2021 Jan;27(1):152-164.
实锤:《自然·医学》重磅研究报道肝转移免疫治疗的效果更差
震惊:巨噬细胞被策反,T细胞被诱杀,肝转移癌这波操作没有底线