
吕光明
北京师范大学国民核算研究院
内容提要:劳动收入份额的准确测算至关重要。本文首先从定义和数据两个方面剖析了劳动收入份额的测算问题,分析了其对测算结果准确性的影响。然后总结归纳了现有的基于测算问题的修正方法,并进行必要的方法评析。最后,借助于城镇和农村住户抽样调查与人口数据估算中国的OSPUE。在此基础上,利用资金流量表数据对1993-2008年中国劳动收入份额进行合理的估算与必要的修正,并进行相应的变动分析与国际比较。
JEL分类码:E25,J30
一、引言
劳动收入份额也称劳动收入占比,是指国民收入分配中劳动收入所占的比例。在市场经济活动中,不同生产要素按照贡献大小获取相应的报酬收入是市场配置资源的有效手段。国民收入在不同生产要素之间的分配状况就构成了国民收入的功能分配格局。经济学研究通常假定只存在劳动和资本两个投入要素,资本收入和劳动收入之和就构成了国民收入,此时的劳动收入份额同样可以反映资本要素的分配情况,进而国民收入的功能分配格局研究也就集中在劳动收入份额的测算上。
20世纪90年代以来,尽管中国经济保持持续高速增长的态势,但国民收入的功能分配格局却出现较大变化。不少学者研究发现了中国劳动收入份额的不断下降趋势。李稻葵等[1]利用省份收入法GDP数据,计算发现中国劳动收入份额从1990年的53%下降到2006年的40%左右。白重恩和钱震杰(2009)以2004年经济普查后修订的资金流量表为基础,借助财政等数据修正后发现,中国劳动收入份额在1996 年达到最高66.83%,此后逐年降低,截至2007年累计下降16.2个百分点。罗长远和张军[3]借助于省份收入法GDP数据计算发现,劳动收入份额从1995年51.4 %的峰值下降至2003 年的46.2%,并在2004年加速下降至41.6%,远低于世界大多数国家55%~65%的水平。肖红叶和郝枫(2009)认为,2004年经济普查前后劳动收入份额的均值由1978-2003年的57.3%下降到2004-2007年的47.7%,两个数值均明显低于发达国家平均水平,也低于发展中国家平均水平。张车伟和张士斌(2010)依据城乡个体户经营性收入调整后发现,劳动收入份额先有1978年的40.15%增加至1995年的45.69%,之后又下降到2007年的39.16%。章上峰和许冰(2010)利用时变弹性生产函数测算发现,劳动收入份额先是由1978年48.47%缓慢增至1996年的53.34%,而后逐渐下降到2008年的42.31%。周明海等(2010)认为,生产税净额是劳动和资本之外的“楔子”,将其从GDP 中扣除后发现,劳动收入份额的下降由1995年延迟至1998年,其变化为从1993 年的56.0%上升至1998年的峰值59.3%,再下降至2003年的54.8%。
虽然到目前为止的大多数研究都得出“中国劳动收入份额不但低于其他国家平均水平,而且20世纪90年代中后期开始出现不断下降”的结论,但由于这些研究测算所依据指标的统计口径不完全一致,基础数据的质量参差不一,基于数据质量调整的计算方法也不完全相同,劳动收入份额的测算结果存在较大差异。统计测算分析需要厘清指标的概念和口径及相关数据质量;否则,既有可能掩盖问题,也有可能夸大问题,其结果很可能导致“十二五”期间提高劳动者报酬的相关政策设计和实施出现误导。因此,本文拟在深入探讨劳动收入份额的测算问题及可能修正方法的基础上,借助于资金流量表数据对1993-2008年中国劳动收入份额进行较为合理的测算研究。
二、劳动收入份额测算问题
尽管有不少学者围绕如何准确测算劳动收入份额进行较为深入的探索和研究(Krueger, 1999; Gollin,2002; Gomme,2004),但并未达成完全一致的看法。其中较为常见的劳动收入份额测算思路[11]是,借助于国民经济核算指标通过如下公式实现的:

工作所应获得的现金或实物报酬总额称为雇员报酬。自我雇佣者是非法人企业的唯一所有者或共同所有者,并在该企业工作。对这类企业来说,由于所有者及同一住户的其他成员在企业所做工作的应得报酬与所有者作为业主所获得的收益难以分开,SNA1993引入了一个新的概念——混合收入,它实际上包括劳动报酬和经营收益两部分内容(Xu Xianchun,2001)。
3.选择什么样的增加值指标。增加值指标选择方面的争议集中在总额指标和净额指标上。由于总增加值等于净增加值加折旧,因此,该争议的实质是增加值指标中是否应该包含折旧。关于折旧的早期解释是固定资产消耗情况的折扣额。由于折旧通常会反映在最终产品或服务的市场价格中,一个国家或行业的总产出核算通常包含固定资产消耗折扣(Morel, 2009)。而且,正如Gomme和Rupert(2004)所提到的,“由于正像体力劳动和脑力劳动都会遭遇到损耗一样,折旧仅仅是对资本所有者的资本物质损耗的补偿,所以采用净增加值指标就缺乏足够的说服力”。因此,研究中常使用总增加值指标。
4.选择什么样的增加值指标测算价格。SNA1993中总增加值的测算价格主要有基本要素价格、生产者价格、购买者价格三种,其中前两种价格是式(1)中增加值指标测算价格争议的焦点。由于按生产者价格计算的总增加值减去按基本要素价格计算的总增加值等于生产税净额,因此,该争议的实质是如何处置生产税净额。从要素收入分配上看,生产税净额既不属于资本要素的收入,也不属于劳动要素的收入,是资本和劳动之外的“楔子(wedge)”。因此,测算劳动收入份额时,应该从总增加值剔除生产税净额。换句话说,应选择基本要素价格测算增加值指标(Gomme, 2004)。
(二)数据方面的问题
在国民经济核算中,国民收入与生产账户是可用于计算劳动收入份额的主要数据来源。在不同的国家,出于管理上的便利性和必要性而非经济学上的合理性的需要,国民收入与生产账户的核算程序也有所不同[8]。因此,账户数据采集系统通常会忽略内容界定问题,导致劳动者报酬和总增加值的测算出现偏差。Gomme和Rupert(2004)指出,如果我们越深入考察国民收入与生产账户,就越容易发现劳动收入份额计算中的偏差。Gollin(2002)也指出,如果我们更小心地处理和测算数据尤其是劳动者报酬数据,大多数国家之间的劳动收入份额会趋于固定的数值。通常劳动收入份额测算偏差来源于三个方面的数据:
1.自我雇佣收入数据。多数劳动收入份额测算偏差来源于自我雇佣收入数据。首先,自我雇佣收入在SNA1993中称为混合收入,它既包含部分自我雇佣者的劳动报酬,也包含部分投资或经济利润。因此在具体计算中,如何划分两者比例是一大难题。其次,具体核算中可能依据相对随意的定义去划分企业所有者的收入,这给劳动收入份额的计算结果带来不确定性(Krueger, 1999)。例如,如果两位医生合伙开办一家非法人企业性质的医疗诊所,他们的收入应计入自我雇佣收入。但是,如果两位医生开办的是法人企业性质的医疗诊所,并从中发放薪水,那么他们的收入就计入雇员报酬。最后,自我雇佣者在全体劳动者所占的比例在不同国家、不同产业部门之间差异较大。一般地,发达国家的自我雇佣者比例相对较低,而发展中国家相对较高;制造业和教育、医疗、公共管理等多数公共部门的自我雇佣者比例相对较低,而农业和建筑业的比例相对较高。如果劳动收入份额测算中自我雇佣收入的比例处理不当,就不利于该指标在国家之间或产业之间的准确比较。
2.非工资报酬和离退休金数据。非工资报酬的一个主要形式是股票期权。由于国民经济核算很难采集到股票期权的信息,同时股票期权作为劳动者报酬处理在收入本质上还存在争议,所以实际核算通常把股票期权排除在劳动者报酬之外。而离退休金则可以看作离退休人员在离退休前工作时期劳动所得的延期支付。如何把离退休金计入工作时期的劳动者报酬中,或者如何在在职职工的劳动报酬中分配其退休后的工资所得,则存在很大的技术难题。SNA1993建议了三种处理办法:一是直接计入,将其视作当期在职人员创造价值中应得未得的退休金部分直接计入;二是不计入,当作经常转移处理;三是虚拟处理。现实处理中通常忽略不同时期离退休人员规模和工资水平变动而采用第一种处理方法。显然,如果离退休基金筹资过度或亏空时,这种处理方法就出现较大偏差。
3.增加值数据。增加值数据的误差也是劳动收入份额测算偏差的一个来源。除了指标选择和测算价格选择外,其误差主要来源于三个方面。首先是非观测经济的漏算。现实中还存在不少未被国民收入与生产账户记录的交易活动,通常称为未观测经济。未观测经济的规模在不同国家、不同产业之间存在较大差异,这在较大程度上影响了劳动收入份额指标的准确比较。其次是公共部门增加值核算中资本收入数据的缺失。对于一般政府、教育、医疗卫生等非市场化的公共部门,现行的国民经济核算多采用投入法或费用法核算,即用经常性业务支出加固定资本折旧代替增加值。这种用投入替代产出的方法把营业盈余锁定为零,意味着资本收入的缺失。因此,测算劳动收入份额时,如果把公共部门包含在内,就会导致结果的向上偏误;如果不这么做,既可以把公共部门排除在外,也可以给公共部门分配一定比例的资本收入(Gomme, 2004; Morel, 2009)。最后是自我住房服务增加值中劳动者报酬数据的缺失。对于自有住房服务,现行的国民经济核算采用虚拟折旧或租金表示增加值,这意味着劳动者报酬数据的缺失。因此,计算劳动收入份额时,如果把自有住房服务包含在内,就会导致结果的向下偏误;如果不这么做,既可以把自有住房服务排除在外,也可以对自有住房服务分配一定比例的劳动收入(Gomme, 2004; Morel, 2009)。
三、劳动收入份额测算中的修正方法
上述的劳动收入份额测算问题中,很多问题都和数据质量有关,因而修正余地也较为有限。但是,对于其中的部分问题,一些学者已给出了一些修正方法。
(一)Johnson(1954)的修正方法
在对美国1850-1952年历史数据进行考察的基础上,Johnson(1954)研究发现个体经济中劳动收入份额稳定在65%左右,此后,经济学文献对个体经济自我雇佣收入的通常处理方法是:2/3计入劳动收入,1/3计入资本收入。这种修正方法的前提条件是:劳动收入份额数据稳定,但这一前提条件与20世纪70年代以来欧美多数国家及20世纪90年代以来中国的劳动收入份额下降的现实并不吻合。
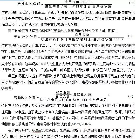
(二)Gollin(2002)的修正方法
由于在国民经济核算中,除非自我雇佣者从自己的企业领取工资或自我雇佣者把所有企业组成法人企业,否则从非法人企业获得所有收益均应记作营业盈余,这就是私人非法人企业营业盈余(operating surplus of private unincorporated enterprises,OSPUE)。大多数自我雇佣收入要计入OSPUE。为了在劳动和资本之间合理分配OSPUE,Gollin(2002)提出了三种修正方法。
第一种修正方法假定自我雇佣者仅提供纯劳动服务,而无任何资本投入,因此把所有的OSPUE分配给劳动,即有:

资料:1992-2004》详细给出了经第一次全国经济普查资料调整后的1992-2004年资金流量表,《中国统计年鉴2010》给出了经第二次全国经济普查资料调整后的2004-2008年资金流量表。二是省份收入法GDP核算数据,可用于测算相应年份的全国、分省份和分行业的劳动收入份额。《中国国内生产总值核算历史资料:1952-2004》详细给出了经第一次全国经济普查资料调整后的1993-2004年各省份收入法GDP数据,《中国统计年鉴2006-2010》又给出了2005-2007年、2009年的各省份收入法GDP数据,其中2009年为经第二次全国经济普查资料调整后的数据。三是投入产出表数据,可用于测算全国和分行业相关年份的劳动收入份额。中国已成功编制了1987、1990、1992、1995、1997、2000、2002、2005、2007年的投入产出表。三类数据中,投入产出表数据连续性较差,数据更新较慢;省份收入法GDP核算数据公布修订缓慢,指标口径变动较大,且其省级加总值与全国GDP误差较大;而资金流量表数据则不存在上述缺点。因此,这里采用1993-2008年资金流量表数据测算中国劳动收入份额。
(二)中国OSPUE的测算
中国的资金流量表是在GDP核算的基础上编制而成的。在2004年第一次全国经济普查之前的GDP核算中,劳动者报酬不仅包括所有劳动者的劳动报酬,而且还包括个体业主经营获得的利润,其口径大于SNA1993中的劳动者报酬(Xianchun Xue, 2001)。在2004年之后的GDP核算中,考虑到个体经济业主的劳动者报酬和经营利润不易区分,将这两部分视为营业盈余,而劳动者报酬仅包括雇员报酬。新口径的劳动者报酬除了包含有农户的经营利润外,其余与SNA口径大致相同(Department of National Economic Accounting in National Bureau of Statistics of China, 2007, 2008)。考虑到在资金流量表的编制中,将农村住户部门增加值中的90%作为农户的劳动者报酬,这一比例同已有的对第一产业劳动收入份额的研究结果非常接近。因此,这里不再对农户自我雇佣收入进行调整,而仅仅考虑个体经济业主的自我雇佣收入即中国OSPUE进行调整。
中国OSPUE的测算步骤是:①根据1993-2008年农村住户抽样调查和1992-2008年人口调查结果,分别得到农村居民年均非农业经营性纯收入数据和乡村年平均人口数据,将二者相乘得到农村的OSPUE。②根据2003-2008年城镇住户抽样调查和1992-2008年人口调查结果,分别得到城镇居民年均经营净收入数据和城镇年平均人口数据。考虑到1993-2000年城镇住户抽样调查中无年均经营净收入数据,这里根据个体经营劳动者收入的增速推算得到。将年均经营净收入数据和年平均人口数据相乘得到城镇的OSPUE。③将农村的OSPUE和城镇的OSPUE相加得到中国的OSPUE。计算过程中各指标的数值结果见表1。

对中国劳动收入份额的准确测算是分析中国国民收入功能分配格局的历史变化趋势、判断要素收入分配合理程度的基础,也是监测和评价“十二五”期间提高劳动者报酬相关政策实施效果的前提。本文首先从定义和数据两个方面剖析了劳动收入份额的测算问题,讨论了其可能的修正方法。然后,基于中国现有的劳动者报酬口径,借助于城镇和农村住户抽样调查与人口数据估算了中国的OSPUE。在此基础上,借助于资金流量表数据对1993-2008年中国劳动收入份额进行合理的测算与必要的修正。
本文测算研究结果表明:经过定义口径和数据质量等问题修正后的中国劳动收入份额在1999年前稳定上升,之后由1999年的66.97%下降至2007年的60.56%。中国的劳动收入份额的平均水平比其他国家低约5~10个百分点。与修正前的结果相比,中国劳动收入份额下降开始时间延迟了2年,下降程度扩大了1.20个百分点。显然,有效解决国民经济核算相关问题,提高相关统计数据质量是准确测算中国劳动收入份额的重要前提和保障!