获取报告请登录未来智库www.vzkoo.com。
1、天然气需求:从替代能源走向主体能源,增长潜力大
全球来看天然气属于主体能源之一,中国天然气目前虽处于替代能源位置,但在加速前行。 由于天然气在清洁性、经济性、安全性方面具有比较均衡的特征,且政策层面强调能源清 洁性,加之今年以来进口天然气价格大跌,使得天然气竞争力得到加强。我们预计 2020-2025 年,中国天然气消费增速 CAGR 有望达到 8%左右。
1.1. 从替代能源向主体能源转变
天然气在经济性、安全性、清洁性方面比较均衡。清洁性方面,天然气是三大化石能源中 最为清洁的,因为 CH4 碳氢比较少。经济性方面,热值价格介于煤炭和石油之间。能源安 全角度,天然气对外依存度也介于煤炭和石油之间。
在全球一次能源结构中,天然气的地位在不断上升,由 1980 年的 18%逐步提升至 2018 年 的 24%,而石油则从 46%下降至 34%,煤炭稳定保持在 27%,未来天然气有望赶超石油和煤 炭成为第一大能源。
中国的情况类似,由于资源禀赋,煤炭一直是我国最大的主体能源,但地位在逐步下降, 消费占比由 73%降至 58%。天然气虽然占比很小,但发展速度飞快,消费占比 3%增长至 7%。 石油则稳定保持在 20%左右。
美国的能源结构中,天然气占比同样在不断提升,由 26%提升至 31%。而石油和煤炭的占 比在不断下降,分别由 46%下降至 40%、21%下降至 14%。



1.2. 天然气需求增长呈现较强刚性
我们选取传统的消费区域欧洲作为代表分析天然气需求与气价的关系。
我们测算天然气需求增速=1.4%+0.79*GDP 增速-0.3%*天然气价格
宏观经济弹性:天然气需求增速与 GDP 增速正相关但弹性小于 1,GDP 增速每增长 1pct, 对应天然气需求增速增加 0.84pct。
价格弹性:天然气需求增对价格弹性更小,价格上涨 10%(对应涨幅 0.5 美金/百万英热), 需求增速下降 0.15pct。
即,天然气长期需求增长的刚性较强(截距项比较大),而对宏观经济波动、价格涨跌的 敏感性不高。
由于我国天然气正处在较快发展阶段,增速主要取决于 GDP 增速和政策驱动。且中国天然 气需求和定价仍有很强的政策驱动属性,需求跟经济增速、价格之间的关系并不显著。
两方面因素将推动中国天然气占一次能源结构比例提升:1)工业和居民“煤改气”。具体 而言,居民煤改气跟随城镇化长期趋势。而工业煤改气则更容易受到替代能源比价关系影 响,当前低气价环境有望加速主动替代。2)发电领域天然气占比提升,主要受到可再生 能源调峰需求拉动,以及燃气轮机国产化进程推动。

1.3. 具体下游领域分析
1.3.1. 工业领域:低气价有望发挥替代性
天然气作为工业燃料主要用于陶瓷、玻璃、钢铁、有色金属行业。随着天然气需求在我国 稳定发展,工业用气量在逐年提升,2017 年已超过 1500 亿方。

天然气在工业领域中的运用,经济性是重要的考虑因素,主要是与燃料油和LPG进行比较。 在同热值条件下,随着近几年天然气价格的走低,经济性逐渐显著,目前天然气相比燃料 油和 LPG 均有一定经济性。
工业领域,天然气性价比显著提升。以燃气锅炉和燃煤锅炉为例比较,燃气锅炉单吨蒸汽 成本一直显著高于燃煤锅炉,但是近期发生了一些变化。燃煤锅炉吨蒸汽成本长期在 100 元/吨上下徘徊,目前煤价水平对应 102 元/吨蒸汽成本。燃气锅炉,如果按照工业管道气 价 2.92 元/方计算吨蒸汽成本高达 357 元/吨。如果按照进口 LNG 现货作为成本,近两年 的降幅则非常可观,17-18 年冬季 LNG 进口现货价高达 10 美金/mmbtu 的阶段,对应吨 蒸汽成本都在 400 元/吨以上;而从 2019 年以来进口 LNG 供给宽松价格大跌,近期疫情影 响需求国际 LNG 现货缺乏买家的状态下居然跌至前所未有的 2 美金/mmbut,对应吨蒸汽 成本 118 元,已经与燃煤锅炉非常接近。

工业领域:一些重工业领域,比如钢铁、非金属建材、化工等行业,煤炭的主要用途不全 是燃料,而是作为原料或者还原剂,天然气在这些领域的替代性并不好。相反在一些轻工 业领域,比如纺织、饰品饮料、医药等,天然气则体现清洁性、无需存储减少占地、供能 更稳定等优势。近期的低气价更提升了竞争力。
1.3.2. 居民领域:城镇化拉动长期增长
我国的城镇化水平在过去几十年里快速发展,尤其从上世纪 90 年代末期开始,城镇化率 每年提升超过 1pct,2019 年城镇化率已突破 60%。虽然我国城镇化水平快速推进,但其中 也暴露许多问题,如发展质量不高,城市之间发展不平衡等。未来中国将进入“新型城镇 化”的轨道,将以城市群为主体,大中小城市协调发展,城镇化率有望不断提升。
从发达国家的发展经验上看,我国城镇化道路还有很长的路要走。目前,世界主要发达国 家的城镇化率都在 80%左右,相比之下我国的差距非常明显,若按照近几年我国每年 1pct 的增速,也要 20 年左右的时间才可发展至发达国家的水平。

城镇化发展带来的是天然气渗透率的提升。随着城镇化水平的提高,我国天然气渗透率已 经由 21 世纪初的 3%提升到了目前超过 30%的水平。此外,天然气渗透率的提升还包括替 代因素,天然气在城市燃气使用过程中逐步替代人工煤气和 LPG。以重量统计,目前城市 燃气中天然气占比已接近 7 成。
随着天然气渗透率的不断加强,全国用气人口与生活用量均在不断增长,2010-2017 年 CAGR 分别达到 11%和 9%。截至 2017 年,全国用气总人口超过 4 亿人,其中 85%是城市人 口,县城人口只占到 15%;居民天然气用量达到 420 亿方/年,意味着人均天然气用量达到 105 方/年。
根据《中长期油气管网规划》,到 2025 年全国城镇用天然气人口目标达到 5.5 亿,2018 年 3.7 亿,CAGR 达到 6%,若人均消费量维持不变,则到 2025 年居民生活用气将达到 660 亿 方。但这仅是考虑城市用气人口增长的情况下,若考虑“煤改气”政策下创造大量的农村 用气需求,实际居民用量将远超 660 亿。

对于农村“煤改气”用户,经济性是其首要考虑的因素,我们将天然气与煤和电进行经济 性比较。从日常做饭的需求考虑,当前天然气与液化气经济性差不多,比用电便宜、但比 煤贵;从采暖需求考虑,天然气比用电便宜,比用煤贵。因此使用天然气比用煤全年的费 用高 1780(15*12+1600)元,对于初次使用天然气的农村居民来说,即便在有政府补贴 的情况下,也需要时间来培养天然气的消费习惯。

1.3.3. 发电领域:可再生调峰及低气价,将拉动燃气发电超预期增长
燃气发电发展缓慢,装机容量不断增加。我国的燃气发电起始于上世纪 60 年代,但发展 速度缓慢,且主要分布在东部经济发达地区。近年来,随着燃气发电产业持续发展,燃气 发电装机容量不断增加。除部分地区供热机组外,我国燃气发电机组多以调峰调频为主, 采用昼开夜停的两班制运行方式。
2018 年,我国发电装机容量约 19 亿千瓦,同比增长 6.5%,其中气电装机占比仅为 5%。新 增装机中,气电占比约 7%。我国天然气发电装机总量保持持续增长状态,2014 到 2018 年 复合年均增长率达 12%。截至 2018 年底,我国天然气发电装机容量 8941 万千瓦,天然气 耗气量 512 亿立方米。

可再生能源发电由于无边际成本、优先上网,是电力的基荷供给。传统火电承担着调峰任 务,在需求端受到影响的时候,不但火电需求要承受更大波动,其面对的调峰难度也更大。
从长期来看,天然气和煤炭在发电领域应该是一个零和博弈。但在可再生能源过度进程中, 天然气具有优势。风、光为代表的可再生能源发电出力存在随机性和波动性。在可再生发 电发展之初占比尚不高的阶段,通过煤电调节负荷进行调峰是可行的。随着可再生能源发 电占比提高,需要更大的调峰深度。天然气发电经济规划灵活性高、调频快速、调峰深度 优,对提高可再生能源发电消纳能力有重要意义。

超低气价使得发电领域煤改气首次出现了经济上的可行性。1)美国电厂成本,天然气和 煤炭的单位热值价格已经持平在 2 美金/百万英热左右,上一次出现这种情况时 2016 年上 半年。2)亚太市场天然气现货价格跌至惊人的 2 美金/百万英热。相比之下,秦皇岛动力 煤 370 元/吨,折合 3.3 美金/百万英热,已经比天然气价格高出 50%以上,这是 5 年以来首 次出现该情况。

1.3.4. 交通领域:天然气汽车具备经济性,但受气源制约
我国交通用气的发展主要取决于天然气作为交通能源的经济性。LNG 相对柴油、CNG 相对 汽油都具备一定经济性,因此从经济性考虑,天然气在交通领域会有比较好的动力。并且 在天然气汽车的行驶过程中,由于天然气燃烧热效率较高,并且不容易产生积碳,使得发 动机汽缸内的零件磨损大大减少,从而延长发动机的使用寿命,这也会降低汽车的保养和 运行费用,提高汽车使用的经济性。
但是天然气作为交通能源,自身也有一定缺陷。由于天然气热值低,并且可携带燃料相对 较少,因此一般行驶距离比燃油汽车要短,并且加气的频率相比加油要高,会造成时间成 本的损失。
虽然天然气作为能源相比石油具备一定经济性,但是天然气替代石油不仅仅是能源上的替 代,还需要考虑天然气汽车相比石油汽车成本的比较,因此我们从出租车、公交车、重卡 的成本方面来比较天然气汽车的经济性。 针对出租车,用改装压缩天然气出租车代替传统燃油出租车,一年内在运营成本上的经济 可行性优于电动车和传统燃油车,但在出租车使用年限内,电动出租车的经济性最优。
针 对公交车,第一年基本无法回收购车多余成本,但在公交车使用寿命的年限内,纯电动、 压缩天然气汽车及液化天然气汽车的经济性均优于传统燃油车,其中压缩天然气汽车的经 济性最优。液化天然气重卡的百公里运营成本要比普通燃油车低,但由于气源的问题,我 国液化天然气价格差距较大,西北、西南地区推行较经济,华北、华南地区推行不能满足 客户需求。


截至 2018 年年底,我国天然气汽车保有量为 670 万辆,同比增加 10%;其中 CNG 汽车保 有量为 626 万辆,同比增加 9%; LNG 汽车保有量为 44 万辆,同比增加 26%。近年来随着 环保要求的提升,天然气汽车的发展面临更多机遇,天然气加气站乃至天然气汽车产业的 发展在不断提升。
天然气加气站分为 CNG 和 LNG,也有部分合建站,既可以加 CNG,又可以加 LNG,称 为 L-CNG 站。2018 年底我国天然气加气站保有量在 9000 座左右,其中 CNG 站 5600 座, LNG 站 3400 座。CNG 加气站主要服务出租车和部分私家车,技术相对简单,在中国发展 较早,数量较多,目前发展成熟,增速趋缓。LNG 加气站主要服务于重卡和公交车等商用 车,技术较高,发展较晚。
2. 天然气供给:国内加大勘探开发、海外进口能力扩张,共同拉动供给增速提升
国产气在“十二五”阶段及“十三五”初期增速受到抑制,2018 年加大勘探开发以来,国 产气增速有所提升。预计 2020-2025 年,供给能力增长超过 40%,尤以页岩气和煤层气作 为增长主力。进口气方面,进口 LNG 随接收站规模提升而进口增速上行;进口管道气也将 受俄气东线投产而不断增长。考虑俄气和新投产接收站产能需要爬坡,预计国内天然气实 际增速可以维持 8%左右增长。
2.1. 国产气:勘探开发提速,尤其是非常规资源
国产天然气的生产主要由“三桶油”来执行,2019 年“三桶油”国内天然气产量之和超过 1400 亿方,占国内天然气生产总量的 82%。“三桶油”之中,陆上油气田的供给主要以中 石油为主,而海上油气田的供给主要由中海油来完成。2019 年中国石油、中国石化国内天 然气产量增速分别回升至 9.3%、7.2%。

2.1.1. 页岩气
中国页岩气储量大,未来发展空间广阔。我国页岩气储量全球第一,目前年产能超过 100 亿立方米,成为与美国、加拿大鼎足而立的页岩气生产大国。根据页岩气发展规划,2020 年和 2030 年产量分别达到 300 亿方、800-1000 亿方,按照实际情况可能达不到原先规划, 但仍将保持较快增速。
自 2010 年中国产出第一立方米页岩气起,中国的页岩气开发就已经驶入了快车道。2018 年,中国页岩气产量为 108.8 亿立方米,占天然气产量比重 6.7%,14-18 年 CAGR=70%。 2018 年涪陵页岩气田页岩气产量为 60.2 亿立方米,川南页岩气田产量约为 41 万立方米, 两地区页岩气产量占全国的 93%。

中国页岩气产业工业区主要有四个:涪陵页岩气田(中石化)、川南页岩气田(中石油)、 威(远)荣页岩气田(中石油、中石化)和长宁页岩气示范区(中石油)。从地域分布上 看,主要集中在四川盆地东部及周边地区。

我国海相页岩气可采资源占主体,埋藏较深,开发难度大。我国页岩气资源总量丰富,富 有机质页岩类型复杂,其中海相页岩资源潜力最大,其次为海陆过渡相页岩,再次为陆相 页岩。不同于北美页岩埋藏深度 1500-3000 米为主,我国页岩埋藏深度普遍大于 3500 米, 开发难度大相对较大,且由于中国地形复杂,交通不便,基础设施落后,中国页岩气的发 展面临着诸多挑战。
页岩气开采单井衰退率高。与常规天然气井不同,页岩气井的特点是:1)页岩气井经由 分段压裂后,最初产量与常规天然气井区别不大,但随后产量衰减较快,年衰减 60~80% 不等;2)常规天然气井生产寿命长,采收率可达约 60%,页岩气井在 10%以下,一般为 5%。
2.1.2. 煤层气
我国煤层气储量丰富,相关产业近年来发展迅速。我国煤层气储量约占世界煤层气总储量 的 12%,居世界第三位。近年来,中国煤层气产量逐年攀升,2018 年达到 51.5 亿方,14-18 年 CAGR=8.6%。根据《煤层气(煤矿瓦斯)开发利用“十三五”规划》,“十二五”期间煤 层气利用量年均增速 25.9%,预计在“十三五”期间年均增速 18.8%,保持高速增长。

开发主体多元,规模化产区集中分布。煤层气资源主要集中在中石油手中,从产量上看基 本形成中石油、中海油(中联煤)、晋煤集团三足鼎立的局面。沁水、鄂尔多斯盆地东缘 是我国主要两大煤层气产业基地,两者产量全国占比 95%。

煤层气的开发具有特殊的环保意义。我国明确在 2020 年单位国内生产总值二氧化碳排放 较 2005 年下降 40-45%,煤层气(煤矿瓦斯)的温室效应是二氧化碳的 21 倍,加快煤层 气(煤矿瓦斯)开发利用,可降低温室气体排放,保护大气环境。此外,如果我国实现煤 层气(煤矿瓦斯)开发利用“十三五”规划目标,将累计利用煤层气(煤矿瓦斯)至少 600 亿立方米,相当于节约标准煤约 7200 万吨,减排二氧化碳约 9 亿吨。
我国煤层气赋存条件复杂,煤矿瓦斯利用率低。我国聚煤时期跨度长、煤系分布广、聚煤 盆地面积大。因此,我国煤盆地经历了多期次、复杂的地质构造与沉积旋回,导致了煤储 层的厚度、埋深、变质程度、煤体结构、围岩类型等属性的强非均质性,导致煤层气成藏 条件复杂,不同地质背景、不同赋存层位的煤层气开发模式不尽相同。就煤矿瓦斯开发而 言,全国煤矿平均开采深度接近 500 米,开采深度超过 800 米的矿井达到 200 余处,煤矿 瓦斯抽采规模小、集中度低、浓度变化大、埋藏程度深,加大瓦斯抽采利用难度。
煤层气开采成本高,发展受政府补贴影响。按照 18 年国家给予的 0.3 元/方的补贴和山西 省额外的 0.1 元/方的补贴,平均单井日产大于 800 立方米的项目具有盈利能力,单井日产 500-800 立方米的项目处于盈亏平衡附近。自 2019 年起,煤层气不再按定额标准进行补 贴,按照“多增多补”的原则,对超过上年开采利用量的,按照超额程度给予梯级奖补; 对取暖季生产的非常规天然气增量部分,给予超额系数折算,体现“冬增冬补”。因此未 来大型煤层气公司随着开采量的提升,其经济性将日益显著。
煤层气产业的发展受制于矿权管理等相关政策。煤层气与其它油气、煤炭在赋存空间上自 然存在相互重叠现象,地面井采煤层气的审批权为国土资源部,煤矿开采审批权为部、省 级政府。国土资源部只能管理由其发矿权证的煤层气单位,无权也无法对其他煤层气生产 单位进行管理。这导致有关部门多年未批量设置煤层气矿业权,现有勘探开发区块面积小, 产业发展规模受限。虽然国家规定有关企业“先采气,后采煤”,在现有体制下也缺乏有 力的执行和监督。
2.2. 进口 LNG:放开民营推动快速增长
进口 LNG 规模逐年增长,产能利用率已达上限。2015 年以来,我国进口 LNG 规模快速增 长,由 15 年的 273 亿方快速增长至 19 年的 843 亿方,CAGR=33%。随着 LNG 进口量的提 升,LNG 终端使用率也在不断攀升,70-80%基本可以认作是使用率的上限,在冬季供气紧 张的情形下,使用率可以超出 100%的设计上限。
接收站集中在“三桶油”手中,逐步对外开放。目前国内除新奥、广汇、深燃等少数公司 已经建有接收站外,大多数接收站都集中在“三桶油”手中。按照产能划分,中海油体量 最大,接近总产能一半。未来随着接收站总产能规模的扩大,将会有越来越多接收站对外 开放窗口期,进口贸易的主体将会更加多元。

进口以长协为主,现货贸易量快速增长。由于资源禀赋原因,我国 LNG 进口主要由“三桶 油”承担,而且进口形式主要以长协为主,卡塔尔和澳大利亚是主要的进口来源,约占进 口长协的 54%。但是近几年由于国际 LNG 市场供给宽松,市场现货价格的急剧下跌,或将 长期维持低价的格局,越来越多进口商更倾向于现货的贸易形式。
2019 年全球 LNG 出口终端 FID 数量估计超过 1600 亿方,超过上一轮的最高水平。其中美 国的 Driftwood、莫桑比克的 Rovuma、卡塔尔的 5-8 期都是大型项目。美国的卖家想要更 多出口到亚洲和欧洲市场。
定价方面出现两大趋势:1)长协比例下降,合同更为灵活,2018、2019 年新签 LNG 出口 合同中,没有固定出口目的地的灵活合同占比已经达到 69%、89%;2)新签长协价格下降, 长协与油价挂钩公式的斜率从 2014 年的 13-14%下降到 2018 年的 11-12%。



2.3. 进口管道气:增量来自中俄线
我国进口天然气管道主要有三条:中亚线、中缅线、中俄线。其中中亚线是我国最主要的 管道气进口来源。
2.3.1. 中亚管道
中亚线总共分为 ABCD 四条线。
A 线于 2009 年 12 月投入运行,B 线于 2010 年 10 月投入运行。A、B 两线基本为同期双 线敷设,起点在阿姆河右岸的土、乌边境,经乌兹别克斯坦中部和哈萨克斯坦南部,从阿 拉山口入境,成为西气东输二线。AB 线全长约 1 万公里,是世界上最长的天然气管道。
C 线于 2012 年 9 月全面启动建设,主要是为了保证乌兹别克斯坦对中国的天然气出口。 线路总长度 1830 公里,与 A、B 线并行敷设,设计年输气能力 250 亿立方米/年,线路起 于土、乌边境格达依姆,经乌兹别克斯坦、哈萨克斯坦,在*疆新**霍尔果斯口岸入境。C 线 与西气东输三线相连,提升中亚天然气管道全线输送能力至每年 550 亿立方米。
D 线起始于土、乌边境,途经乌兹别克斯坦、塔吉克斯坦、吉尔吉斯斯坦。与前三条线路 不同,D 线不再从霍尔果斯入境,而是从与吉尔吉斯斯坦接壤的天山南麓与昆仑山两大山 系接合部的*疆新**乌恰入境。这不仅在国家能源安全战略上有特殊意义,同时还能拉动南疆 基础建设。D 线设计输气量为 300 亿立方米/年,与西气东输五线相接。D 线投产后,中国 从中亚进口天然气规模将达 850 亿立方米/年。
2.3.2. 中缅管道
中缅天然气管道由“四国六方”(即中国石油公司、韩国浦项制铁大宇公司、印度石油海 外公司、缅甸油气公司、韩国燃气公司以及印度燃气公司)共同出资成立的东南亚天然气 管道有限公司(SEAGP)建设,起点位于若开邦皎漂兰里岛,全长 793 公里,缅甸*载下**点 设计输量 120 亿立方米,占管输量的 20%。
中缅管道项目于 2010 年 6 月正式开工建设,包括原油管道项目和天然气管道项目,其中 天然气管道于 2013 年投产运行,原油管道在 2017 年正式投产运行。
截至 2019 年 12 月 31 日,中缅天然气管道安全已平稳运行 2260 天,累计向中国输气 247 亿立方米,为缅甸*载下**天然气 41 亿立方米;

2.3.3. 中俄管道
中俄天然气管道分为东西两条线,是继中亚管道、中缅管道后,向中国供气的第三条跨国 境天然气长输管道。目前中俄东线已于 19 年底贯通,首期每年 50 亿立方米,初步计划 2023年全线投产后,每年供应量为 380 亿立方米。
东线俄罗斯境内的西伯利亚力量管道起自科维克金气田和恰扬金气田,沿途经过伊尔库茨 克州、萨哈共和国和阿穆尔州等 3 个联邦主体,直达布拉戈维申斯克市的中俄边境,管道 全长约 3000 公里,管径 1420 毫米。管道一期工程建设自恰扬金气田至中俄边境管段,长 度约 2200 公里,之后还将建设连接科维克金气田与恰扬金气田之间的管道二期工程,长 度约 800 公里。
中国境内的中俄东线天然气管道从黑龙江省黑河市入境,途经黑龙江、吉林、内蒙古、辽 宁、河北、天津、山东、江苏、上海 9 个省、市、自治区,全长 5111 公里。其中,新建 管道 3371 公里,利用在役管道 1740 公里,全线分北段、中段、南段进行建设。已完成的 北段工程包括一干三支,线路全长 1067 公里。
3. 政策走向回顾和展望

3.1. 需求侧政策
天然气需求政策在我国大致分为三个阶段:发展早期、“十二五”时期、“十三五”时期.早期由于天然气发展水平相对落后,政策主要侧重于对天然气发展的指导,引导天然气在 产业内的合理利用。“十二五”时期对天然气发展提出具体目标,引导天然气需求高速发 展。“十三五”时期则提出更高要求,“煤改气”政策成为了短期需求发展的主要动力。

回顾我国的天然气发展历程,与天然气需求发展相关的政策主要分为两类:第一类是产业 发展政策,从宏观需求上对于天然气的长期发展进行指导,并提出相应的发展方向和发展 目标;第二类是“煤改气”相关政策,从能源替代的角度对天然气的短期需求产生影响。
第一类产业发展政策,主要包括《天然气利用政策》以及“十二五”和“十三五”时期的 能源发展规划与天然气发展规划。《天然气利用政策》明确了天然气的需求领域和利用顺 序,将天然气下游划分为城市燃气、工业燃料、天然气发电以及天然气化工,并且具体细 分为优先、允许、限制和禁止 4 个大类。能源发展规划和天然气规划则明确了天然气需求 发展的长期目标,提出了 2015 年天然气占一次能源消费比重达到 7.5%、2020 年达到 10% 以上等目标。2019 年天然气在一次能源消费占比接近 8%,距离目标还有一定差距。
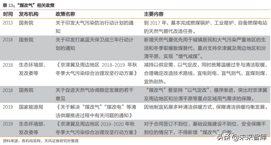
第二类“煤改气”政策,是为防治大气污染,以天然气替代煤来进行能源供应,对天然气 需求有一定拉动。但“煤改气”政策也是造成 17 年底的“气荒”的原因之一,自 18 年开 始,国家对于“煤改气”的态度虽有所放缓,更加强调保供的重要性,因此“煤改气”政 策在短期内大幅拉动了天然气的需求增长,但是目前已逐步回归理性发展。

3.2. 供给侧政策
由于我国天然气供给高度集中,且在天然气发展早期供给能力相对富裕,因此强调天然气 供给发展的政策主要集中在“十二五”和“十三五”天然气高速发展的时期。相比“十二 五”规划,“十三五”更加强调基础设施的重要性,对管网互联互通与储气能力要求更高。

与供给侧相关的政策文件主要有三类:第一类是产业发展政策,从产量角度对于天然气提 出发展目标与要求;第二类是基础设施建设规划,推进完善天然气基础设施,尤其强调保 供的重要性;第三类是补贴与优惠相关的政策,包括了非常规天然气的生产补贴与进口优 惠,给天然气供应商带来一定的经济性支持。
第一类产业发展政策,主要包括各种常规气和非常规气的发展规划,最为重要的是《天然 气发展“十三五”规划》强调 2020 年产量目标 2070 亿方,国内天然气综合保供能力达到 3600 亿方以上。《页岩气发展规划(2016-2020)》提出“2020 年力争实现页岩气产量 300 亿立方米;2030 年实现页岩气产量 800-1000 亿立方米”。《煤层气发展“十三五”规划》 提出“2020 年煤层气(煤矿瓦斯)抽采量达到 240 亿立方米”。《生物质能发展“十三五” 规划》提出“2020 年生物天然气产量目标 80 亿方”。
第二类基础设施建设规划,加快油气管网和储气设施的建设,强调保供能力的提升以及管 网的互联互通与公平开放。要求到 2020 年,供气企业要拥有不低于其合同年销售量 10% 的储气能力;城镇燃气企业要形成不低于其年用气量 5%的储气能力;县级以上地方人民政 府至少形成不低于保障本行政区域日均 3 天需求量的储气能力。目前全国储气能力仅达到 消费量的 5.7%,距离目标实现还有一定差距。
第三类补贴与税收优惠政策:
页岩气补贴由定额补贴逐步改为按开采利用量进行梯级奖补,按照“多增多补”的原则, 对超过上年开采利用量的,按照超额程度给予梯级奖补。
煤层气补贴也自 19 年由 0.3 元/方的定额改为梯级奖补,按照“多增多补”的原则, 对超 过上年开采利用量的,按照超额程度给予梯级奖补;对未达到上年开采利用量的,按照未 达标程度扣减奖补资金。对取暖季生产的非常规天然气增量部分,给予超额系数折算,体 现“冬增冬补”。
另外,进口税收优惠的征收范围在逐步扩大,国家销售定价在逐步下降,意味着更多的增 值税将返还给进口商。
3.3. 定价政策
我国天然气定价模式经历了政府定价、成本加成定价、市场净回值定价逐步向市场化定价 转型。2015 年新一轮天然气价格改革要求“管住中间,放开两头”,即管住输配气成本和 价格,放开天然气气源和销售价格,政府只对属于网络型自然垄断环节的管网输配价格进 行监管,气源和销售价格由市场形成。

定价政策导向有两大方向:一类是与价格机制相关的产业政策,推动我国天然气定价逐步 迈向市场化;一类是对价格进行直接调控的产业政策,对价格的变化提出规范要求,引导 产业利润的合理分配。
市场化相关政策,主要将过去成本加成为主的定价方式转变为当前的市场净回值方式,通 过对天然气门站价的管理来对天然气定价进行指导,进而逐步推进天然气市场化改革。
第二类调控利润相关政策,对出厂价、门站价、管输价、终端气价等进行调控,引导天然 气产业链利润分配更加合理。近几年尤其从利润率的角度,对管输价格和安装工程收费进 行管控,天然气降价趋势明显。

3.4. 国家油气管网公司成立,对天然气产业链影响展望
随着国家管网公司的成立,天然气管网独立运营,我国将逐渐实现天然气产业的产、运、 销分离,打通上游直销通道,下游委托运输的通道,向上游油气资源多主体多渠道供应、 中间统一管网高效集输、下游销售市场充分竞争的“X+1+X”油气市场体系转变。
上游供给多元化将逐渐形成
2019 年 12 月,国家自然资源部发布《关于推进矿产资源管理改革若干事项的意见》,意 味着其他企业进入天然气上游勘探开发领域的政策性壁垒已基本扫除,未来上游领域的参 与主体将向多元化发展。
管网公司成立后,将为新天然气生产商打通资源运输通道,但考虑到上游运行高风险、高 投入、技术密集的特点,从中长期看,开放会导致竞争程度的上升,迫使企业提升勘探开 发能力,增加产出。进口方面,管网公司成立的影响将更为显著,预计会有更多的企业到 国际 LNG 市场进行采购,如城市燃气公司、电力企业、金融机构等“三桶油”以外的企 业,从自主进口逐渐扩展到在海外获取勘探开发区块、成立贸易公司等,加快进口业务布 局,延伸产业链,加速上游市场形成国企、民企、外企三方多元化竞争新格局。
中游将形成国家管网公司与省管网并存格局
在中游环节多年改革的基础上,国家管网公司成立后,中游长输管网将形成“全国一张网”, 由国家管网公司统一运营。然而,目前省管网与国家管网公司之间的关系尚未明确,且省 管网公司在一定程度上掌握着省内天然气管网的命脉,地方政府、城市燃气公司、金融机 构都对省管网公司充满兴趣。预计未来的一段时间内或将出现各路资金涌入省管网公司的 局面,形成国家管网公司与区域管网公司并存的中游市场格局。例如,黑龙江省利用市场 化公开竞争方式引入战略合作者,共建省管网公司,北京燃气、中国燃气、新奥能源、陕 西燃气成功中标入股,辰能集团成为省属国有企业股东。
下游市场或将引发并购整合浪潮
2019 年 6 月,发改委发布《外商投资准入特别管理措施(负面清单)(2019 年版)》免 去了“城市人口 50 万以上的城市燃气的建设、经营须由中方控股”,对外资彻底开放天 然气城市燃气投资,城市燃气行业实现全面放开。外资企业将加速探路我国市场,通过独 资、参股、合作等方式发展城市燃气业务。2019 年 11 月,申能集团和道达尔公司签署 框架合作协议,将成立合资公司,共同开发长江三角洲地区市场。
此外,上游企业积极发展终端城市燃气业务,延长石油和陕西燃气重组,开拓终端市场 ; 中石化成立长城燃气,进入城市燃气领域。城市燃气公司业务多元化发展,向上游延伸, 开展 LNG 贸易、煤层气勘探开发等 ;发展综合能源服务,布局发电、新能源业务。未来 城市燃气领域市场竞争将加剧。
3.4.1. 国家油气管网公司
国家石油天然气管网集团有限公司(简称国家管网公司)2019 年 12 月 9 日在北京正式成 立,标志着深化油气体制改革迈出关键一步。国家管网公司的主要职责是负责全国油气干 线管道、部分储气调峰设施的投资建设,负责干线管道互联互通及与社会管道联通,形成 “全国一张网”,负责原油、成品油、天然气的管道输送,并统一负责全国油气干线管网 运行调度,定期向社会公开剩余管输和储存能力,实现基础设施向所有符合条件的用户公 平开放等。
国家管网公司成立前,国内天然气管网主要由“三桶油”运营。中石油运营西气东输管道 系统、陕京管道系统、涩宁兰、长吉线等长输管道,总里程约 5.43 万公里,约占全国天然 气长输管道的 71%,基本覆盖了全国除*藏西**自治区、海南省外的大部分省市。
中石化天然气管道主要集中于东部地区,包括“川气东送”、榆济输气管道、山东管网和 珠海横滨输气管道 4 条天然气管道,总长度为 4546 公里,约占全国天然气长输管道的 6%, 管网覆盖面积较有限。
中海油管道资产较少,共 8 个长输管线项目,支干线管道总长 4163 公里,约占全国天然 气长输管道的 5%,主要分布在广东、福建、海南、浙江、山东 5 个省。
此外,内蒙古西部天然气股份有限公司、大唐集团、张家口应张天然气等公司运营少量长 输管道,包括长呼线、长呼复线、阜沈线(阜新—沈阳)、应张天然气管道等。
3.4.2. 省管网公司
作为我国天然气管网系统重要组成部分,省级管网公司是我国重要的天然气运输商、承销 商,有的还是本省(市)内天然气的供应商,省级管网公司的发展对于我国天然气产业的 发展具有重要作用。目前全国有 20 多个省份组建了 30 多家省级天然气管网公司,主要职 责为统一规划、建设及运营管理省内天然气管网及承担天然气输配、购销业务等。目前还 有*疆新**、*藏西**等少数省份并没有建立自己的省网公司,其省内的天然气输配业务主要由上 游资源方旗下的管道销售公司直接供应。

目前全国省网公司,参股最多的是中石化,参股及了 10 家省网公司,其次是中石油 8 家, 中海油 6 家。

从经营模式的角度出发,省级管网公司模式可大致归纳为四大类:代输、统购统销、开放 型、一体型。
“统购统销”模式下,省级管网公司具有两种身份:当面对的客户是城市燃气企业时,是 批发商的角色;当面对的客户是工业等直供用户时,扮演零售商的角色。除浙江省外,国 内其他地方,如果气源比较单一,政府推行力度不大,实行“统购统销”的模式难度很大。
“代输”模式下,省级管网公司相当于增加一个身份:具有一定代输(承运)功能的批发 商。例如,广东省实行代输模式,一方面赋予广东省天然气管网有限公司买卖气的权利, 省管网公司可以统筹采购并销售给城市燃气公司等终端用户;另一方面,广东省内发电、 工业等具有一定规模的大用户也可选择直接与供气商签订合同,由省管网公司提供代输服 务,收取管输费。
“开放型”模式下,省级管网公司主要体现为一种身份:运输商。例如,江苏省实行开放 型管网运营模式,天然气从省门站到终端用户产业链环节较少,上游供应商可直接为电厂 及化工用户直供。
“一体型”模式下,省管网公司同时集三种身份于一身:批发商、零售商与运输商。例如, 上海境内高压管网负责从管网主干线直接接气进入城市门站,事实上承担了省级管网功能, 这类管网公司尽管承担省级管网职能,但被视为属于下游城市燃气企业的组成部分。
4. 天然气产业链和定价体系概览
4.1. 中国天然气产业链
天然气产业链分为三个部分:上游勘探生产、中游运输以及下游分销。
上游勘探生产:主要指天然气的勘探开发,相关资源集中于中石油、中石化和中海油。此 外,还包括 LNG 海外进口部分,目前我国 LNG 接收站也集中于中海油等国有综合油气公 司,此外深圳燃气、广汇能源、新奥集团等企业也拥有一定规模的 LNG 接收站。
中游运输:包括通过长输管网、省级运输管道、LNG 运输船和运输车等。我国的天然气中 游此前呈现垄断性,中石油、中石化和中海油居于主导地位,未来由国家管网公司统一管 理,市场将逐步放开。
下游分销:主要由燃气公司从事该项业务,除燃气分销以外,燃气公司主业还包括燃气接 驳、燃气运营和燃气设备代销等,服务于居民、工商业等用户。

4.2. 中国天然气定价体系
中国天然气价格从出厂环节到零售环节分为出厂价、门站价、零售价。其中,门站价为国 产陆上或进口管道天然气的供应商与下游购买方在天然气所有权交接点的价格,主要由出 厂价和管输费组成;站价考虑配气价后决定。出厂价和门站价的定价机制目前由国家发改 委制定核准,门站价格以下销售价格则由省级价格主管部门核准。
门站价=发改委定价+上下浮动空间
井口价=门站价-长输管网管输费
终端销售价格=门站价+管输费(长输+省网)+配售费+配售环节利润
其中,管输费和配售环节都参照公用事业模式管理,由发改委制定的最高收益率给定
4.3. 全球天然气定价体系及对国内影响路径
全球天然气市场发展受限于地理上的区域分割,天然气国际贸易大多数是通过管线或船运 达成交易,地理上的限制与昂贵的运输费用(长途国际管道建设和液化天然气船运费用) 都在不同程度上限制了区域之间的贸易往来,使得天然气市场具有明确的区域特性,并形 成了 4 个相互独立的自然天然气定价体系。
1)美英:市场化定价
北美和英国实行不同气源之间的竞争定价。这 3 国政府以往都在一定水平上对井口价格进 行干预,但随着天然气市场与监管政策的发展,供应端出现了充足并富有竞争力的多元供 应,用户能够在众多供应商中自由选择,管输系统四通八达并实现了非歧视性的“第三方 准入”。在此基础上,天然气作为商品的短期贸易在很大程度上庖代了长期合同。在北美 形成了以亨利枢纽(Henry Hub)为核心的定价系统,在英国定价系统中也形成了一个虚 拟平衡点(NBP)。尽管采用相同的商品定价机制,但北美与英国的天然气市场还是相互独 立的。
2)欧洲大陆:与油价挂钩的定价政策
欧洲大陆采用的是与油价挂钩的定价政策来开展天然气贸易。这一模式源于荷兰在 1962 年针对格罗宁根(Groningen)超大气田天然气生产采取的国内天然气定价政策。该政策 将天然气价格调整与 3 种石油燃料(柴油、高硫和低硫重质燃油)的市场价格按照百分比 挂钩,然后根据“传递要素”进行调整来分担风险。这一模式随后被出口合同所采用,进 而影响东北亚的 LNG 定价。欧盟虽然出台了多个天然气法令来建立统一的天然气市场,但 由于国与国之间、企业与企业之间、管道与管道之间的分割,至今还没有做到像美国那样 的自由准入和具有市场流动性。
3)东北亚:与日本进口原油加权平均价格(JCC)挂钩的定价
东北亚(日本、韩国、中国台湾、中国大陆)的 LNG 贸易定价体系源自日本。由于日本当 年引进 LNG 主要是为了替代原油发电,因此在长期合同中采用了与日本进口原油加权平均 价格(JCC)挂钩的定价公式。虽然这一定价方式已经不契合日本和亚太其他国家的市场 现状,但目前尚无供需双方都能接受的其他方式,只能通过设定 JCC 封顶价格和封底价格的方式来规避风险。
4)俄罗斯与中亚地区:双边垄断的定价模式
俄罗斯与中亚地区采用双边垄断(垄断出口和垄断进口)的定价模式,通常采用政府间谈 判来确定供应给非欧盟用户的天然气价格。
目前我国天然气来源为国产天然气、进口 LNG、进口管道气,且定价机制呈“三足鼎立” 之态。国产天然气基于成本加成原则定价;进口 LNG 合同价格与原油价格(JCC)挂钩, 并通过引入 S 曲线等封顶机制,规避一定的市场风险;进口管道天然气来自前苏联加盟共 和国,其定价方法被国际天然气联盟描述为“双边垄断”的政府谈判价,具有很大的不确 定性。这三种定价机制都没有与其他能源挂钩,而进口气与国产气的价差也造成了一系列 的市场衔接问题。
因此,将中国的情况与欧洲大陆和英美市场相比,我国的天然气价格改革的理想状态可以 从两大方面着手:促进天然气定价向竞争性定价演变;天然气与其他替代能源价格合理挂 钩。目前,由于我国的天然气基础没有美英那么成熟与完善,因此从不同能源间的竞争切 入天然气价格形成机制可能更加符合国情。
欧洲大陆市场跟中国有很多相似之处。欧洲大陆从天然气市场起步阶段就使气价与整个能 源体系挂钩。欧洲的涉外天然气贸易理论表明,净回值价格体系是成熟的,并在一定程度 上是契合市场纪律的,它能够代表天然气在能源市场中的替代价值,也能体现天然气买卖 双方的利益,因此获得国际市场的支持。中国在进口天然气时,依据国内市场建立自身的 净回值价格体系具备一定的国际基础,并存在被国际市场接受的可能性。
4.4. 中游
4.4.1. 天然气管网
从我国天然气管道目前的建设进度来看,截至 2018 年底,我国天然气干线管道总里程达 7.6 万千米,一次输气能力达 3200 亿立方米。我国以西气东输系统、川气东送系统、陕京 系统为主要干线的基干管网基本成形,联络天然气管网包括忠武线、中贵线、兰银线等陆 续开通,京津冀、长三角、珠三角等区域性天然气管网逐步完善,我国已基本形成“西气 东输、北气南下、海气登陆、就近外供”的供气格局。
4.4.2. 储气设施
天然气储存环节包括地下储气库储气、LNG 储罐储气、CNG 储罐储气等。此外,还有 ANG (吸附天然气)储气、NGH(天然气水合物)储气以及近临界流体储气等方法,后几种方 法由于工艺较复杂,且尚在研究阶段。
地下储气库成本相对较低,储气效果好,技术相对成熟,库容量总和占到了世界天然气储 存设施容量总和的 90%以上。
CNG 储罐储气做出事故反应迅速,能直接降压作为供气源为管网供气,一般可作为日调 峰、小时调峰和应急供气用,但是建设成本高,储存量小。
LNG 储罐储气储存量大,事故反应迅速,具有“只进不出”的特点,可以将暂时富余的 LNG 气化存入储气罐,但不会将气态天然气液化储存。LNG 储气库的储气成本与国际油价 具有较强的相关性,受国际 LNG 现货市场价格波动和供求关系影响的风险较大。
目前,我国天然气储气建设的目标是形成以地下储气库为主、大型 LNG 常压储罐为辅、 城市管网、CNG 储罐和 LNG 压力储罐为零星补充的、具有多级事故应急与调峰储气功能 的大型应急储气系统。

目前,我国已建成 27 座地下储气库,其中气藏型储气库 25 座,盐穴型储气库 2 座。目前 国内储气库运营商主要是中国石油和中国石化两家,其中中国石油已建成 24 座(油气藏 型 23 座,盐穴型 1 座);中国石化建成 3 座(油气藏型 2 座,盐穴型 1 座)。

5. 投资观点和重点公司(略,详见报告原文)
天然气是清洁性、经济性、安全性比较均衡的能源类型,且在可再生能源发展过程中将起 到重要过度作用。预计中国天然气需求增速 8%。供给端,国家管网公司成立后有望加速上 游开放、下游集中度提升、以及中游管输储运设施建设提速。
……
(报告观点属于原作者,仅供参考。报告来源:天风证券)
获取报告请登录未来智库www.vzkoo.com。
立即登录请点击: 「链接」