一、你真的了解怀孕这回事儿吗?

“末次月经是几月几号?”
“我想想哈,应该是3月8号。”
“那您的预产期是12月15日,在这前后两周之内分娩都是正常的。”
相信绝大多数准妈妈们去医院产检的时候都经历过以上的对话,关心过受孕期和分娩期,怀胎十月在医学上严格来讲是指40周280天,10个妊娠月(每个妊娠月为28天),所以不是我们常常想当然的10个月300天。
女性月经每月一般持续3~7天,停经是怀孕最早期的症状之一,末次月经就是指怀孕之前最后一次月经来临的具体日期,怀孕日是从女性最后一次月经的第一天开始起算,加上40周后即为预产期,宝宝实际出生日期和预产期差异在两周内都是正常的,如果提前到37周以内分娩,也就是距离正常预产期超过三周的话则属于早产。
“老公,今天上午去医院检查过了,医生说我怀孕四十多天了,好开心啊,但是......”得知怀孕后的准妈妈们往往在欣喜之余,接下来的产检往往让她们顿感无语,总之,怀孕是一个大工程,一次又一次的产检更是孕妇们必须要面对的重重关卡,对孕妇和胎儿的健康影响甚大。
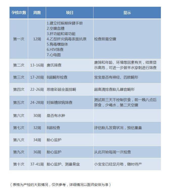
孕期1-3个月内一般是孕早期,4-6个月内是孕中期,7-10个月内是孕晚期。以孕期40周为例,孕妈妈在整个备孕期,平均要产检10次左右,建议在6-8周内出现怀孕的各种反应和症状开始,去正规医院做一次怀孕确认检查,在怀孕12周内,去医院做第一次全面的产检,在怀孕20-36周前,建议每个月检查一次,36周以后,建议每周检查一次,如果是高危孕妇,建议在遵照医生的指导下增加产检的次数,具体产检时间和简介参见下表:

二、你真的了解这些产检项目的意义吗?
1、NT检查

NT的全称则为Nuchal Translucency,中文表述为“颈部透明带”,其实就是指胎儿颈后部皮下组织内液体积聚的厚度。NT检查选在怀孕11~13周+6天进行最佳,对胎儿进行项后透明层的扫描后,通过超声波可评估胎儿有无患唐氏综合症和其他染色体异常以及先天性心脏病的风险。胎儿畸形与NT增厚关系密切,NT高出一定值,胎儿患病的几率很大,凡测出的NT值<2.5mm时判断为正常,值大于或等于2.5mm时,诊断为颈项透明层增厚,即胎儿可能出现染色体缺陷。NT检查,是可以排查胎儿是否畸形的一项检查。
2、病毒系列检查(TORCH)
TORCH即优生五项(又名致畸五项),病原体主要有弓形虫抗体、单纯疱疹病毒(HSV)、风疹、巨细胞病毒等,指的是可导致先天性宫内感染及围产期感染而引起胎儿畸形的病原体。此检查可在准备怀孕前通过验血或其它分泌物先做一次,若风疹病毒阴性,可注射风疹病毒疫苗一个月后再行怀孕,怀孕后,则需要再做一次,这项检查对于确定孕妇胎儿是否患有畸形,孕妇是否感染各种病毒以及传染病有着重要的意义。
3、唐氏筛查

唐氏筛查是唐氏综合症(胎儿先天愚型综合症)产前筛选检查的简称。唐氏筛查主要是通过检查化验产妇血液中的甲型胎儿蛋白(AFP)、人类绒毛膜性腺激素(β-hCG)等的浓度,并结合孕妇的孕期、体重等情况,运用计算机精密计算出孕妇怀有唐氏症胎儿的危险系数的产检项目,如果唐氏筛查存在高危则还要进一步做羊水穿刺或是无创检查。唐氏筛查常用来判断胎儿是否患有先天愚型、神经管是否存在缺陷等,是很有必要做的一项产检项目。
4、四维彩超

四维彩超是在三维彩超图像的基础上加上时间维度参数,是比传统的B超更为先进的医学彩色超声成像技术,不存在射线、光波和电磁波等方面的辐射,既能为胎儿做筛查检查,又能为胎儿拍“宫内”写真和动态录像。此项检查可诊断胎儿畸形、胎儿性别、胎盘定位、胎位、双胎或多胎、羊水过多或过少等状况,能立体显示出胎儿各器官的发育情况,判断胎儿有无不正常的现象存在,有利于降低畸形儿和有缺陷儿的出生率。
5、糖筛

“糖筛”是妊娠期糖尿病筛查的简称,糖筛高危一般医生会建议继续做糖耐检查,以确诊有无妊娠合并糖尿病。糖筛严重者可威胁母婴的生命安全。
妊娠糖尿病是由于在妊娠期间,如身体激素变化、饮食调整等因素导致糖的代谢发生异常,但是很多人并没有相应症状,难以察觉导致得病,所以糖筛检查就是为了检查孕妈是否有糖尿病,以规避患糖尿病的风险,并检查是否会对胎儿产生影响。
一般做“糖筛”的时间是孕期24周到28周的时候。在做筛查前空腹12个小时,抽一次血,然后喝完糖水后1小时后,2小时后,3小时后进行验血,医生会根据抽血的报告情况,判断准妈妈是否患有妊娠糖尿病,过程虽然看似痛苦,但考虑到孕妈和胎儿的健康,做这项检查也很有必要。

希望每个孕妈都能生个健康的宝宝!