
车型:日产天籁
年份:2009
故障现象:车辆水温正常情况下,冷却风扇高速运转,无法停止。
故障排除:
1、电脑设备检测,只有空调系统报一个阳光传感器电路故障,更换传感器后故障依旧。
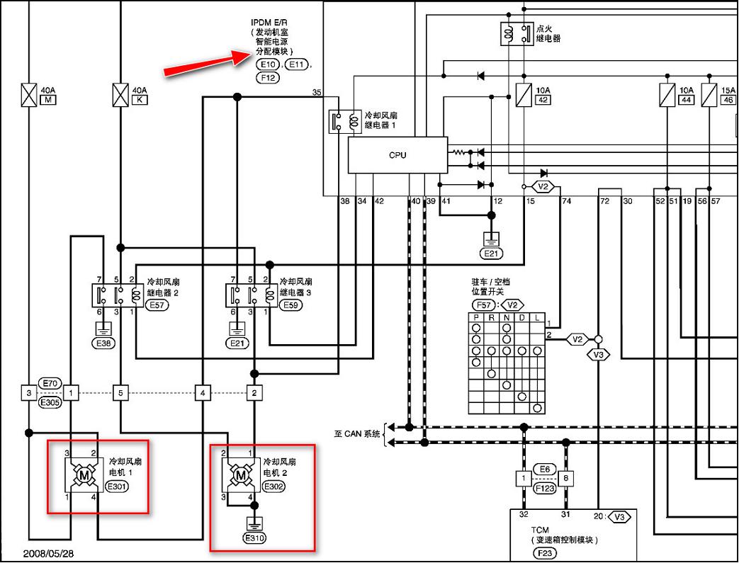
2、参考电路图,检查冷却风扇连接器及线束都没有问题,更换继电器测试,故障依旧。
3、检查时,拔掉空调压力传感器,发现风扇可停止运转,诊断设备控制、测试风扇工作情况正常。
4、再次查看电路图,发现空调压力传感器、日照传感器及冷却风扇线路都经过发动机舱的电源分配模块控制,都连接到E10及E346连接器,由此判断可能是电源分配模块故障。


5、检查、确认电源分配模块的连接器及线束都没有问题后,更换模块,故障排除。
本文由汽修虾原创,欢迎关注,为你分享更多汽车维修实战案例!
宝马320Li:行驶中突然提示发动机温度偏高警报「维修案例」
奔驰S400L:空调左右两侧都没有暖风吹出「维修案例」
大众捷达:雨刮器不工作「维修案例」