现行标准及规范对混凝土配合比的规定
李光明
重庆三圣实业股份有限公司
目前与预拌混凝土相关的现行标准或规范均从2008年后开始实施,为规范配合比设计及配合比资料的出具,特整理此文。
一.与混凝土配合比设计有关的部分标准或规范
| 类别 | 相关标准 | 使用范围 | |
| 1 | 结构及施工 | GB50010-2010 混凝土结构设计规范 | 通用 |
| 2 | GB/T50476-2008 混凝土结构耐久性设计规范 | 通用、耐久性 | |
| 3 | CECS:99 高强混凝土结构技术规程 | 通用 | |
| 4 | GB50666-2011 混凝土结构工程施工规范 | 通用 | |
| 5 | GB50496-2009 大体积混凝土施工规范 | 大体积混凝土 | |
| 7 | GJG/T104-2011 建筑工程冬季施工规程 | 冬季施工 | |
| 8 | GJ/T10-2011 混凝土泵送技术规程 | 泵送混凝土 | |
| 9 | DBJ50-156-2012 旋挖成孔桩工程技术规范 | 水下灌注混凝土 | |
| 10 | 混凝土 | GB/T14902-2012 预拌混凝土 | 通用、预拌混凝土 |
| 11 | GB 50164-2011 混凝土质量控制标准 | 通用 | |
| 12 | JGJ55-2011 普通混凝土配合比设计规范 | 通用 | |
| 13 | GB50119-2014 混凝土外加剂应用技术规范 | 通用 | |
| 14 | JGJ/T178-2009 补偿收缩混凝土应用技术规程 | 补偿收缩混凝土 | |
| 15 | GB50108-2008 地下工程防水技术规范 | 防水混凝土 | |
| 16 | GB/T14684-2011 建设用砂 | 通用 | |
| 17 | JGJT 241-2011 人工砂混凝土应用技术规范 | 人工砂混凝土 | |
| 18 | DB24/O16-2010 山砂混凝土技术规程 | 山砂混凝土 | |
| 19 | JGJ/T318-2014 石灰石粉在混凝土中应用技术规程 | 掺石灰石粉混凝土 | |
| 20 | GB/T30190-2013 石灰石粉混凝土 | 掺石灰石粉混凝土 | |
| 21 | GB/T50146-2014 粉煤灰混凝土应用技术规范 | 掺粉煤灰混凝土 |
对标准用词的理解:

二、结构方面的要求
1 .GB50010-2010混凝土结构设计规范

点评: 混凝土结构构件按环境类别允许有部份裂缝。


点评:
西南地区工民建筑通常为一类、二a类或二b类环境
2 、GB/T50476-2008混凝土结构耐久性设计规范

点评:
《混凝土结构设计规范》对最大水胶比作了规定。
《混凝土结构耐久性设计规范》对配合比中最大水胶比、最小胶凝材料用量、最大胶凝材料用量作了限定。
《混凝土结构工程施工规范》要求满足混凝土强度、耐久性、工作性前提下,减少水泥和水的用量。
专家们认为影响混凝土强度、耐久性、工作性的主因是水胶比(水),而不是胶凝材料(水泥)用量,故做了以上这些规定。
三、混凝土质量控制标准的要求
1 .GB/T14902预拌混凝土

点评:
强调了《普通混凝土配合比设计规范》JGJ55的重要性。
四、 JGJ55-2011 普通混凝土配合比设计规范
1 .JGJ55中的基本规定


2 .JGJ55中有特殊要求的混凝土的规定




点评:
《普通混凝土配合比设计规范》JGJ55没有包括的混凝土有:
1. 石灰石粉混凝土;
2 .补偿收缩混凝土;
3 .水下灌注混凝土;
4 .冬期施工混凝土。
但是,这四种混凝土的技术规范中混凝土配合比设计仍然要求符合《普通混凝土配合比设计规范》JGJ55。
五、关于掺合料的规定
1 .GB/T50146《粉煤灰混凝土应用技术规范》

2 .JGJ/T318-2014石灰石粉在混凝土中应用技术规程



3 . GB/T51003-2014 矿物掺合料应用技术规范


点评:
1. 常用的粉煤灰、矿渣粉、石灰石粉以及它们的复合掺加,掺合料的最大掺量按水胶比≦0.4和0.4分为两类;
2. 理解:最小水泥用量=胶凝材料总量-最大掺合料用量
对于普通钢筋混凝土,使用普通硅酸盐水泥,当水胶比≦0.4时,水泥用量不得小于45%,当水胶比﹥0.4时,水泥用量不得小于55%。
对于预应力混凝土(如T梁),最小水泥用量要符合JGJ55的规定。
当混凝土强度不大于C15时,不受此限制。
3 .以上标准,是对JGJ55的补充。
六、人工砂混凝土的技术要求
1.GB/T14684-2011 建设用砂


2 .JGJT 241-2011人工砂混凝土应用技术规范

3.DB24/O16-2010 山砂混凝土技术规程


点评:
1. 以上三个标准中,关于人工砂的定义出现了差异:
a.机制砂manufactured sand《建筑用砂GB/T14684-2011》:
经除土处理,由机械破碎、筛分制成的粒径小于4.75mm的岩石、矿山尾矿或工业废渣颗粒,但不包括软质、风化的颗粒,俗称人工砂。
b.人工砂artificial sand《人工砂混凝土应用技术规程JGJ/T241-2011》
岩石或卵石经除土开采、机械破碎、筛分制成的公称粒径小于5mm的岩石或卵石(不包括软质岩、风化岩)颗粒。
c.山砂 rock sand《山砂混凝土技术规程DB24016-2010》
特指碳酸盐类岩石经除土开采、机械破碎、筛分而成的公称粒径小于5mm的岩石颗粒。
2. 以上三个标准中,关于人工砂中的级配出现了差异;
3.以上三个标准中,关于人工砂中的石粉含量出现了差异;
4 .以上三个标准中,关于人工砂中的使用范围出现了差异;
讨论:
1.人工砂中的使用范围
《建筑用砂》GB/T14684-2001标准中的 4.4 用途为“ I 类宜用于强度等级大于C60的混凝土;Ⅱ类宜用于强度等级 C30~C60 及抗冻、抗渗或其他要求的混凝土;Ⅲ类宜用于强度等级小于C30 的混凝土和建筑砂浆”,虽然原标准规定的用途只是一种建议,但很多企业在配制混凝土时,将其当成硬性规定去执行。但大量工程实践和试验证明,用Ⅰ类砂配制的低强度等级混凝土更经济,工作性、强度和耐久性更好,而用Ⅱ类、Ⅲ类砂配合其他措施也可配制出高强度等级的混凝土。
由于对原条文的误解不利于技术进步,因此新的《建筑用砂》GB/T14684-2011标准中撤销原用途,对人工砂的使用范围不作限定。
《山砂混凝土技术规程》DB24016-2010和《人工砂混凝土应用技术规程》JGJ/T241-2011仍延用《建筑用砂》GB/T14684-2001的思维,对人工砂混凝土按照强度等级进行划分,不利于混凝土应用技术的进步。贵州的《山砂混凝土技术规程》DB24016-2010规定了山砂混凝土不能用于C60及C60以上混凝土,更是制约了高强度等级混凝土在高层建筑的设计及应用。随着砂设备及砂石工艺水平的进步,“精品砂石”在贵州或全国的比例会逐年提高,使用人工砂配制高强度等级混凝土或高性能混凝土会成为常态。

2 . 人工砂石粉含量、 MB 值的技术要求
MB 值一般不大于 0.5时,吸附性物质很少的机制砂,可起到减水作用,用在混凝土中效果最好,划为Ⅰ类;
0.5<MB≤1.0 时,机制砂中会含有少量的粘土类物质,对混凝土性能的影响并不明显,还能改善混凝土的和易性,划为Ⅱ类;
1.0<MB≤1.4 时,石粉中会含有不到30% 的粘土类物质,对混凝土的用水量有一定的增大影响,但综合机制砂的其他特点,并不影响机制砂混凝土的质量,可正常使用,划为Ⅲ类,用于低强度等级混凝土时,可解决因胶凝材料用量少带来的和易性差的问题,强度、耐久性等性能也能得到保证。
当 MB 大于1.4 或不合格时,石粉中的吸附性物质含量已超过30% ,用于混凝土中会对其工作性带来很大的不利影响,同时影响混凝土的强度和耐久性,故应对石粉含量进行严格限制。

对于中低强度的混凝土,适量的石粉(MB值≦1.4)是有利的。《建筑用砂》GB/T14684-2011标准中规定当MB值≦1.4时,石粉含量统一要求为≦10%,并加注说明:此指标经试验验证,可由供需双方协商确定。干法制砂工艺生产出的人工砂,石粉含量通常在9-15%之间。此加注说明对扩大石粉用量有利。
3. 人工砂标准适用的合理性



5.PCE 掺量与人工砂 MB 值的关系
粘土类物质的层状结构对具有梳状结构的PCE分子具有强列的吸附,MB值超标会导致PCE掺量急剧上升。
某些搅拌站对人工砂MB值控制不严,MB值忽高忽低,当MB值升高时,加大PCE掺量维持生产,当MB值降低时,PCE掺量回调不急时,导致混凝土离析、板结。导致堵管或质量事故的发生。
经多年的实践和试验研究,认为亚甲蓝试验可有效地检测石粉中吸附性能力的高低。因此影响混凝土性能的不仅有石粉的含量,更有 MB 值,合理控制MB 值才是机制砂石粉用量控制的关键因素。
配制亚甲蓝溶液要求用蒸留水,否则影响MB值准确性。

6.石粉和石灰石粉的区别
石灰石粉--以一定纯度的石灰石为原料,经粉磨至细度小于45μm的粉状材料。
石粉--人工砂中粒径小于75μm的颗粒。
《石灰石粉在混凝土中应用技术规程》JGJ/T318-2014中规定,配合比计算,应将石灰石粉用量计入胶凝材料用量。
在贵阳地区,在山砂中的石粉含量大于10%时,应加强石粉中小于45μm的石灰石粉含量的检测,山砂中的石灰石粉应计入胶凝材料用量。
六、防水混凝土和补偿收缩混凝土的规定
1. GB50108-2008 地下工程防水技术规范








探讨:
1.《地下工程防水技术规范》GB50108-2008中的防水混凝土规定
3.3.1条,关于防水设防要求的规定,无论是主体结构防水(表3.3.1-1)还是衬砌结构防水(表3.3.1-2)均要求:应(必或宜)选用防水混凝土。仅在明挖法的后浇带中选用补偿收缩混凝土。
作为更好性能的补偿收缩混凝土,在GB50108-2008防水设防要求的规定中没有体现。非常不利于补偿收缩混凝土在地下防水工程中的应用。新编GB50108中,有修订。新的《地下工程防水技术规范》GB50108将会增补补偿收缩混凝土的内容。
4.1.1条说的是:配制防水混凝土可掺外加剂(减水剂、防水剂、膨胀剂),也可不掺。
4.1.12条说的是:防水混凝土可根据需要掺入减水剂、防水剂、膨胀剂等。
4.1.16中水泥用量不小于260kg/m3的规定,此条不利于补偿收缩混凝土的推广,用于结构自防水的补偿收缩混凝土是否要按此条,应结合《混凝土结构耐久性设计规范》及《混凝土结构工程施工规范》做出界定。
GB/T50476-2008 混凝土结构耐久性设计规范

2.补偿收缩混凝土应用技术规程
a.用于结构自防水的补偿收缩混凝土
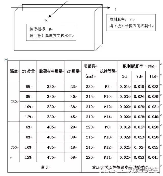
对于防水混凝土,工程技术人员通常称为C30、P8。非常上口。对于结构自防水的补偿收缩混凝土,设计上称为C30、P8、限制膨胀率0.025%的混凝土,但现场施工人员在订购混凝土时,会漏掉限制膨胀率0.025%指标。是否可改称为C30、P8、ε 25 (防水),或C30、ε 25 (非防水),更利于补偿收缩混凝土的推广。以下图表利于结构设计和现场施工人员对补偿收缩混凝土理解。

b.用于超长结构补偿收缩混凝土
应针对设计人员加强对《补偿收缩混凝土应用技术规程》JGJ/T178中,表4.0.4的宣贯。
c.用于取消外防水的补偿收缩混凝土
基于对混凝土水化热的控制,建议强度等级不宜超过C40。
八、 GJ/T10-2011 混凝土泵送技术规程

十.DBJ50-156-2012旋挖成孔桩工程技术规范
9.3.1 湿作作业灌注混凝土应按照水下灌注混凝土的要求进行施工。水下灌注混凝土应符合下列规定:
1. 水下灌注混凝土配合比应满足混凝土设计强度,水陆强度比、水下抗议分散性、水下自密实性及施工和易性要求,塌落度应为 18 0 ~ 220mm 。其配制强度应比设计强度提高 40% 以上,胶凝材料用量不应少于 360kg/m3 ,当掺入粉煤灰时,水泥用量不应少于 300kg/m3.
十一、 GJG/T104-2011 建筑工程冬期施工规程
