众所周知,艾滋病(AIDS)是病毒感染引起的,性传播是其主要传播方式之一,而导致艾滋病的病毒被叫做HIV。而今天,我们所要讲的是另一种同样令人闻风丧胆的性传播病毒——HPV。

乳头瘤病毒(papillomavirus)简称PV,自然宿主为人类的PV病毒则统称为HPV。
HPV是一类具有严格宿主范围和组织特异性的病毒,感染人的皮肤和黏膜上皮细胞,并寄生在鳞状和柱状上皮层,引起感染部位的良性和恶性病变。

(▲ HPV感染后导致的不同程度病变)

HPV的特征
1、传播途径多样化
HPV广泛存在于自然界,对人黏膜上皮细胞(口腔、阴道、肛门等)具有特异嗜性,于1954年被证实为性传染疾病(STD)的病原之一。与艾滋病毒HIV一样,当人体感染HPV时大多没有明显的症状和体征,但可以作为传染源在人群中广泛传播。HPV患者常同时患有其他性病,感染多发生在性活跃期的年轻组人群和妊娠期妇女。好发于身体温暖潮湿的皮肤和黏膜。使用免疫抑制的人或HIV感染者更易患此病。

(▲ HPV主要传播途径)
HPV通常由直接接触传播,但也可通过其他污染物品间接传播,如通过接触患者或HPV感染者用过的毛巾、内衣裤、盆子、床单、便器等生活用品而传播;或用剃刀刮胡子时感染;唾液也可传播;母婴传播是新生儿通过产道时受到的感染。
2、家族庞大

(▲ HPV病毒常见亚型)
需要注意的是,HPV是一组病毒的统称,其“麾下”有众多亚型,不同亚型HPV感染可导致不同的临床病变,一般根据其致病性的差异,将其分为高危型、低危型,高危型主要有16、18、31、33等15种亚型。
3、成群结队感染

在一般情况下,HPV感染是单一型别的感染,但在临床工作中发现的大多数HPV感染是多种HPV型别的感染,即多重感染,也就是说:感染一种HPV型别后仍有可能再感染其他类型的HPV,但值得庆幸的是,通常只有一种HPV型别与已知疾病有关。
4、欺负“年老体弱”

目前研究认为,HPV进入人体后之所以能长期潜伏并大量复制,与患者机体免疫系统普遍受抑,免疫功能低下,甚至免疫缺陷有关。
对于HPV感染,目前尚无特效治疗方法;如患者仅为HPV感染而未见病变,年轻而无免疫系统疾病者可以选择定期复查,而对于年老及免疫功能低下甚至免疫缺陷的患者,建议辅助治疗。

HPV与疾病的关系
1、HPV型别与疾病的关系

2、已知相关疾患


常用治疗方法
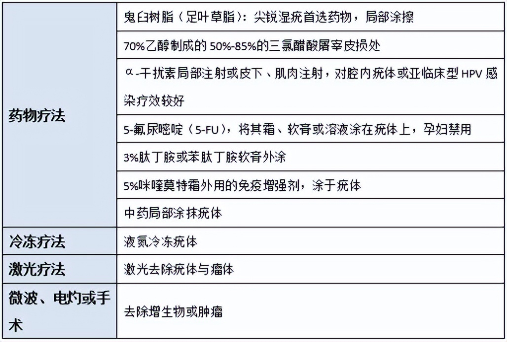
对HPV病毒感染尚无有效治疗方法,只能靠自身免疫力来杀死病毒;然而对于HPV感染导致的 病变 ,一般采用外用药疗法、冷冻疗法、激光疗法和手术等清除疣体和肿瘤。反复用药涂擦病损部位,使表皮内HPV暴露于真皮内的免疫系统,刺激免疫系统发挥作用,最后到达治愈的目的。

(▲ HPV常用治疗方法概述表)

及早接种疫苗,不做“事后诸葛亮”

从人类近百年的历史情况来看,一个非常明显的事实就是病毒疫苗在控制病毒性疾病过程中的功劳远远大于抗病毒药物的作用。由于HPV感染已被证实为宫颈癌发生的主要因素,因此采用HPV疫苗来预防HPV感染,进而预防宫颈癌,是最根本的防治方法。目前对HPV疫苗的研究主要针对高危型HPV,包括预防性疫苗和治疗性疫苗两大类。
