
十堰
SHIYAN

武汉
WUHAN
昨天下午
汉十高铁
票价、列车时刻表
正式公布了!
详情戳这里~
▼▼▼

《刚刚,汉十高铁票价、列车时刻表公布!》
为方便市民出行
十堰市武西高铁建设协调指挥部办公室
就汉十高铁列车运行时刻表
和十堰东站、武当山西站
丹江口站的
城市公交、长途客运
专线巴士接驳发布公告
( ▼点击查看高清大图 )

据十堰车务段消息,汉十高铁过渡期为期一个月,从11月29日开始 到12月29日结束。其中,十堰东站发往郑州东站的G4060、G4056次列车 将从12月1日起开行。
十堰东站汽车客运高铁
巴士专线运行时刻表
▼▼▼

十堰东站汽车客运高铁
直通车票价时刻表
▼▼▼

武当山西站专线巴士运营时刻表
▼▼▼

丹江口站城市公交开行方案
▼▼▼

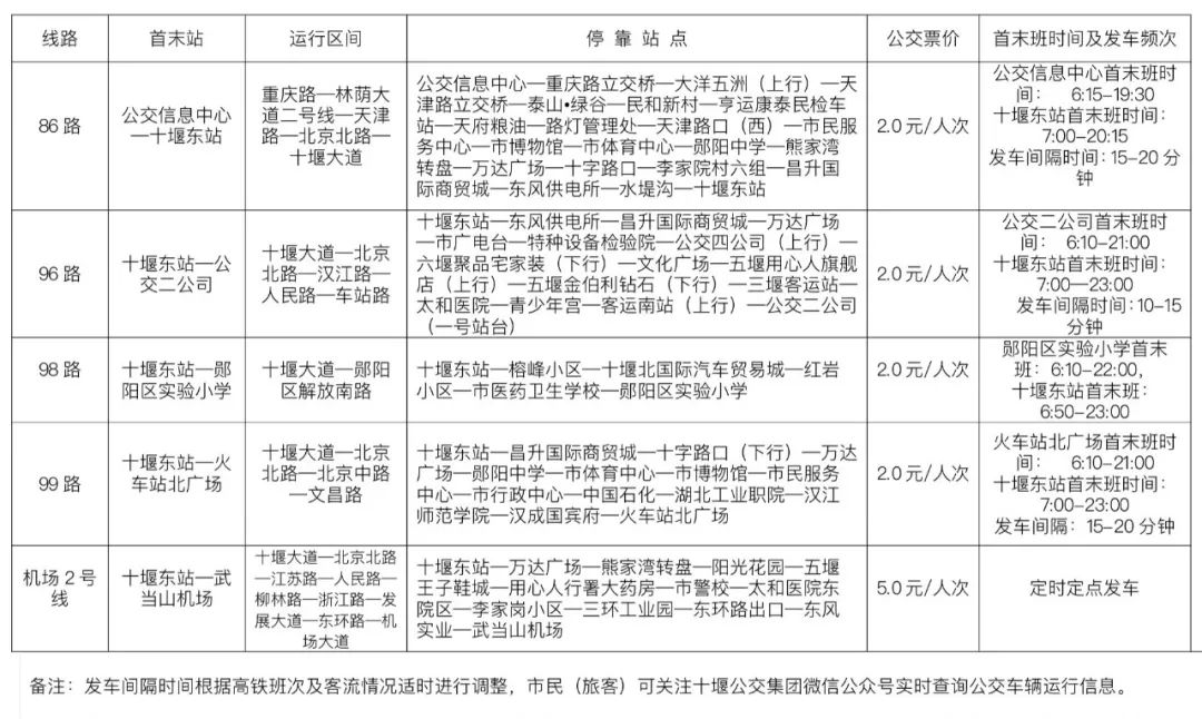
十堰东站城市公交运行时刻表
▼▼▼

11月28日起,市公交集团开通96路、98路、99路;延伸86路、机场2号线、24路、57路;优化100路节日快线等公交线路正式运营,对以上线路的运行区间、首末班发车时间、公交站点及执行票价等,按11月22日《高铁十堰东站公交运行保障及公交线路优化调整方案的公告》执行,另同时取消17路。
(▼公交线路图)

随着“湖北最美高铁”汉十高铁
11月29日正式开通运营
十堰往返武汉动车将全部停运
其它列车运行无变化

高铁的开通
无疑是十堰人2019年收到的超级大礼!
为了让小伙伴们彻底嗨起来
这家单位也按耐不住
也要给大家送大礼啦!

你知道
今天是什么日子么?
想不起来没关系
小编提醒你

今天是……
吃火鸡的好日子

在 感恩节 到来之际
六堰人商 特 举办
感恩 回馈活动
有哪些给力的 优 惠?
快跟小编一起来看看吧
感恩有你
一路同行

✦武商集团十堰人民商场✦
11月28日-12月1日
感恩活动 盛大来袭

感恩驶行 美妆伴您
2019年11月28日<四>-12月1日<日>
满1000 元返100 元 雅诗兰黛化妆品卡
多买多送,上不封顶。
雅诗兰黛化妆品卡使用时间:2019年11月28日至2019年12月1日;
个别柜台不参与活动,详见柜台明示

风靡大富翁,欢度感恩节
2019年11月30日<六>-12月1日<日>
活动地点:人商1楼D区、2楼、5楼、6楼八米大通道
活动期间,凡在人商一楼、二楼、五楼购物满800 元,六楼童装购物满128 元可参与游戏一次,有机会赢取精美礼品一份
精美礼品
等你
来赢取

波司登感恩同行—暖冬火鸡盛宴
活动时间:2019年11月30日15:00
活动地点:6楼8米大通道
人民商场携手波司登羽绒服
邀您一起来品味香喷喷的烤火鸡,您能抵挡来自舌尖上的诱惑吗?快来人商赴一场别开生面的火鸡盛宴吧!

除此之外
人商还准备了
精彩的文化活动
可以带上小朋友
来商场进行 一场 手工DIY
文
化
活
动

感恩节手工花DIY
2019年11月30日下午14点30分,与奇乐儿宝贝王国合作开展感恩节手工花DIY活动。
活动地点:六楼8米大通道

更有超值品牌活动
等着你
商场内众多品牌
超值 优惠大促销!
根本不用苦等双12
赶紧来 买买买!
品
牌
活
动
1F
● 珠宝区
周生生:
1、计价黄铂金克减 30元。
2、镶嵌7折起(ILD除外)。

金至尊:
1、黄金饰品每克优惠50元。
2、黄金以旧换新免折旧费,需加金30%。
3、K金镶嵌一件8.5折两件8折。
● 名品区
COACH:
1、经典单品低至5折起。
2、指定款满5000元减600元、10000元减1212元。

施华洛世奇:买满1800元,享 300元立减优惠。

● 化妆品区
雅诗兰黛:
1、满1180元赠送明星旅行套装7件套。
2、满2180元赠送明星旅行套装12件套。

资生堂 :
1、满1180元送傲娇紧颜3件套。
2、满1980元送臻效焕白7件套。
3、满3080元送紧颜焕頭11件套。

SK-II:
1、满1950元送15克大红瓶面霜加 30毫升嫩肤露。
2、满4399元送价值1240元明星产品七件套。

纪梵希:
1、满 1380元送GWP1档5件 套。
2、满 1980元送GWP2档9件套。
雪花秀:
1、单笔消费满790元,享雪花秀护肤旅行6件套(仅限新会员首单尊享)。
2、单笔消费满2280元,享雪花秀护肤旅行14件套。
3、单笔消费满4280元,享雪花秀护肤旅行26件套。
4、单笔消费满6880元,享雪花秀护肤旅行36件套。

Whoo:
1、购买后系列产品满3080元赠送旅行6件套(赠品价值824元)。
2、满5080元赠送旅行8件套(赠品价值1621元)。
3、满8080元赠送旅行11件套(赠品价值4874元)。
4、满10800元赠送旅行13件套(赠品价值4912元)。
倩碧:
淡斑精华、水磁场享明星单品买赠套装
1、单品满980元送旅行五件套。
2、满1380元送旅行七件套。
3、满2480元加送商品黄油套装。
(每档活动不叠加)

兰芝:
1、满680元送致美紧颜5件套。
2、满1380元送兰芝10 件套、正装柔雾防晒霜195元。
3、满1980元送兰芝11件套、正装轻盈无痕粉饼21号295元。
2F
● 女装一区
宝姿:周年庆预存20000元变26000元,30000元变38400元,50000元变64400元并加送礼品。

玛丝菲尔:新品到店,精选款9折后1000元减100元。

VGRASS:新品到店,VIP凭短信购买大衣立减1000元。
● 女装二区
爱慕:满1000元返200元。

裘堤婼:满1000元减200元。
歌蒂诗、乔万尼:冬季展卖会全场1-5折。
3F
● 女装区
Ins、Anyspoor:精选款1件8折,2件7折。
Mindbridge:精选款200元减100元。
飞鸟:精选款1000元送3 00元,冬款指定款1000元送100元。
欧时力,5+:部分秋冬款7折。

LALABOBO:精选款6折。

● 女鞋区
百丽:冬靴5折后满1000元减100元。

思加图:折后一双减100元,两双减 300元。
千百度:冬靴599元起售。
哈森:新款冬靴499元起。
m60:一双9折两双8折。
4F
● 男装一区
萨弗纳托:
1、购物满6000元送颈椎按摩仪。
2、满10000元变14000元加赠吸尘器。
3、满20000元变 30000元加赠筋膜枪。
4、满30000元变46000元加赠空气炸锅。
沙驰男装:大型巡展全场1折起。

下半身 :预存6000元送1380元,预存10000元送 3000元。
木林森:感恩回馈,全场99元—399元。
● 男装二区
雅戈尔:满1000元送1000元。
(活动时间2019.11.29—12.08)

北纬30:
1、经典5.8折。
2、新款9折。
花花公子:年度内购会,全场冬季货品59元起。
5F
● 运动区
FILA:满2000元减 300元,会员满4680元赠拉杆箱。
阿迪达斯:满800元减100元。

卡帕:大型展卖服装5折封顶,精选鞋款399元两双。
Nike:精选款5折起。

● 休闲区
EHE:全场2000元变2800元。
卡宾:全场1000元减200元。

速写:全场1000元送200元。
FILA FUSION:2000元减 300元,另满额送超值礼品。
李宁:冬季新品6.5折起。
诺诗兰:全场6-8折,折后再1000元减200元。
6F
● 针棉家纺区
波司登:满400元减50元。

鸭鸭:满499元减50元。
鄂尔多斯:展卖精选款298元起。
绒典: 5-7折。
富安娜:双面磨毛四件套原价1780元,现价980元。

梦洁: 7折,部分四件套399元起。
● 童装区
斐乐童装:
1、两件8.5折。
2、满2500元赠保温杯或焖烧杯一个。
3、满4000元赠价值1800元FILA拉杆箱一个。
巴拉巴拉童装:满500元减100元,鞋品第二双半价。

7F
● 美食
蛙来哒: 9.9元抢购6.9折牛蛙锅底券一张(任意牛蛙锅)。

骉骉老火锅:使用招商信用卡购50元抵100元代金券(11月27日)。

看了这么多优惠活动
过不过瘾!
那你以为
这就结束了吗?
no!no!no!
人商还为您带来了
♥ 2019年终积分兑换活动 ♥
It's party time!~

小编提醒
会员积分兑换时间为:
12月1日-12月31日
一定要及时去商场
进行兑换哦!

说了这么多
全都是小编的
吐血安利
心动不如行动
赶紧和我一起去
六堰人商 嗨 起来!~

十堰广电特选
业务合作:8616731 新闻热线:8011110
十堰广电全媒体记者/金勤 钟飞 秦克君
编辑/张黎婷 王雅琳 责编/全欣 终审/杜树人