尔云间 一个专门做科研的团队
关注我们

小云和大家分享过,“单基因分析”可以称之为生信分析中守门员般的存在。实际上,“单基因分析”是个严格的命题作文。

基因已经给出,题目已经卡死,我们在限定的内容里做尽可能多的拓展,以找出更多的关系,提供更多的支撑数据,讲出更复杂的故事
今天,小云发现一篇将“单基因分析”成功运用到疾病预后模型中去,经过WGCNA分析筛选表型相关基因和ROC分析验证该基因的临床预测效果,结合患者血清检测,成功筛选出疾病的预后靶标。
接下来,小云就以这篇6+的研究稳定型冠状动脉疾病和慢性完全闭塞引起的冠状动脉侧支不良临床标记物的文章为案例,进行分析展示,方便大家复现。 (如果没有分析思路或者文献复现有困难,找小云,超多分析思路和分析服务供你选择!)

题目: SerpinG1:一种与稳定型冠状动脉疾病和慢性完全闭塞患者冠状动脉侧支不良相关的新型生物标志物
杂志: Journal of the American Heart Association
影响因子: IF=6.1
发表时间: 2022年12月
研究背景
冠状动脉侧支血管发育是心肌缺血的重要代偿机制,可以改善症状和生活质量,特别是在慢性完全闭塞 (CTO)所引起的冠状动脉完全狭窄情况下。本文目的在于探索慢性完全闭塞患者冠状动脉侧支形成的预测性生物标志物,为改善稳定性冠心病和 CTO 患者的临床结果提供依据。
公共数据来源

研究思路
从GEO数据库获取预后良好的动脉生成反应者(GARs)患者和预后不良的动脉生成反应者(BARs)患者的基因表达谱数据,WGCNA分析潜在模块与冠脉侧支形成的关系,筛选出hub基因。将 hub 基因验证之后,分析表明SERPING1基因是唯一与基因模块和临床特征高度相关的基因。AUC分析发现SERPING1基因的曲线下面积为 0.77(95% CI,0.72–0.81;P<0.001) ,表明血清SERPING1可以作为预测不良动脉生成反应的标志物。

主要结果
1. 预后相关的基因表达模块关联分析和hub基因的鉴定及功能富集分析
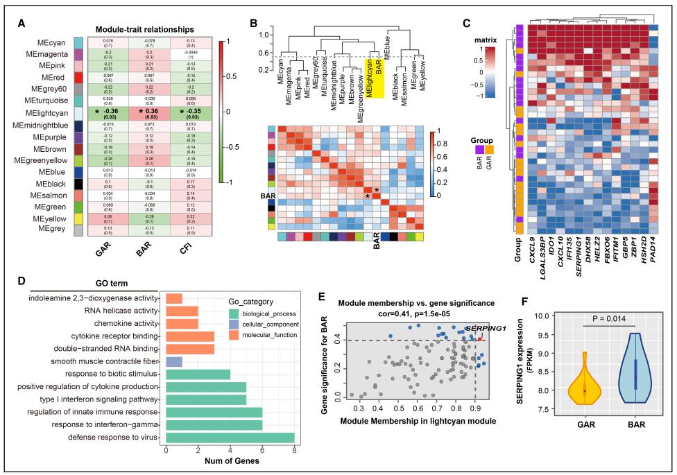
将GSE7547数据集中的患者基因表达模块与临床性状进行相关性分析。发现浅青色模块中的基因与BAR(不良预后)的发生显着相关(图2A)。浅青色模块,与BAR显着相关(r=0.36;P=0.03)(图2B)。BAR的基因显着性与浅青色模块中模块成员关系的散点图表明,浅青色模块与BAR显着正相关(r=0.41;P=1.5e-05)(图2E)。
为筛选出与不良侧枝形成相关的hub基因。使用R的limma包分析了浅青色模块中的DEG。总共鉴定了14个DEG(图2C)。GO富集分析显示这些DEGs主要参与干扰素-γ反应、平滑肌收缩和细胞因子受体结合(图2D)。在散点图中,我们发现serpinG1是浅青色模块中唯一模块成员>0.9且基因显着性>0.41的基因(图2E)。并且,serpinG1的表达在BAR患者中的表达高于GAR患者(图2F)。因此,我们推测serpinG1可能在侧枝生长不良中发挥关键作用。(ps:火山图也可以用小云新开发的零代码生信分析小工具实现,云生信分析工具平台包含超多零代码分析和绘图小工具,上传数据一键出图,感兴趣的小伙伴欢迎来尝试哟,网址: http://www.biocloudservice.com/home.html )。

图1基因表达模块关联分析和hub基因的鉴定
2. 在独立患者队列中验证 Hub 基因
在一个独立的患者队列中分析serpinG1的血清水平,以确认从微阵列分析中获得的结论。在这个队列中,BARs患者大多是老年人和女性,有吸烟史和糖尿病史,并且表现出较高的血清血糖水平、糖化血红蛋白、肌酐和hs-CRP(高敏C反应蛋白)但与GARs患者相比,高血压和GFR的比例较低(对于所有比较,P<0.05)。然而,两组在体重指数、血脂异常史、肱动脉血压、冠状动脉疾病的严重程度或血脂谱和药物治疗方面没有显着差异(对于所有比较,P>0.05)(表1个)。

表1BARs和GARs患者的基线人口统计学和临床特征
(部分,全图请看原文)
BARs患者血清serpinG1水平显着高于GARs患者(图 2A)。serpinG1血清水平随着Rentrop评分的降低呈阶梯状升高(均P <0.05)(图 2B)。

图2血浆serpinG1水平与冠状动脉侧枝形成的关系
3. serpinG1用于检测不良侧枝生长的 ROC 曲线分析
ROC分析表明,血清serpinG1预测BAR的曲线下面积为0.77(95%CI,0.72–0.81;P<0.001),最佳截止点为289.34μg/mL(灵敏度=88.34%),(特异性=61.54%)(图3A)。进行多变量逻辑回归分析以分析serpinG1和BAR之间的关联。血清serpinG1水平仍然是独立的BAR的危险因素。额外纳入serpinG1血清水平可显著改善拟合优度和预测性能,Nagelkerke R2增加12.6%(P<0.001)(图3B)。

图3 serpinG1用于检测不良侧枝生长的 ROC 曲线分析
在亚组分析中,serpinG1检测 BAR 的诊断价值在所有患者亚组中是一致的( P相互作用≥0.11)(图4)。

图4 serpinG1在所有患者亚组中诊断BAR的价值
文章小结
这篇文章是 “单基因分析”的典型案例,单基因分析的可用场景是非常多的,ta的分析目的可以侧重临床应用的模型构建,或者是基础研究方向的,比如拓展待测基因的各种可能的延伸信息,既可以充实背景,也可以扩充数据,进行找补,用来讲述一个更加完整的故事。不论是项目开题(硕士、博士),还是国自然前期基础延伸,或者是功能基因的功能试验,都具有重要作用。
小云有话说
小云持续为大家带来最新生信思路,更多创新性分析思路请点击链接。想复现这种思路或者了解更多创新性思路欢迎直接call小云,云生信团队竭诚为您的科研助力!
1. 双疾病分析的典型模式:新冠病毒感染与其并发症,正值阳过阳康王重阳时,这时的纯生信分析岂非应情应景
2. 双疾病生信分析又出新思路——利用“新冠病毒相关基因”构建肿瘤预后模型,7分+简直完美,趁着这波热潮抓紧上车!!