【大河财立方消息】4月16日,郑州航空港科创投资集团发布公告,计划公开招聘32名专业管理人员。
应聘人员必须具备的基本条件如下:
1.具有中华人民共和国国籍,拥护中国*产党共**的领导,拥护*党**的路线、方针和政策。
2.遵纪守法、品行端正、恪守职业道德。
3.具备应聘岗位所必需的专业知识和业务能力,符合相应的专业、学历、年龄以及其它要求,聘用后能按照要求及时到岗工作。
4.具有较强的责任心,良好的沟通表达能力,分析解决问题能力和团队精神。
5.具有正常履职所需的身体条件。
此外,有下列情形之一的人员不得报名应聘
1.涉嫌违纪违法正在接受司法机关、纪检监察机关立案侦查审查尚未作出结论的,或者受到*党**纪政务处分影响使用的。
2.曾因犯罪受过刑事处罚或被行政机关、事业单位、国有企业辞退、开除的。
3.近5年内在各类招考中被认定有舞弊等严重违反纪律行为的。
4.与原单位有劳动纠纷的。
5.有法律规定不得录取聘用的其他情形的。
本次公开招聘按照岗位类别分两种程序进行。其中副总经理及以上岗位按照网上报名、资格审查、初面、复面、体检、背调、公示、录用等程序进行,择优聘用。
网上报名时间为自公告发布之日起至4月19日17:00。采取线上报名方式进行,应聘人员可在“港才直通”公众号投递通道,搜索“郑州航空港科创投资集团有限公司公开招聘专业管理人员公告”进行报名,并按要求上传相关材料,或在“前程无忧”网站搜索“郑州航空港区科创投资集团有限公司”,选择合适岗位进行投递,并按要求上传相关材料。两种方式任选其一。
应聘人员只能选择一个岗位进行报名,重复报名者取消所有岗位应聘资格。
副总经理以下岗位按照网上报名、资格审查、笔试、面试、体检、背调、公示、录用等程序进行,择优聘用。
网上报名时间为自公告发布之日起至4月19日17:00。报名采取线上报名方式进行,应聘人员可在“港才直通”公众号投递通道,搜索“郑州航空港科创投资集团有限公司公开招聘专业管理人员公告”进行报名,并按要求上传相关材料,或在“前程无忧”网站搜索“郑州航空港区科创投资集团有限公司”,选择合适岗位进行投递,并按照要求上传相关材料。两种方式任选其一。
应聘人员只能选择一个岗位进行报名,重复报名者取消所有岗位应聘资格。
郑州航空港科创投资集团成立于2008年10月,是郑州航空港经济综合实验区管委会下属国有独资公司,定位于航空港实验区科创产业培育平台,承担招商项目落地投资引导、创业项目投资孵化,丰富战略新兴产业和未来产业生态,助力中小企业发展上市职责。
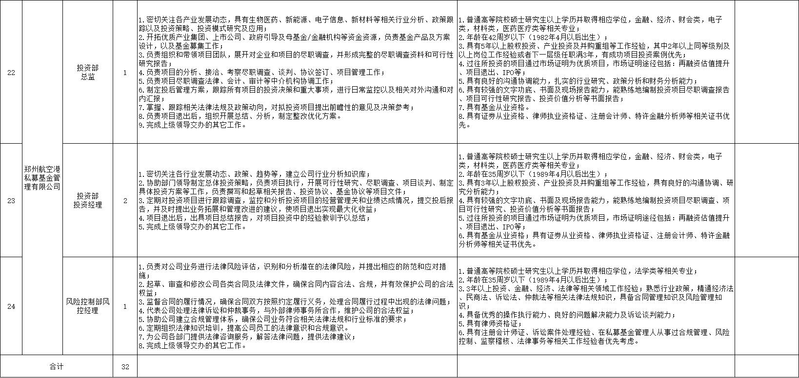
附岗位一览表:

见习编辑:李文玉 | 审核:李震 | 监审:万军伟