中国战略新兴产业融媒体记者 艾丽格玛
5月31日,工业和信息化部部长金壮龙在京会见马斯克,就在这场重要的会见上,双方不仅聊了新能源汽车,还对“智能网联汽车”发展交换意见,引发国内外众多媒体关注。
中科院战略咨询院产业科技创新中心汽车行业特聘研究员鹿文亮在接受本刊记者采访时表示,目前,智能网联汽车正加速进入早期商业试点甚至规模运营的全新发展阶段,从局部科学试验模式逐步转向全面商品及营运模式。“拿自动驾驶来说,经过多年的发展,技术已经相对成熟,产品也已经经过长期的测试,适应的场景日益丰富,安全性逐步提升。目前,自动驾驶技术正在从技术测试走向产业化,探索自动驾驶落地的商业模式。”
那么,智能网联汽车到底是什么?为什么说它是汽车系统未来真正的模样?头部企业为何对此重点布局?又为什么说智能网联化带来的附加价值可能会大于普通汽车交通工具这个基本价值?这篇文章,将试着为你理清这个产业的来龙去脉。
智能网联,联的是什么?
“智能汽车”与“互联网汽车”等概念被统称为“智能网联汽车”(Intelligent and Connected Vehicle,简称ICV),具体来说,它是“搭载先进的车载传感器、控制器、执行器等装置,并融合现代通信与网络技术,实现车内网、车外网、车际网的无缝连接,具备信息共享、复杂环境感知、智能化决策、自动化协同等控制功能,与智能公路和辅助设施组成的智能出行系统,可实现‘高效、安全、舒适、节能’行驶的新一代汽车”。
根据常用的定义,智能网联汽车将最终实现替代人来操作。
鹿文亮向本刊记者指出,新能源汽车本身具备大量的传感器、具备能量储备能力、同时还具备移动能力。只有通过智能网联技术将汽车与能源、信息、交通、城市系统连接在一起,才能够充分发挥出智能汽车最大的价值。例如,电动车与能源系统融合,将成为新型电力系统的一部分;智能汽车与智能交通融合,将打造高效的智能交通系统;而智能汽车本身也是一个用户终端,可以直接与人进行交互。
从智能化与网联化两个方面来区分,智能化汽车能够不依靠网联信息实现自主式智能驾驶,等级自低至高包含驾驶辅助至完全自动驾驶5级;网联化汽车则能基于通信设备实现信息交换,自低至高包含网联辅助信息交互、网联协同感知、网联协同决策与控制3级。
随着智能驾驶等级由低至高、应用场景由简单变复杂、控制对象由单车变为多车,新的挑战不断出现,而相关技术也不断更新迭代。技术的综合程度高,涉及的上下游产业链错综复杂,使得智能网联汽车成为汽车行业进行技术突破并升级相关产业、赋能新动力的热点区域,相关的专利、发明层出不穷。
从某种意义上来说,大部分人都相信智能网联汽车是汽车系统未来真正的模样。

>> 智能网联汽车、车联网、智能交通系统、无人驾驶汽车等之间的相互关系
我国正处于第一梯队
正是因为智能网联汽车已成为全球汽车产业发展的战略方向,加快制定综合性产业政策对于促进新技术突破、推动产业升级、拉动新一轮经济增长意义重大。各国、各地区都先后出台了与智能网联汽车相关的顶层设计规划战略,如美国发布的《智能交通系*战统**略规划2020-2025》、欧盟的《网联自动驾驶路线图》、我国的《智能汽车创新发展战略》《智能网联汽车技术路线图》等。
鹿文亮指出,我国智能网联汽车产业在全球范围内处于第一梯队,综合来看,大约在美国和德国之后。我国与其他国家相比,政策法规方面、专利技术方面各有优势,没有绝对的领先,但也没有处于落后地位。
政策法规层面, 中国智能网联汽车发展已上升至国家战略层面,发展定位从原来车联网概念的一个重要组成部分,向智能制造、智能网联等智能化集成行业转移。顶层设计上,《汽车产业中长期发展规划》《智能汽车创新发展战略》及《车联网(智能网联汽车)产业发展行动计划》等指导性规划文件密集出台。国家发展改革委、工信部、交通运输部等各部委,在贯彻落实国务院对于智能网联汽车领域的战略部署之外,同样在各自所负责的产业规划、产品准入、安全监管、场景应用等领域积极主动作为。战略标准并重,聚焦产业支持及测试示范管理政策制定从部委行动上升为国家战略,着力完善智能网联汽车顶层设计及基础支撑环境,逐步形成以发展规划及标准建设为核心的产业政策体系。战略规划方面,从《车联网(智能网联汽车)产业发展行动计划》《智能汽车创新发展战略》到国务院《新能源汽车产业发展规划(2021-2035年)》,智能网联汽车上升为国家战略,封闭测试、道路测试、示范应用、试运营、商业运营的发展路线基本明确。

测试示范与应用层面, 我国自动驾驶开放道路测试正处于发展试行阶段。2018年4月,工信部、公安部及交通运输部出台《智能网联汽车道路测试管理规范(试行)》,确定了智能网联汽车测试管理的基本框架,在国家层面准许地方开展自动驾驶道路测试。随后地方政府开始大力推进,北京、上海、保定、重庆、深圳、长沙、长春、平潭、天津等多座城市先后出台了地方道路测试管理规定,对测试主体、测试车辆、测试员、许可方式以及测试区域等内容做出具体要求与规定。截至2019年8月,共有13个城市发放了自动驾驶路测牌照179张。其中,北京经济技术开发区、顺义区、海淀区及房山区累计开放了44条开放测试道路,上海划定了全球首条全面支持多种通信模式V2X测试的智能道路,福建平潭岛中西部的麒麟大道西段成为一期测试场地,礼嘉环线成为重庆首个自动驾驶开放路段,无锡成为全球首个建立城市级车路协同系统的地区。
标准建设方面, 中国奉行成体系布局、专项突破的推进模式,2017年制定《国家车联网产业标准体系建设指南(智能网联汽车)》,明确统一的标准体系架构,并在此基础上,陆续制定《基于LTE的车联网通信安全技术要求》(YD/T3594-2019)、《汽车驾驶自动化分级》(GB/T40429-2021)等技术规范。2018年8月,全国汽车标准化技术委员会等多家行业组织共同编制了《智能网联汽车自动驾驶功能测试规程(试行)》,为自动驾驶汽车道路测试规程提供可量化的标准。
产业生态层面, 中国积极推进智能网联汽车测试示范区的建设,已经构建形成了包括北京-河北、上海、浙江、吉林(长春)、湖北(武汉)、江苏(无锡)、重庆、广东、湖南(长沙)等多家工信部授权的车联网示范区。研发包括车路协同、先进辅助驾驶、自动驾驶、交通大数据等新技术与新产品。同时开展实验验证、测试评估、封闭测试、应用示范等多方面功能性营运项目,为自动驾驶汽车的快速发展创造示范性条件。
专利发明方面, 中国优先权专利全球占有率39.1%,在数量上处于领先地位。实际上,中国在2006年以前一直排在最后,在2011年以前专利申请量均较低,此后迅速增长,2012年以93.6%的增长率赶超日本跃居第一。2015年以来,专利申请年均增长率达123.5%,远超过其他国家(地区),技术积累薄弱但发展迅猛。
而从专利强度来看,美国高价值专利国际占比最高,专利技术影响力最大,随后依次是德国、日本、韩国和中国。美国和德国尽管在专利数量上不占优势,但技术影响力很大。日企十分注重专利布局,技术储备较深厚。而中国的技术积累相对较为薄弱,近年专利申请量增长迅速,但核心专利稀缺仍然是重要的问题所在。

>>主要国家(地区)智能网联汽车专利强度分布
呼唤更成熟的商业模式
鹿文亮提出,按照L2、L3自动驾驶增加值2000-10000元测算,智能网联汽车的产值大约在千亿量级。
他解释道,根据行业的通常做法,智能网联汽车增加的产值并不包括汽车整车的产值部分,仅包括整车智能化增加的产值。根据中国汽车工程学会发布的《智能网联汽车技术路线图2.0》,2025年智能网联汽车的渗透率大约为50%,这里主要是以L2、L3为主。现在来看,2025年智能网联汽车渗透率预计会高于路线图的预测,大约达到70%。
有人认为,未来5年是智能网联汽车场景式规模部署及早期商业探索的快速突破期。放眼全球汽车产业的发展和演进,中国扮演着重要的角色,而智能网联是汽车行业数字化的载体和加速器,将推动全价值链的数字化转型。
不过,鹿文亮指出,目前智能网联汽车产业发展最大的问题,在于没有找到好的商业模式。具体来看,目前自动驾驶的商业模式还不够成熟,还需要一段时间来探索和优化,这里既包括运营公司对技术、产品和商业模式的优化,同时也包括国家层面对于法律法规的完善。
他举例道,L2级辅助驾驶功能可以降低驾驶员的驾驶疲劳,提高驾驶安全性,这使得L2级辅助驾驶成为中高端车的标配,因而车企可以提升终端车型的价格,消费者也愿意为此买单。可以说,这就是一个合理的商业模式,因此L2级辅助驾驶渗透率得以快速提升。与之类似地,智能座舱也具备同样成熟的商业模式,渗透率提升迅速。
然而,更高等级的自动驾驶技术,往往在成本投入、安全以及收益方面无法达到较好的平衡,甚至还需要在法律法规、基础设施等方面给予大量的支持。鹿文亮表示,这导致大部分情况下,高额的前期投入并不能带来大幅度的效率提升,使高等级自动驾驶没办法在市场驱动下进行规模化扩张。
在智能网联汽车领域,已经有许多人尝试和探索不同的商业模式,例如汽车制造商与科技公司的合作、车联网平台的运营、数据服务的提供等。然而,这些模式都面临着各自的限制和困难。
在汽车智能化、网联化的过程中,汽车作为一个智能移动终端的“消费电子品”属性正越发凸显。消费电子品高速运转的产品周期和高度的软件化程度,要求汽车行业的企业在开发模式上进行变革,以跟上数字化时代带来的市场转变。对此,咨询机构德勤认为,对传统整车企业来说,将自身转变成一个以软件研发能力为核心的汽车科技公司困难重重。与此同时,IT巨头及造车新势力也跃跃欲试,试图凭借自身在数字化方面的天然优势,跨界进入。但是,造车新势力至今也未走出产能的困局和工艺上的瑕疵,科技类企业在工业化方面又经验不足,因此,无论是传统整车企业还是高科技公司,唯有通过合作,才能填补各方的短板,带来共赢的局面。
不过,也正由于智能网联汽车产业涉及多个领域和参与方,包括汽车制造商、科技公司、数据提供商、互联网平台等。如何协调和整合各方的利益,实现合作共赢,是一个复杂而关键的问题。智能网联汽车的商业模式需要考虑多个方面,包括技术成本、数据安全和隐私保护、用户需求等。这些因素之间存在相互制约和平衡,需要寻找到一个可持续的商业模式,既能满足用户需求,又能实现盈利。另外,智能网联汽车产业还面临着法律法规、政策环境、市场竞争等方面的挑战。各国对于智能网联汽车的监管政策和法律法规尚不完善,这给商业模式的设计和运营带来了不确定性和风险。
对于这个千亿量级的产业来说,尚未出现一个可以成熟地自我驱动、健康扩张的商业模式。智能网联化会为汽车带来很多之前没有的附加的价值,这部分附加的价值,在未来甚至很有可能会大于普通汽车交通工具这个基本价值。从这个层面来说,仅仅依靠技术创新是远远不够的。

延伸阅读:自动驾驶史话
早在20世纪20年代,就有无线电公司在一辆钱德勒牌汽车上安装了无线电接收设备,试图完成“无人驾驶”:1925年,前美国陆军电气工程师弗朗西斯·霍迪纳(霍迪纳无线电控制公司创始人)在敞篷轿车上装配了发射天线,用于接收无线电信号并操作小型电动马达,从而控制车辆的速度和方向——而一名机组人员在第二辆紧随其后的汽车上控制它。这辆车沿着纽约市的百老汇穿过第五大道,向人们演示了自动转向、加速、减速,和鸣笛等功能。不幸的是,后来它撞上另一辆报道该活动的摄影车,演示被迫结束。当然,这种由人在一定距离内远程遥控的“玩具车”距离真正的无人驾驶还很遥远。
在1939年纽约世博会中,通用汽车对1960年的交通场景进行了畅想:“日照充足,空气清新,平坦的绿色大路上,汽车将自动驾驶。”通用公司幻想着美国高速公路都会配有类似火车轨一样的设计,汽车将会配有自动驾驶系统,走到高速上就会自动生效,按照铁轨的轨迹和一定的速度高速行进,直到在高速公路的出口才会恢复成人类驾驶。
1956年,通用汽车正式对外展出了Firebird II概念车,这是世界上第一辆配备了汽车自动导航系统的概念车。它使用了钛金属技术、电源盘式制动器、磁点火钥匙、独立控制的燃气涡轮动力等新概念,看上去像是一辆“火箭车”。1958年,第三代Firebird问世,并且BBC现场直播了通用公司在高速公路上对自己无人驾驶概念车的测试。通用公司使用了预埋式的线缆向安装了接收器的汽车上发送电子脉冲信号。
1977年,日本开发出了第一个基于摄像头检测导航信息的自动驾驶汽车。这辆车内配备了两个摄像头,并用模拟计算机技术进行信号处理,但需要高架轨道的辅助。这是所知最早开始使用视觉设备进行无人驾驶的尝试。
1989年,卡内基梅隆大学率先使用神经网络来引导控制自动驾驶汽车,由此发展形成了现代控制策略的基础。同一年,日本的科学家们提出了道路-汽车通信系统(Road/Automobile Communication Systems, RACS),主要提供车辆和路边固定位置设备间的V2I通信,但通信距离较短,其功能在于向行驶车辆提供可靠的导航辅助,信息分发服务和双向通信服务。到了90年代,越来越多的便携式计算设备、摄像头、GPS设备被运用,来增强车辆的自动驾驶能力。
2009年谷歌开始了自己的无人驾驶汽车项目。2014年谷歌对外发布了“完全自主设计”的无人驾驶汽车,第二年谷歌第一辆原型汽车正式亮相,并且可以正式上路测试。
2011年7月14日,红旗HQ3首次完成了从长沙到武汉286公里的高速全程无人驾驶试验,实测全程自主驾驶平均时速87公里。2013年奥迪、宝马、福特、日产和沃尔沃等传统整车厂入局,开发自动驾驶汽车、智能汽车。2015年梅赛德斯奔驰发布超现实F015概念无人驾驶汽车。同一年12月,百度宣布其无人驾驶车已在国内首次实现城市、环路及高速道路混合路况下的全自动驾驶。测试时,最高速度达到100公里/小时。2016年4月17日,长安汽车宣布完成2000公里超级无人驾驶测试项目。
至此无人驾驶进入了发展的快车道。越来越多的企业毫不犹豫地参与其中,相关法律、法规开始陆续出台,实测基地建立,公众开始讨论无人驾驶、智能汽车,与之相关的伦理、法律问题,开始走入公众视野。
延伸阅读:智能网联汽车关键技术和产业链有哪些?

>>智能网联汽车架构、功能与应用结构关系图
智能网联汽车存在三大元素,智能交互、智能驾驶和智能服务。其中,智能交互是抓手和入口,而智能驾驶和智能服务是输出的驾驶操控体验和服务体验,以智能化技术为核心的智能驾驶是必备功能,以网联化为核心的智能服务是体验和商业模式创新的切入点。
智能网联汽车主要是由感知系统、决策系统、执行系统和通讯系统等组成,关键技术与汽车传感器、高精度地图、高性能芯片、V2X通信、网络云平台、MEC、信息安全等密不可分。
1. 传感器技术。包括视觉传感器、超声波雷达、毫米波和激光雷达等。视觉传感器通过模拟人的眼睛,利用环视摄像头合成汽车周围近距离的环境图像,单目摄像头通过调整焦距生成远距离图像。在视觉传感器中,摄像头的优势是能识别平面事物,尤其是色彩和文字标识,比如路口红绿灯或限速指示牌,也可和其他传感器互为备用(部分传感器故障),增加准确和安全系数。超声波传感器可以通过发射超声波和反射波辨别汽车到物体的距离。毫米波和激光雷达传感器基本原理也是通过电磁波或光波遇到障碍后的反射信号,实时计算出智能汽车与障碍物的距离和相对速度,汽车车头与车尾安装的77GHz雷达能实时探测其他车辆的速度,并通过增加摄像头等传感器冗余度来提升安全系数。
2. 高精度地图。位置信息精度越高,车联网相关业务成功率、安全性、可靠性越高,比如网联车精准停靠业务,其精度往往需要达到厘米级。在室外无遮挡场景下,通常采用的高精定位方法包括中国北斗、美国GPS、欧洲伽利略,以及俄罗斯的GLONASS卫星导航系统以及基于无线微蜂窝网络的AOA和TOA定位方法。而位置定位技术在卫星遮挡或受到干扰情况下更为复杂,为满足隧道或室内遮挡场景下定位性能要求,近几年来相关企业、高校科研机构经过不断探索研究,市场导航方法已经多元化,比如利用蓝牙、WLAN等无线网络来实现遮挡场景下移动终端的定位技术,其定位精度可达米级,而采用超宽带技术甚至可达0.1米级精度,但需要布放大量的基础射频器件。部分商用市场采用综合定位方法比如GPS+惯导、GPS+高精地图+摄像头识别算法(特征物匹配)等相关技术,精准度、复杂度与经济性之间的平衡,也是室内定位系统开发的难点。
3. 高性能芯片。高性能芯片对多路高码率图像以及各种辅助信息实时的处理运算能力决定了车辆智能网联的性能。与普通消费类电子芯片相比,车载芯片对可靠性要求高,不仅对不良率和工作环境温度要求高,并且在设计周期和供货保障期上也更加长。目前国际主流车载芯片厂商包括NXP、海思等。
4. V2X通信技术。Vehicle to Everything是指车与车之间(V2V)、汽车与行人(V2P)、汽车与道路基础设施(V2I),以及汽车借助移动网络与云端(V2N)进行信息交换的一种通信方式。其主要有2种路线:基于Wi-Fi改变和进化来的DSRC通信技术与基于边缘蜂窝网络的C-V2X通信技术。
5. 云平台技术,云平台是基于硬件资源和软件资源的服务体系,为用户提供计算、网络和存储能力[9]。云计算平台可以划分为3类:数据存储型云平台,数据处理云平台以及计算和数据存储处理兼顾的综合性云计算平台。云平台一般具备如下特征:硬件管理对于使用者高度抽象:使用者如果需要某些应用程序或资源时,就向“云”发出指令,很快,就会呈现结果,但用户不知道哪里的服务器和哪些主机提供的服务,隐匿相关实现细节,最终以整体的形式提供给客户。智能网联汽车其本质是大型的移动终端,利用云平台智能网联汽车决策系统稳定和安全运行提供了有力的支持。
6. 多接入边缘计算。Multi-access Edge Computing,MEC由边缘、核心和云数据中心三个部分组成。MEC是把云平台从移动核心网络内部引入到移动接入网边缘,有利于拓展和延伸计算及存储资源。MEC第三方提供了具备延迟非常低、带宽高、实时访问性强的云计算功能和在网络边缘进行IT服务的条件。这些功能的实现和高性能的芯片以及虚拟存储技术密切相关。MEC实现移动网络与移动应用的“零距离”,支持各类OTT(Over The Top)应用场景。
7.信息安全技术。智能车网联化应用的基础是低时延、高可靠通信网络,它的推广将是物联网数量最大应用方向之一,因为车联网涉及人的生命财产安全和公共安全,其所关联的数据通信安全尤为重要。智能网联信息安全包括车辆本身的应用系统安全与密钥安全,路侧单元安全,云平台安全,网络传输安全、链接设备安全等。为了全面保证智能网联汽车的信息安全,一方面强化顶层设计,通过发布指南、制定政策等手段规范行业行为,构建智能网联汽车信息安全防护体系,针对该项信息安全技术的研究与应用给予足够重视与支持,同时确定研究课题,加强各部门的合作对关键性技术进行联合攻关。另一方面,以生命周期的角度强化该项防护研究工作,将关键芯片、软件、通信协议和系统应用等的创新视为重点工作内容,全面提高汽车云平台及应用软件等的安全防护技术水平。在国家级及企业级远程监控平台中,尽快导入信息安全监控模块,对于车辆、外部链接设备等安全隐患进行实时监控和预警,压制恶意攻击在系统内部网络的扩散传播,一经发现任何环节存在恶意攻击以及漏洞问题则应第一时间进行安全防护处理,同时做好系统及技术的完善与升级,防止二次风险的产生。
产业链的本质是用于描述一个具有某种内在联系的企业群结构。产业链中大量存在着上下游关系和相互价值的交换。上游环节向下游环节输送产品或服务,下游环节向上游环节反馈信息。
智能网联汽车产业链涉及汽车、电子、通信、互联网、交通等多个领域,按照产业链上下游关系,具体涵盖感知、决策、执行、通信等上游关键系统,智能驾驶舱、自动驾驶解决方案、智能网联汽车整车等中游系统集成,以及出行服务、物流服务、数据增值等下游应用服务。
智能网联汽车的产业生态较为复杂,是一个多方共建的生态体系,参与者包括整车厂、互联网公司、ICT企业、Tier1供应商和政府。如果把无人驾驶的智能汽车比作机器人的出行,那么在智能网联汽车产业的生态全景图中,车辆是载体,实现智能化是目的,而网联化是核心手段。

延伸阅读:全球进展
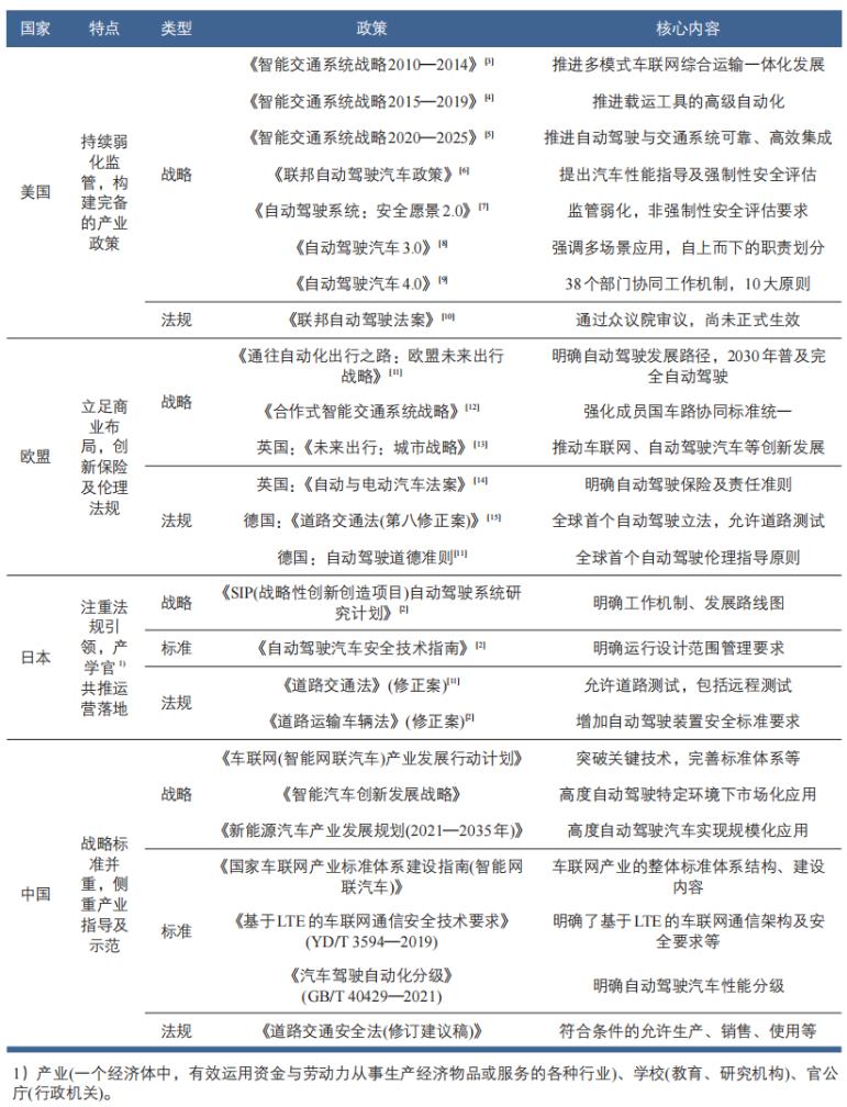
美国交通运输部2016年9月发布联邦自动驾驶汽车政策指南《联邦自动驾驶车辆政策》,持续推进自动驾驶汽车的安全监管与测试,2018年10月发布《为未来交通做准备:自动驾驶汽车3.0》,加强自动驾驶汽车与整个交通出行体系的安全融合。在平衡创新与安全的基础上,总体呈现为监管持续弱化的特征。战略规划方面,形成连续性的产业发展顶层布局,2010-2021年每5年发布一次智能交通战略,持续强调自动驾驶与车用无线通信技术发展谋划;2016-2021年,陆续发布自动驾驶1.0-4.0以及综合计划,细化自动驾驶研发应用、法规标准等准则要求。创新支持方面,向自动驾驶技术研发应用提供专项资金,其中运输管理局(Federal Transit Administration)累计拨款超过800万美元。法律法规方面,推进新技术车辆豁免程序、运输安全条例等既有法规解释、修订,2017年众议院通过《联邦自动驾驶法案》(H.R.3388-SELFDRIVE Act),加利福尼亚州、内华达州分别通过8部及4部相关法案,涉及测试、税收等多个领域。
欧盟率先开展自动驾驶保险、责任规则及伦理道德研究,以战略规划、法律法规、标准规范为主的产业政策日益完善。战略规划方面,聚焦自动驾驶创新、基础设施、法律、数据安全等,欧盟及成员国持续开展顶层路线设计,其中《通往自动化出行之路:欧盟未来出行战略》(On the Road to Automated Mobility: An EU Strategy for Mobility of the Future)明确到2030年普及完全自动驾驶。创新法规方面,强调安全保障,英国《自动与电动汽车法案》(The Automated and Electric Vehicles Bill)率先明确保险和责任分担;德国提出的自动驾驶道德准则是全球首个自动驾驶伦理要求。技术研发方面,面向自动驾驶技术、商业模式、保险等研究,英国建立了2亿英镑的专项基金。
日本2019年修订《道路运输车辆法》,明确了对自动驾驶车辆进行信息监管的权力,确立了车辆电气化委托检验制度。创新法规方面,针对合法上路、合理执法面临的瓶颈障碍,持续推进《道路交通法》《道路运输车辆法》等法规修订,增加自动运行装置管理等新的安全标准,将自动驾驶模式下的交通事故纳入传统汽车强制保险适用范围。创新机制方面,制定国家级创新项目《SIP(战略性创新创造项目)自动驾驶系统研究计划》,并据此成立自动驾驶推进委员会,形成产学官一体的自动驾驶研发机制。
目前美国加州是自动驾驶汽车测试应用发展最具代表性的地区,当地开放的政策使全球大部分的自动驾驶公司选择在此进行开放道路测试。截至2018年12月,共有62家企业获准在加州测试自动驾驶汽车的许可。德日等国家也出台规范允许企业,在开放道路,甚至高速公路上开展大规模测试。同时随着自动驾驶测试不断突破,其应用场景日益拓宽,应用服务呈现多样化。美国Waymo在亚利桑那州凤凰城推出了首个商业自动乘车服务Waymo One;日本出租车巨头“日之丸交通”及初创企业ZMP将在东京都中心区公共道路开展世界首例自动驾驶出租车载客运营。
标准建设方面,欧盟着力推动跨国协同,力推合作式智能交通系*战统**略。日本注重智能交通规划网联汽车与智能道路基础设施标准的协同推进,发布《自动驾驶汽车安全技术指南》,明确运行设计范围管理要求。
专利申请方面,日本和美国优先权专利全球占有率分别为22.5%和14.8%,位列第2位和第3位。日本在2012年以前一直排名第1位,2012年被中国超越,2013年被美国赶超,此后一直排在第3位。日本在很长时间内一直保持着数量领先,技术积累深厚,但近年来增长动力明显不足。美国在2013年以前未表现出明显的竞争优势,但随后增幅较大,数量上一直排名第2位。
德国和韩国优先权专利全球占有率分别为10.1%和5.9%,位列第4位和第5位,德国在2013年以前一直与美国不相上下,仅次于日本,随后一直排名第4位。韩国近年来专利申请量相对较少,和德国一样,增长动力略显不足。
2011-2013年是主要国家(地区)智能网联汽车技术竞争的重要时期,经过几年的发展,打破了保持数十年的竞争次序,成为智能网联汽车专利技术的发展关键期。