目前对新型冠状病毒理化特性的认识和消杀经验,多基于以往对冠状病毒(SARS、MERS)的了解,为指导公众正确使用消毒剂,发挥消毒剂在新冠肺炎疫情防控中的有效作用,国家有关部门先后发布了《新型冠状病毒感染肺炎诊疗方案》、《公共交通工具消毒操作技术指南》以及《消毒剂使用指南》,对病毒消杀制剂的认识和应用进行了统一和规范。本文在此基础上,结合相关消毒剂的卫生标准,对常用消毒剂的种类、作用和使用方法进行了归纳和总结,仅供参考,不作依据。

消毒剂(disinfectant)是用于杀灭传播媒介上的微生物使其达消毒或灭菌要求的制剂。按有效成分可分为醇类消毒剂、含氯消毒剂、含碘消毒剂、过氧化物类消毒剂、胍类消毒剂、酚类消毒剂、季铵盐类消毒剂等;按用途可分为物体表面消毒剂、医疗器械消毒剂、空气消毒剂、手消毒剂、皮肤消毒剂、黏膜消毒剂、疫源地消毒剂等;按杀灭微生物能力可分为高水平消毒剂、中水平消毒剂和低水平消毒剂。
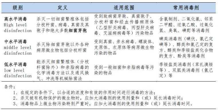
一、消毒分级与适用范围

二、常见消毒剂的成分与作用

三、常见消毒剂应用范围

四、常见消毒剂的使用方法
(一)物体表面 / 医疗器械消毒

普通物体表面消毒剂generalsubject surface disinfectant
用于杀灭普通物体表面(学校、托幼机构、医疗卫生机构、公共场所、家庭等用具、物品及设施表面)的微生物使其达到消毒效果的制剂。
常用物体表面消毒剂
1、含氯类消毒剂:次氯酸钙应符合GB/T10666的要求;次氯酸钠应符合GB19106的要求。
2、含溴消毒剂:应符合国家有关的质量要求。
3、过氧化物类:过氧化氢应符合GB1616的质量要求;过氧乙酸应符合GB19104的质量要求;二氧化氯,包括液体和固体制剂及二氧化氯发生器产生的二氧化氯气体,应符合国家有关质量要求。
4、醇类消毒剂:乙醇应符合《中华人民共和国药典》的要求。
5、酚类消毒剂:甲酚、对氯间二苯酚与三氯羟基二苯醚,应符合国家有关的质量要求。
6、季胺盐类消毒剂:新洁尔灭应符合《中华人民共和国药典》的要求。
常用物体表面消毒方法
1、擦拭:将消毒剂用自来水稀释成使用浓度,用干净抹布沾湿后,对物品进行擦拭。
2、浸泡:将消毒剂用自来水稀释成使用浓度,将物品完全浸没于消毒液中,作用至规定时间。
3、喷雾:将消毒剂用自来水稀释成使用浓度,使用常规喷雾器或超低容量喷雾器进行喷洒,作用至规定时间后,开窗通风。
4、流动冲洗:对于现场制备现场使用的消毒剂,可将拟消毒物品置于消毒液出液口处,连续冲洗至规定时间。
(二)餐饮相关消毒

(三)水的消毒

(四)空气的消毒

空气消毒airdisinfection
利用消毒剂将密闭房间空气中悬浮的病原微生物杀灭,使达到无害化的处理。
常用空气消毒方法
1、气溶胶喷雾消毒法
喷雾时,关好门窗,操作者手持喷头朝向空中,从里到外,自上而下,由左至右均匀喷雾。作用预定时间后,打开门窗,驱除空气中残留的消毒剂雾粒。
2、加热熏蒸消毒法
将消毒剂溶液盛装容器放于加热源上,关闭好门窗,接通加热源,消毒剂熏蒸完后关闭热源,作用预定时间后开窗通风(约30min)。熏蒸时如室内相对湿度较低,可喷洒一定量的水以提高室内相对湿度。
3、气体熏蒸消毒法
按使用说明书要求安放和操作使用有关消毒器,关闭门窗,开启消毒器电源,按使用说明书设定相关消毒参数,消毒预定时间后,关闭消毒器电源,待消毒剂浓度降至安全范围时,方可进人。必要时,消毒结束后可开窗通风,以加速残留消毒剂的排出速度。
空气消毒注意事项
1、消毒剂不能用于有人在环境的空气消毒,消毒时,无关人员应撤离现场。
2、该类消毒剂对人有毒性,对皮肤、黏膜、眼睛有刺激性,配制和使用时应注意个人防护,尤其在使用时应戴好防护口罩、防护眼镜及防护手套,必要时使用全面型呼吸防护器,如不慎接触,应立即用大量清水连续冲洗,严重时应及早就医。
3、进行空气消毒时,应密闭门窗,消毒结束后应待室内消毒剂降低至对人无影响时,方可进人,情况允许时可开窗通风,以使消毒剂尽快扩散、中和。
4、过氧乙酸、二氧化氯、过氧化氢等消毒剂对金属物品有腐蚀性,对织物有漂白作用,臭氧对橡胶制品有损坏,消毒时应尽量避免消毒剂直接作用于这些物品上。
5、熏蒸消毒时,应注意防火、防止烫伤。
6、稀释液应现用现配。
(五)人体卫生消毒

手消毒handdisinfection
杀灭或清除手部病原微生物的过程,并达到消毒要求,可分为卫生手消毒和外科手消毒。手消毒常用以碘类、醇类、胍类、季铵盐类、酚类为原料,以水或者乙醇为溶剂制成的消毒剂。
手消毒后残留菌数应符合GB15982标准中相应区域要求(如Ⅱ类区域工作人员消毒后手上残留的自然菌不得大于5CFU/cm2)。
常用手消毒方法
1、卫生手消毒
取适量的手消毒剂于手心,双手互搓使均匀涂布每个部位,作用1.Omin。
2、外科手消毒
外科洗手后,取适量的手消毒剂均匀涂布与双手、前臂和上臂下1/3的皮肤,作用3-5min。
皮肤消毒skindisinfection
杀灭或清除人体皮肤上的病原微生物,并达到消毒要求。
完整皮肤常用消毒剂种类:醇类、碘类、胍类、季胺盐类、酚类、过氧化物类等。
破损皮肤常用消毒剂种类:季胺盐类、胍类消毒剂以及过氧化氢、碘伏、三氯羟基二苯醚、酸性氧化电位水等。
使用碘类消毒剂消毒后应脱碘。
常用皮肤消毒方法
1、完整皮肤消毒
用消毒剂擦拭或揉搓消毒2-3次,作用1-5min达到消毒效果。
2、破损皮肤消毒
用消毒剂擦拭或冲洗消毒,作用1-5min达到消毒效果。
3、注射或穿刺部位皮肤消毒
用消毒剂擦拭消毒2-3次,作用≤1min达到消毒效果。
黏膜消毒disinfectionof mucous membrane
杀灭或清除口腔、鼻腔、阴道及外生殖器等黏膜病原微生物的过程,并达到消毒要求。
黏膜消毒剂不得作为黏膜治疗药物使用,且仅限医疗卫生机构诊疗用。
阴道黏膜消毒剂不得用于*生活性**中性病的预防。
黏膜消毒剂从原包装倒出后应一次性使用。
常用黏膜消毒方法
1、口腔黏膜消毒:棉拭子擦拭、含漱。
2、鼻黏膜消毒:棉拭子擦拭。
3、阴道黏膜消毒:棉拭子擦拭、灌洗。
4、外生殖器消毒:棉拭子擦拭、冲洗。
五、消毒剂使用安全性

常用医疗器械消毒方法
1、医疗器械的浸泡消毒与灭菌
医疗器械消毒灭菌前,充分清洗干净,将清洗后的医疗器械放入消毒剂中浸泡,使其完全淹没,再将消毒容器加盖,作用至规定时间。消毒或灭菌后的医疗器械在使用前用无菌蒸馏水冲洗干净。
2、医疗器械的擦拭消毒
按消毒剂说明书规定要求,对待处理的医疗器械进行擦拭消毒处理后,视情况采用酒精棉球擦拭或无菌去离子水冲洗以去除残留的消毒剂。
医疗器械消毒注意事项
1、根据医疗器械的性能、污染的病原体及消毒处理的目的,选择合适的消毒剂。
2、污染器械消毒或灭菌处理前应充分清洗干净、干燥,处理时打开轴节,使充分暴露于消毒剂中。
3、关键性、半关键性医疗器械消毒、灭菌结束后,使用前应以无菌水冲洗干净。
4、对金属具有腐蚀性、对织物具漂白性的消毒剂,需要特别注意。
5、需稀释后使用的灭茵及高、中水平消毒剂,应采用无茵蒸馏水稀释,以避免钙、镁等其他杂质对消毒效果的影响。
附1《新型冠状病毒感染肺炎诊疗方案(试行第七版)》
新冠病毒理化特性
对紫外线和热敏感,56℃30分钟、*醚乙**、75%乙醉、含氯消毒剂、过氧乙酸和氯仿等脂溶剂均可有效灭活病毒,氯已定不能有效灭活病毒。
传播途径
经呼吸道飞沫和密切接触传播是主要的传播途径。在相对封闭的环境中长时间暴露于高浓度气溶胶情况下存在经气溶胶传播的可能。由于在粪便及尿中可分离到新型冠状病毒,应注意粪便及尿对环境污染造成气溶胶或接触传播。
附2《消毒剂使用指南》消毒剂使用的“五加强七不宜”原则
“五加强”:隔离病区、病人住所进行随时消毒和终末消毒;医院、机场、车站等人员密集场所的环境物体表面增加消毒频次;高频接触的门把手、电梯按钮等加强清洁消毒;垃圾、粪便和污水进行收集和无害化处理;做好个人手卫生。
“七不宜”:不宜对室外环境开展大规模的消毒;不宜对外环境进行空气消毒;不宜直接使用消毒剂(粉)对人员进行消毒;不宜对水塘、水库、人工湖等环境中投加消毒剂(粉)进行消毒;不得在有人条件下对空气(空间)使用化学消毒剂消毒;不宜用戊二醛对环境进行擦拭和喷雾消毒;不宜使用高浓度的含氯消毒剂(有效氯浓度大于1000mg/L)做预防性消毒。
附3消毒效果的影响因素
1、温度变化:一般随温度的升高消毒的速度会加快,如果温度以等差级数增加,杀菌速度就会以几何级数增加。
2、pH改变:大多数微生物适合繁殖生长的pH值在6-8范围,pH值过低或过高都能影响微生物的生物活性。同时消毒剂的溶解度、离解程度和分子结构也会因pH变化而改变。
3、金属离子因素:Mg2+、Ca2+、Ba2+等二价阳离子(硬水),会使长链脂肪酸的杀菌作用降低,对一些消毒剂的消毒效果有一定影响,应注意消毒剂在硬水地区使用的效果。
4、有机物影响:生活中常见的有机物存在形式有食物残渣、泥土、血液、脓液、痰液、粪便等。有机物可中和、消耗一部分消毒剂,导致对微生物的作用浓度降低。更重要的是,有机物能在微生物表面形成保护层,妨碍消毒剂的接触、延迟消毒剂的作用甚至增加微生物的适应性。
5、表面活性剂作用:阴离子表面活性剂通常会降低季铵盐类和洗必泰的消毒作用,所以应注意新洁尔灭等消毒剂不能与肥皂及阴离子洗涤剂合用。非离子表面活性剂或大分子聚合物会降低季铵盐类和对羟基甲酸脂类的消毒作用,所以有吐温存在的环境,需要增加消毒剂的浓度。
附4消毒剂安全使用注意事项
1、外用消毒剂,不得口服,置于儿童不易触及处。
2、避免与拮抗药物同用。
3、过敏者慎用。
4、避光、密封、防潮,置于阴凉、干燥处保存。
5、易燃者,远离火源。
6、开瓶用后应将盖拧紧,有效期内使用。

参考资料
《新型冠状病毒感染肺炎诊疗方案(试行第七版)》国卫办医函〔2020〕184号
《公共交通工具消毒操作技术指南》肺炎机制发〔2020〕13号
《消毒剂使用指南》国卫办监督函〔2020〕147号
《医疗机构消毒技术规范》WS/T367-2012
《乙醇消毒剂卫生标准》GB26373-2010
《含氯消毒剂卫生要求》GB/T36758-2018
《二氧化氯消毒剂卫生标准》GB26366-2010
《过氧化物类消毒剂卫生标准》GB26371-2010
《含溴消毒剂卫生标准》GB26370-2010
《酚类消毒剂卫生要求》GB27947-2011
《胍类消毒剂卫生标准》GB26367-2010
《含碘消毒剂卫生标准》GB26368-2010
《季铵盐类消毒剂卫生标准》GB26369-2010
《普通物体表面消毒剂的卫生要求》GB27952-2011
《空气消毒剂卫生要求》GB27948-2011
《手消毒剂卫生要求》GB27950-2011
《皮肤消毒剂卫生要求》GB27951-2011
《黏膜消毒剂通用要求》GB27954-2011
排版编辑:孙洪岩(绥化学院汉语言文学专业在读本科生)