RS485总线是一种使用平衡发送,差分接收实现通讯的通用串口通信总线,由于其具有抗共模干扰能力强、成本低、抗噪能力强、传输距离远、传输速率高、可连接多达256个收发器等优点,广泛应用于工业智能仪表,通讯设备等各个领域。
RS485电路可以分为非隔离型和隔离型。隔离型电路是在非隔离型电路的基础上增加隔离性能,使得电路具有更强的抗干扰性和系统稳定性。
为什么485电路需加隔离
- 当485通信接口外部节点连接高压时,极易损坏后端电路,甚至可能会在使用端产生触电;
- 当485通信节点距离太远时,每个节点的参考地都接本地的大地,当两端大地之间存在较大的压差时,地电势会以共模电压的方式叠加在信号线上,从而有可能超出端口可承受的共模电压范围,影响正常通信,甚至会损坏后端电路
- 当距离较远的485通信节点之间的地平面利用线缆进行连接时(如485屏蔽电缆),地线会和大地形成地环路,该环路会耦合外部共模噪声,并产生地环路电流,可能会导致整个电路系统失效。
实现485隔离四种方案
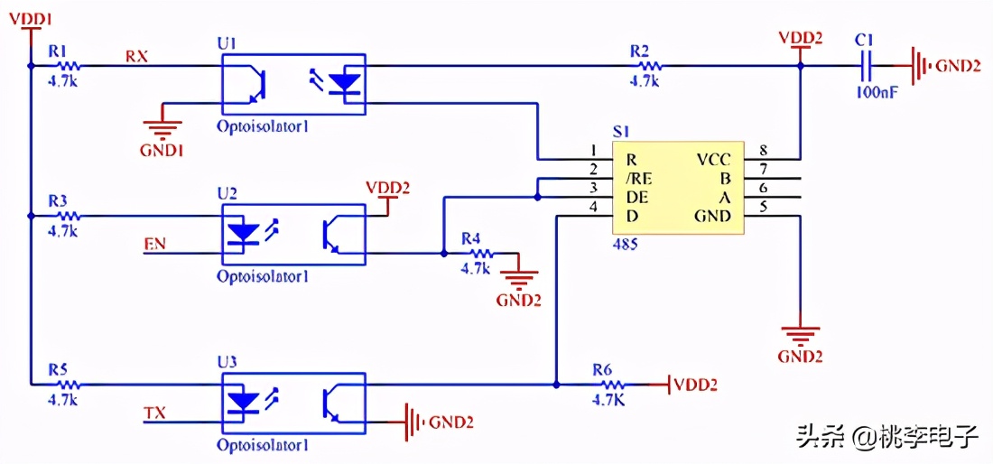
1. 利用光耦隔离实现485隔离
最早的隔离器件为光耦隔离器。在基于CMOS的数字隔离器出现以前,市面上所有的隔离器件均为光耦隔离器件。传统使用三个光耦实现485隔离电路

基于光耦隔离的485隔离电路
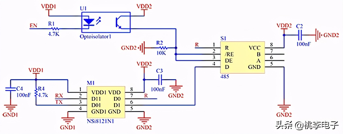
- 利用光耦+数字隔离实现485电路隔离
由于普通的光耦隔离芯片只能适用于通讯速率较低的情况,那么在高速信号传输电路中,485使能信号可继续使用光耦隔离器件对进行隔离,而数据信号通路则可使用高速数字隔离芯片实现。相较于传统光耦电路,系统传输速率提高,且降低了系统复杂度。下图为利用光耦隔离和数字隔离共同实现的485隔离电路

基于光耦隔离和数字隔离的485隔离电路
3.利用数字隔离器实现485电路隔离
只要有光耦隔离存在,就会有使用寿命短、抗共模能力弱、功耗高等缺点,仍极大的限制电路使用场景,而隔离电路全部使用数字隔离器能很好的避免这些问题。下面是使用全数字隔离芯片实现的485隔离电路。

基于数字隔离的485隔离电路
4. 集数字隔离器与485收发器于一体的芯片实现485电路隔离
相较于上述三种利用复杂外围电路实现485电路隔离的方案,使用NSi8308x系列和ISO3082等芯片仅需单颗芯片即可实现485隔离,并且提高了系统的可靠性,稳定性。

集成式485隔离电路
几种485隔离电路对比

主要指标对比

PCB面积对比