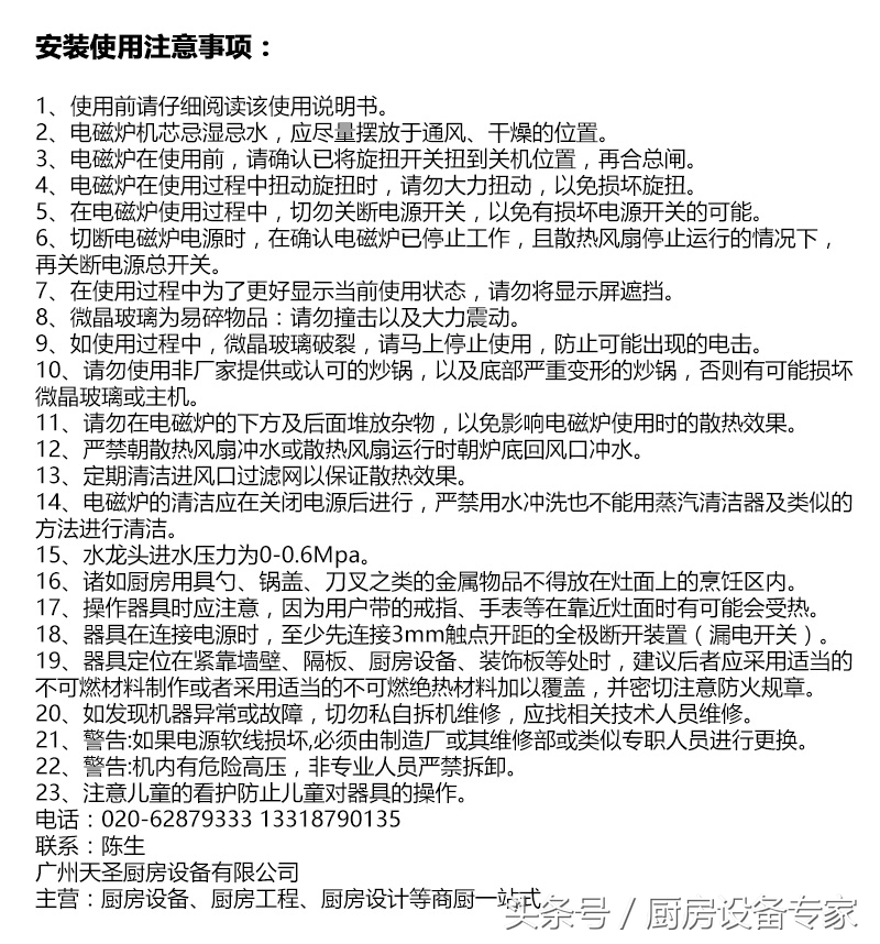
产品名称:电磁炒炉
产品简介:目前电磁小炒炉一般分为单头/双头(也有的叫单尾/双尾、单眼/双眼等),主要特点有:功能完善、绿色环保、操作简便、安全可靠、改善环境、减少配套、节省场地、精确温控
应用场景:适用于酒店、宾馆、餐厅、政府机关、学校、医院等
保修说明:因产品自身质量问题引起的设备故障将进行免费保修。

大功率商用电磁灶十重安全保护装置
(一)过流保护:当浪涌电流超过机芯额定电流时,商用电磁炉机芯自动减少电流或暂时停止加热,蜂鸣器响警报声。
(二)过压保护:当三相电源电压连续超过456Vac时(单相265Vac),电磁炉机芯不加热,LED电子高清显示屏显示相应故障代码,蜂鸣器响报警声。
(三)欠压保护:当三相电源电压连续低于304Vac时(单相165Vac),商用电磁炉机芯不加热,LED电子高清显示屏显示相应故障代码,蜂鸣器响报警声。
(四)线盘短路保护:当线盘短路或开路,电磁炉机芯不加热,蜂鸣器响报警
(五)IGBT模块保护:IGBT模块短路、开路、过温、过流、过压时,电磁炉机芯不加热,LED电子高清显示屏显示相应故障代码,蜂鸣器响报警声
(六)浪涌电压保护雷击保护:当电源出现浪涌电压时,电磁炉机芯立即停止加热,浪涌电压消失两秒后,自动恢复加热。
(七)干烧保护:当锅干烧达到干烧温度点时,商用电磁炉机芯不加热,数码管显示相应故障代码,蜂鸣器响报警声。
(八)缺相保护:当三相电源输入,任意缺少一相或两相时,电磁炉机芯停止加热。
(九)无锅保护:当锅具离开电磁炉后,自动停止加热,有效防止电磁辐射。
(十)不锈钢外壳加热保护:长时间工作商用电磁炉机身不会发烫。


