过零检测简介
过零检测电路在电子产品中是常见的电路,常用来测量关于 AC 电源零点、电源频率和相关相角等参数。主要应用于对 AC 电源类参数之测量和控制的产品中,其中典型应用有:电源开关时序控制 (比如马达控制、照明、加热器等控制)、电功率和功率因素调整、相线控制等产品,特别在家电领域得到更广泛地应用。过零检测的作用为,当电网电压经过正弦波的零点时,电路会产生一个脉冲信号给到单片机的中断口,然后单片机做相应的处理。

如上图,交流电每经过零点,过零检测电路都会产生一个脉冲。
应用场合:
1. 在一些需要给马达类器具调功调速的场合,单片机中断口通过检测过零信号,能识别到电网电压的过零点,通过调整可控硅导通角的大小,从而来调整马达的速度。现实中通过调整可控硅的导通角来调速的例子很多,常见的吊扇就是通过调整可控硅导通角来调速的。但吊扇一般使用的是阻容的方式来调整可控硅的导通角,而并不是使用过零信号。
2. 在某些使用可控硅做为负载控制开关的场合,需要控制可控硅在交流电的过零点开通,这样能防止可控硅开通时电流尖峰过大,这样对减少可控硅开通时的应力以及EMC都有好处。
3. 某些需要检测电网频率的场合,可以使用单片机的内振来计数单位时间内中断口检测到的过零信号数量来判断电网频率,因为50HZ和60HZ的电网,单位时间内AC电源过零点的数量是不同的。
4. 在某些需要精确计时的场合,利用过零信号不失为一个好方法,前提是硬件和软件的滤波要处理好,如果处理的好,计时的精度会比单片机内振的精度要高,在一些对成本要求高的场合,避免了使用外部晶振,减少成本。当然前提是电路中本来已有过零检测电路。接着来说怎么实现通过过零信号计时的,例如按上面第3点描述的,在判断了电网频率后,可使用过零信号计数的方式来计时,假设当前电网频率为50HZ,每当中断口检测计数到50个下降沿的过零信号,即为1秒,如此计数,用来计时。
5. 可通过过零信号检测来实现系统掉电保护,如中断口在规定的时间内未检测到过零信号,单片机即判定为设备掉电,单片机立即将需要保存的重要数据存入存储器中,这要求单片机的Vcc供电电容要足够大,以给单片机足够的时间往存储器中写入保存数据。当然系统掉电保护有很多种方案,这只是其中一种,现在很多单片机都支持低电压检测LVD功能,如下图:


具体过零检测电路方案:
常见方案有隔离和非隔离两种,先讲非隔离。

R8为限流电阻,D3的作用是交流电负半周时,防止Q1的发射结反向击穿,D3将发射结反向电压钳位为0.7V

R2和R7为限流电阻,R12的作用为分压电阻,交流电负半周时,将Q3发射结反向电压限制在安全值以下,保护Q3

通过钳位二极管产生过零脉冲信号

方案3 过零信号波形
过零信号被钳位为最高峰值为5.6V,最低峰值为-0.6V的方波。
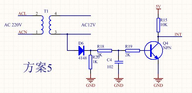
以下是隔离方案

光耦隔离方案,D7作用为保护光耦,防止光耦内部发光管反向击穿,R17和C3组成滤波电路,使过零信号更干净

变压器隔离方案
以上是我总结的部分常用过零检测电路方案,朋友们如果有其它好的方案也请分享下,欢迎大家积极评论交流!