小学数学学习阶段非常重要,因为这是一个养成良好思维的关键时期。学生必须理解和掌握数学公式定理中的许多难点。否则,基础不扎实,考试肯定考不好。因此,家长也应注意。孩子最好在完成作业的基础上多做一些适应性练习,这对孩子数学思维的培养有很大帮助。
这段时间,很多六年级的家长向我抱怨期末考试快到了,但是这段时间孩子的学习状态很差,不知道如何复习,所以很苦恼。其实对于小学高年级的孩子来说,知识点肯定是一样的。现在最重要的是把知识点连接起来,因为期末考试是本学期的总结。如果是部分内容没有掌握,那么肯定会影响整体数学成绩。
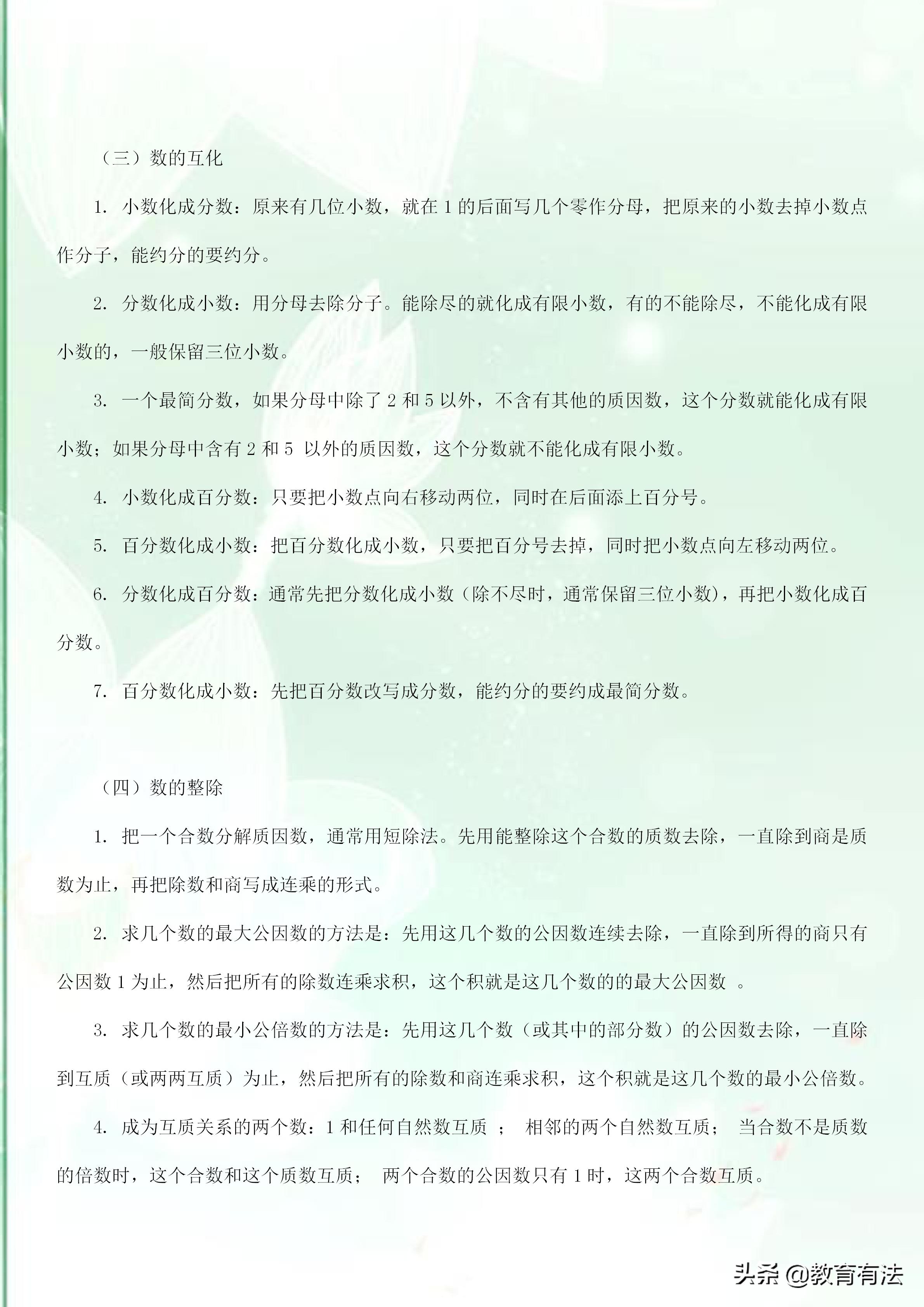
六年级代表小学阶段的结束,也意味着中学阶段的开始。为此,为了帮助大家,下面老师整理了一份小升初数学复习必考知识点总结!复习备考要用,家长要给孩子收藏,因为这对数学提高很有帮助。
老师也为大家准备了word版资料,领取方式在文末!









老师坚持每天整理各科学习资料,喜欢就多多点赞关注吧!私信回复关键词“资料”
(此处已添加小程序,请到*今条头日**客户端查看)