
苏州科技城医院呼吸科由呼吸危重症(RICU)病房、睡眠诊疗中心、过敏性疾病(MDT)诊疗室、大肺功能室、电子气管镜室、胸腔镜室等组成。RISU病房应用无创/有创通气、无创/有创血流动力学监测、床边血液净化治疗、床边超声,救治重症肺炎、重症哮喘、慢性阻塞性肺疾病急性加重等疾病。

睡眠诊疗中心设备精良,引进4台康迪公司Grael-多导睡眠/脑电监测系统。过敏性疾病(MDT)诊疗室综合多学科专家,针对过敏性鼻炎、重症哮喘、难治性哮喘等过敏性疾病的诊治。

门诊开设戒烟门诊、哮喘门诊、专家门诊,拥有综合诊疗室,方便支气管哮喘、慢性咳嗽、慢性阻塞性肺病(COPD)等患者的门诊治疗。有知名南京医科大耳鼻喉、变态反应专家程雷;上海华山医院肿瘤、纤支镜专家龙丰长期坐诊。
科室为国家呼吸临床研究中心·中日医院呼吸专科医联体呼吸协作组成员。慢性阻塞性肺疾病区域防治指导中心。目前承担国家级、省部级科研课题共13项,发表核心论文50余篇(其中SCI 8篇),并获得省级科技进步奖2项。

科室致力于:1.肺炎等感染性疾病;2.COPD、肺心病、支气管哮喘等慢性病;3.睡眠相关疾病:睡眠呼吸暂停综合征、鼾症、不宁腿综合征、发作性睡病、异态睡眠、失眠等;4.过敏性疾病、过敏性哮喘或咳嗽、过敏性鼻炎、重症哮喘、难治性哮喘;5.间质性肺病、肺血管性疾病及肺血栓栓塞症;5.肿瘤性疾病;6.胸膜疾病;7.机械通气治疗;8.气管镜检查及镜下治疗;9.B超/CT引导下肺穿刺活检术;10.慢性肺病康复治疗。

呼吸内科目前有39张床位
其中呼吸重症监护室(RICU)床位9张
呼吸睡眠监测床位6张
现有医师共13人
主任医师2人、副主任医师2人
其中副教授1人、博士学位1人、
硕士学位10人、硕导1人
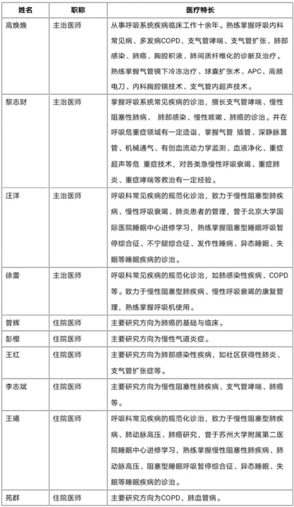
专家介绍

钮金英
副院长、主任医师
医疗特长:从事呼吸与危重症的的诊治三十年。苏州医学院毕业,长期就职于苏州市立医院。熟练掌握慢性阻塞性肺病,支气管哮喘,呼吸衰竭,肺部感染性疾病的诊治。尤其擅长对心肺脑复苏、肺栓塞、重症肺炎、ARDS、重症胰腺炎、产科危重症、脓毒症休克等疑难危重症的抢救治疗。对ICU专科技术如呼吸机的管理和使用、床旁纤维支气管镜的诊治、俯卧位通气、肺保护通气策略、液体复苏、血液滤过(CRRT)、血浆置换以及危重症患者的营养等具有丰富的临床经验。
学术兼职:苏州医学会呼吸内科学第三届专业委员会委员;苏州市中西医结合学会呼吸系统专业委员会常务委员;苏州市医学会急诊医学第六届专业委员会常委;苏州市中西医结合急诊医学专业委员会委员;苏州市医学会第一届健康管理学专业委员会委员;苏州市健康管理学会第二届副会长;苏州市H7N9救治专家组成员;江苏省医学会呼吸病学分会第八届呼衰、重症监护学组成员;江苏省卫健委/司法厅医疗人身损害鉴定专家成员;江苏省康复医学会第一届重症康复专业委员会委员;中国医院协会三级医院评审内审员;苏州市等级医院评审组专家等。
专家门诊时间:周三全天

杨朝
科主任、主任医师、教授、硕导
医学博士、国务院特殊津贴专家
医疗特长:从事呼吸科临床、教学及科研工作30余年。擅长呼吸危重病抢救,对慢性阻塞性肺病、肺动脉高压、间质性肺疾病等有较深的造诣。掌握阻塞型睡眠呼吸暂停综合征等睡眠疾病的诊治。熟练掌握呼吸机的使用、支气管镜诊断及治疗技术。
学术兼职:中国医师协会整合医学呼吸专业委员会第一届委员,中华医学会变态反应学会全国委员、中国医师协会呼吸分会全国委员、中国医药教育协会呼吸专业委员成员、中国老年医学会呼吸分会间质病学组全国委员、中国医学装备协会呼吸病学装备技术专业委员会肺功能装备学组组员,中国医药教育协会呼吸病康复专业委员会慢阻肺康复分会会员等学术团体成员,中华医学会临床流行病学和循证医学分会第七届委员会委员。
专家门诊时间:周一全天

王海霞
副主任医师
医疗特长:长期从事医疗工作,理论基础扎实,临床经验丰富,作风严谨,熟练掌握呼吸疾病及内科常见疾病的诊治,擅长哮喘、慢性阻塞性肺病、肺部感染、胸膜疾病的诊治。
学术兼职:中国医药教育协会呼吸病学康复专业委员会委员。
专家门诊时间:周四全天

白秀华
副主任医师
医疗特长:擅长感染性肺疾病、COPD、哮喘、肺癌、肺间质病变、肺栓塞的诊治。尤其对呼吸衰竭患者的机械通气治疗有着丰富的临床经验。
专家门诊时间:周二全天
医师介绍

外聘专家介绍

复旦大学附属华山医院
龙丰
副主任医师、副教授
医疗特长:肺癌、肺部阴影、肺小结节和毛玻璃影、肺炎、肺疑难感染、慢性咳嗽、哮喘、弥漫性肺部病变诊治。支气管镜检查、超声气管镜针吸活检,肺穿刺,支气管镜介入治疗,肺泡灌洗。
“苏州科技城医院”入驻以下媒体平台
在这里,读懂健康
▼
