
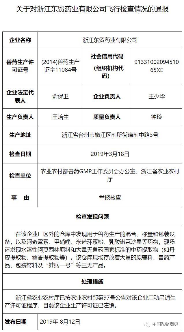
浙江省农业农村厅已按农业农村部第97号公告对浙江东贸药业有限公司启动吊销生产许可证程序;目前该企业生产许可证已注销。
广西壮族自治区农业农村厅已按规定加强对广西丽原生物股份有限公司的监督管理,督促企业针对此次飞行检查发现的缺陷项目完成限期整改。
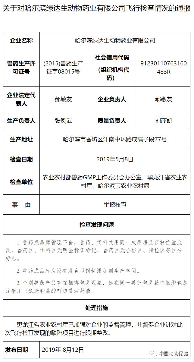
黑龙江省农业农村厅已加强对哈尔滨银山科技畜牧有限责任公司、 哈尔滨绿达生动物药业有限公司的监督管理,并督促企业针对此次飞行检查发现的缺陷项目进行限期整改。
关于对浙江东贸药业有限公司飞行检查情况的通报
检查发现问题:
在该企业厂区外的仓库中发现用于兽药生产的混合、称量和包装设备,以及阿奇霉素、甲硝唑、米诺环素粉、乳酸诺氟沙星等药物,现场还发现水溶性阿莫西林原料和大量无兽药国家标准的中药提取物(如丹皮提取物、藿香提取物等)。该仓库现场存放着大量的原辅料、兽药产品、包装材料及“蛙病一号”等三无产品。

关于对广西丽原生物股份有限公司飞行检查情况的通报
检查发现问题:
1.细胞毒活疫苗生产线抗原冷库没有照明设施。
2.细胞毒活疫苗生产线三更缓冲间及灭菌间压差不符合规定。
3.动物房污水处理罐取样口暴露在外。
4.2018年11月29日生产的鸡新城疫、传染性支气管炎二联活疫苗( Lasota 株+H120株)(生产批号:19013101),标签及入库单上均标注生产日期为2019年1月31日,有效期至2020年7月31日,与批生产记录记录的实际生产日期不符,质量管理部门未能全面履行质量管理及审核职责。
5.质量管理部门未履行制订胰蛋白酶内控标准和检验操作规程的职责。
6.细胞毒活疫苗生产线生化培养箱族没有使用记录。

关于对哈尔滨银山科技畜牧有限责任公司飞行检查情况的通报
检查发现问题:
1.中药提取车间现场未见清场合格证(副本)。
2.兽药成品库房内有安痛定(10ml,17件2040盒)、氟苯尼考注射液(13件520盒)、苯甲酸雌二醇(16件960盒)3个品种的兽药产品使用临时标签。
3.兽药成品库房存有苯甲醇类液体原料。

关于对哈尔滨绿达生动物药业有限公司飞行检查情况的通报
检查发现问题:
1.兽药成品库管理不当,兽药、饲料共用同一成品房且存放位置混乱,兽药区、饲料区无明显标识标记,兽药区无合格区、待检区等区分标志。
2.兽药成品库房设有混合型饲料添加剂生产车间。
3.个别兽药产品存在*绑捆**包装现象,如在同一兽药包装箱中*绑捆**包装注射用三氮脒和盐酸吖啶黄注射液。

来源:农业农村部
