
CFIC导读:
21日晚间,一份中国证券业协会的《关于就资本市场减税降费措施征集意见的通知》引起热议。因未明确减什么税,降哪些费,各类观点频出,有的认为是要降低券商经营成本,有的则认为是要减少企业费用;有声音认为这是A股市场减税降费的前奏;更有甚者想到了印花税......
21日晚间,一份中国证券业协会的《关于就资本市场减税降费措施征集意见的通知》(下称“通知”)在微博、朋友圈疯传。

通知中称,为贯彻落实*党**中央、国务院关于减税降费的工作部署,减轻企业负担,增强市场主体活力,持续引导行业服务经济社会大局,现就资本市场减税降费措施向各证券公司征集意见。
通知要求证券公司结合实际提出意见,并于2月27日17时前向协会反馈。
据第一财经报道,该文件属实,确系中证协下发。不过对于减哪些税降哪些费,目前尚不明确。
据上海证券报报道,多家证券公司向上海证券报证实已收到该通知。有券商表示,收到该通知后已转财务部门酝酿提出意见。
该通知引发市场高度关注。市场围绕减谁的税、减哪些税,降谁的费、降哪些费,存在较大争议。换言之,监管层到底是意在降低券商的负担,还是降低交易成本,提高市场交易,还需要进一步明确。

看完这则通知,网友们首先联想到印花税

“印花税”也罕见地出现在了微博热搜上
解读:仅为减轻证券公司的经营成本?
据券商中国报道,中国证券业协会近日向证券公司发出的《关于就资本市场减税降费措施征集意见的通知》,是从服务会员出发,旨在落实*党**中央、国务院关于企业减税降费的相关要求,征*会集**员在经营活动中减税降费意见和建议,不涉及其它方面。
而据第一财经报道,一位机构人士就认为,“通知”应该主要是针对券商的业务减负。因为从通知内容看,是要贯彻国务院关于减税降费的部署,而且明确表示要减轻企业负担,以及引导行业服务经济社会大局。在其看来,这个行业就是指证券行业。
由此可见,“通知”的主要目的或许是要减轻证券公司的经营活动成本。

图/图虫
回顾:资本市场减税降费行动中
事实上,近年来以中基协为代表的行业协会已经开始实施减免会费。
2016年12月,中基协发布《会费收缴办法》,就根据行业发展情况、协会履职需要及会员数量和结构的变化,对会费收缴标准进行了调整。
具体要求如下:
一是降低行业负担,部分会费标准有所下调。普通会员的入会费由10万元降低为2万元,观察会员的入会费由2万元降低为1万元。联席会员的会费下限由10万元下调至2万元。同时考虑到基金销售机构在基金行业的重要性日渐提升,基金销售机构的会费标准上限由10万元调整为20万元。
二是结合会员类型,具体细化了会费计算办法。对于普通会员,一般按营业收入的2‰缴纳。对于证券公司、基金托管银行兼营其它业务的普通会员,按基金业务收入2‰缴纳。对于从事股票、债券投资的私募基金管理人,考虑到其营业收入往往包括自营投资,因此按基金管理业务收入的2‰缴纳,自营投资不纳入缴纳基数。对于从事股权投资的私募基金管理人,考虑到其基金管理业务收入跨年度波动性较大,不易计算,根据行业意见按照实缴规模分区间计算。
三是对个别会员会费的减免作出规定。对作出突出贡献、符合国家扶贫政策规定、遭遇自然灾害和社会异常事件等不可抗力导致缴费困难等情形的会员,中基协可以对其缴纳会费进行减免。
今年1月,中基协公布的数据显示,自2017年开始实施减免会费以来,中基协在此后两年累计减免会费高达8000万元,其中2017年减免会费5000万元,2018年在调整收费结构基础上,永久性减免会费3000万元。
而在中国基金业协会第二届理事会第六次会议暨第二届监事会第六次会议上,会议决定,将减免私募创投机构、期货公司及其子公司和地方协会,以及公募基金管理公司子公司、证券公司私募基金子公司等会员2019年年会费3000万元,这样三年累计减免会费将高达1.1个亿。
据每日经济新闻报道,事实上本次中证协公布的征求意见稿与此类似,主要也是从服务会员券商出发,不涉其他。
科普:A股的那些税
我国股市的税收主要分这样三部分:
一是交易过程中征收的印花税,目前是对卖出方按交易额的0.1%征收;
证券交易印花税自1990年首先在深圳开征,当时主要是为了稳定初创的股市及适度调节炒股收益,由卖出股票者按成交金额的6‰交纳。同年11月份,深圳市对股票买方也开征6‰的印花税,内地双边征收印花税的历史开始。
经国务院批准,财政部、国家税务总局决定从2008年9月19日起,调整证券(股票)交易印花税征收方式,将现行的对买卖、继承、赠与所书立的A股、B股股权转让书据按1‰的税率对双方当事人征收证券(股票)交易印花税,调整为单边征税,即对买卖、继承、赠与所书立的A股、B股股权转让书据的出让按1‰的税率征收证券(股票)交易印花税,对受让方不再征税。
这是继2008年4月24日下调证券交易印花税税率后,中国又一次对该税率进行大的调整。这也是自1991年以来中国股市首次单边征收证券交易印花税。
证券交易印花税是从普通印花税发展而来的,专门针对股票交易发生额征收的一种税。证券交易印花税是政府调控股市的重要工具之一。
过去18年来,中国股市印花税税率曾经有过数次调整:

二是股票红利税,2012年,经国务院批准,对个人从公开发行和转让市场取得的上市公司股票,股息红利所得按持股时间长短实行差别化个人所得税政策。持股超过1年的,税负为5%;持股1个月至1年的,税负为10%;持股1个月以内的,税负为20%。
三是资本利得税,目前只对通过非二级市场渠道买入的股票按实际盈利的20%征收,二级市场交易的盈利部分暂不征收。
延伸:还有这些费用你不一定知道
股票买卖的手续费分为4个部分:印花税、佣金、过户费以及交易所规费。
交易所规费为证券公司代收的费用,最终上交交易所或者证监会。很多券商是将规费包含在佣金里,也就是所谓的实收佣金;另外也有净收佣金,指的是不包括交易所规费,券商实际得到的佣金。投资者在与券商签约开户时务必区分清楚。
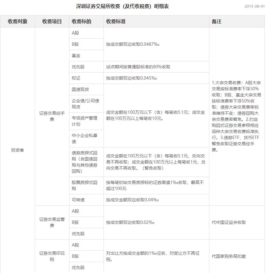
以下是沪深交易所官网有收费的明细:

本文来源:21世纪经济报道综合自第一财经、券商中国、上海证券报、每日经济新闻、中国基金报
延伸
阅读
中证协向券商征求”减税降费"意见,一时间误读纷纷,请看官方解读

从昨日晚间到今日凌晨,一份190字的通知刷屏朋友圈。
这份发往各证券公司的《关于就资本市场减税降费措施征集意见的通知》(简称《通知》),落款为中国证券业协会,目的是就资本市场减税降费措施征求行业意见,虽字数寥寥,却引发了市场一片猜测。

券商中国从中国证券业协会独家获悉,这份通知确实为中国证券业协会下发,该《通知》,是从服务会员出发,旨在落实*党**中央、国务院关于企业减税降费的相关要求,征集证券公司在经营活动中减税降费意见和建议,不涉及其它方面。
一份有关资本市场减费降税的通知
这份《通知》原文如下:为贯彻落实*党**中央、国务院关于减税降费的工作部署,减轻企业负担,增强市场主体活力,持续引导行业服务经济社会大局,现就资本市场减税降费措施向公司征集意见。请各公司结合实际研提意见,并于2019年2月27日17:00前,将意见和建议反馈至协会联系人邮箱。
《通知》一出,市场讨论声不断,因未明确减什么税,降哪些费,各类观点频出,有的认为是要降低券商经营成本,有的则认为是要减少企业费用;有声音认为这是A股市场减税降费的前奏,也有声音提到这和中介费用相关,更有甚者想到了印花税。
实际上,此次《通知》下发只是征集证券公司在经营活动中减税降费的意见和建议,无关其他。
券商中国从中国证券业协会独家获悉,中国证券业协会近日向证券公司发出的《关于就资本市场减税降费措施征集意见的通知》,是从服务会员出发,旨在落实*党**中央、国务院关于企业减税降费的相关要求,征*会集**员在经营活动中减税降费意见和建议,不涉及其它方面。
由此可见,这是要减轻证券公司的经营活动成本。
资本市场减税降费行动中
减税降费是深化供给侧结构性改革的重要举措,对减轻企业负担、激发微观主体活力、促进经济增长具有重要作用,去年以来,*党**中央、国务院部署实施了一系列力度大、内容实、范围广的减税降费政策措施,有力促进了创业创新,有效推动了经济社会发展。
目前资本市场已落地多项减费降税举措,所以,中国证券业协会的《通知》并不是首次在减少市场参与主体费用上有所行动。
2018年12月12日,国务院总理李克强主持召开国务院常务会议,决定实施所得税优惠促进创业投资发展,加大对创业创新支持力度。在已对创投企业投向种子期、初创期科技型企业实行按投资额70%抵扣应纳所得税额的优惠政策基础上,从2019年1月1日起,对依法备案的创投企业,可选择按单一投资基金核算,其个人合伙人从该基金取得的股权转让和股息红利所得,按20%税率缴纳个人所得税;或选择按创投企业年度所得整体核算,其个人合伙人从企业所得,按5%-35%超额累进税率计算个人所得。
2019年1月10日,中国证券投资基金业协会调整降低会费和培训费用,切实减轻行业负担。
一是积极贯彻落实国家发展改革委、民政部、财政部、国资委四部委联合印发的《关于进一步规范行业协会商会收费管理的意见》精神,修订《会费收缴管理办法》,会费收缴按四级档次严格执行,保证所有会员会费均不增加、大部分降低、少部分持平,切实减轻会员机构会费负担。以协会2017年会费收入为样本测算,修订后的《会费收缴办法》减轻会员会费负担超过3000万元。
二是将远程培训付费课程收费标准由20元/学时下调为15元/学时,团购12元/学时,有效减轻行业机构和学员负担。截至目前,远程培训系统上线课程105门184学时,包括免费课程6门9学时,2018年上线新课程25门66学时。累计注册学员18.1万人,注册机构1.7万家,2018年新增注册机构4002家,新增注册学员5.9万人。
2019年1月23日,中国证券投资基金业协会召开第二届理事会第六次会议暨第二届监事会第六次会议,减免私募创投机构、期货公司及其子公司和地方协会,以及公募基金管理公司子公司、证券公司私募基金子公司等会员2019年年会费3000万元。
本文来源:券商中国
作者:程丹