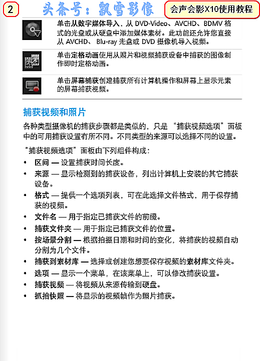
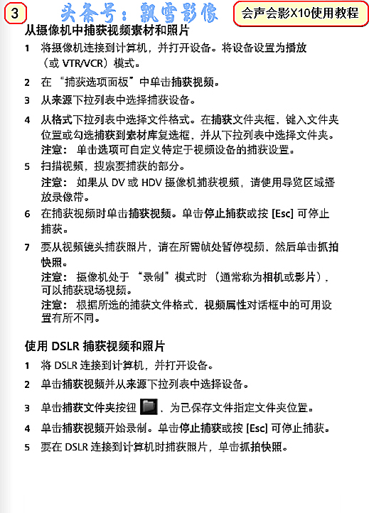
会声会影X10系列教程之:《捕获和导入》,图文教程便于学习。更多教程请搜索头条号:“飘雪影像”的文章。
有要会声会影X10软件的朋友,请关注我,给我发私信,打上:会声会影X10软件。我给你们发。








喜欢飘雪影像教程的朋友,请关注并评论、您的支持就是我的动力。
我会定期更新photoshop教程、 Premiere教程、Lightroom教程、会声会影教程等摄影照片和视频的编辑教程。
会声会影X10系列教程之:《捕获和导入》,图文教程便于学习。更多教程请搜索头条号:“飘雪影像”的文章。
有要会声会影X10软件的朋友,请关注我,给我发私信,打上:会声会影X10软件。我给你们发。








喜欢飘雪影像教程的朋友,请关注并评论、您的支持就是我的动力。
我会定期更新photoshop教程、 Premiere教程、Lightroom教程、会声会影教程等摄影照片和视频的编辑教程。