刘云鹏妇科常用验方集 (妇科验方大全)

妇科验方大全,不错

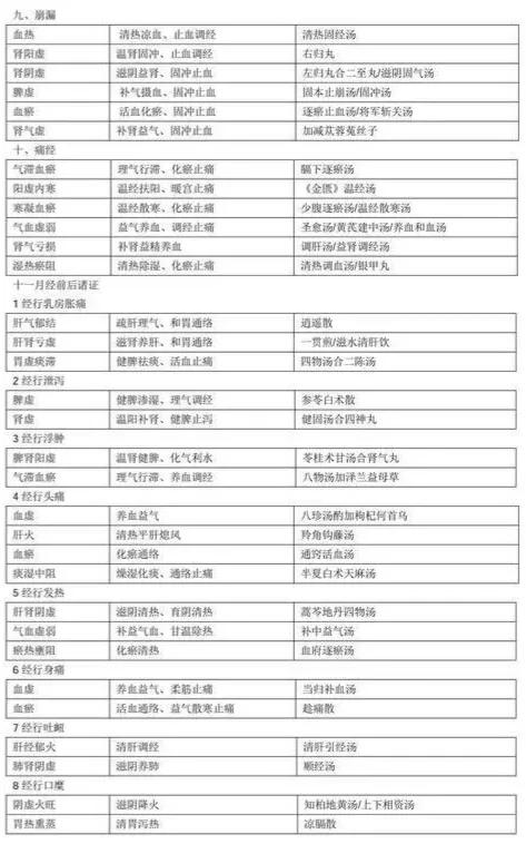
妇科偏方草药,老中医最全妇科杂病验方

妇科偏方草药,老中医最全妇科杂病验方

妇科偏方草药,老中医最全妇科杂病验方

妇科偏方草药,老中医最全妇科杂病验方

妇科偏方草药,老中医最全妇科杂病验方

妇科偏方草药,老中医最全妇科杂病验方

妇科偏方草药,老中医最全妇科杂病验方

妇科偏方草药,老中医最全妇科杂病验方

妇科偏方草药,老中医最全妇科杂病验方

妇科偏方草药,老中医最全妇科杂病验方

妇科偏方草药,老中医最全妇科杂病验方

妇科偏方草药,老中医最全妇科杂病验方