监管政策方面,在当前的“偿二代”监管体系下,保险公司的偿付能力监管较为细化,主要的定量监管指标包括核心偿付能力充足率、综合偿付能力充足率等,对保险公司的资本充足情况提出了较高的要求。保险公司对于资本的补充需求、尤其是核心资本的补充需求较大。 保险次级债品种间对比,保险公司永续债较资本补充债的次级性更强。保险公司永续债的清偿顺序更靠前,包含减记/转股条款,不得设置利率跳升机制,利息在偿付能力充足率不达标时可取消支付(资本补充债仅可递延支付)。 保险公司资本补充债与银行二级资本债相比,保险公司资本补充债无转股/减记条款;因存在利率跳升机制的赎回激励,赎回期赎回的预期一定程度上或强于银行二级资本债。 保险公司永续债与银行永续债的相似之处较多,条款差异主要在于利息支付方面,保险公司永续债可取消付息,但前提是支付利息后偿付能力充足率不达标,而银行永续债任何条件下均可取消付息。 保险次级债市场方面,截至 2023 年 2 月末,保险公司资本补充债市场规模为 2788 亿,每年发行的规模在 500 亿上下。二级市场成交活跃度方面,2023 年的月度换手率约为 6.31%,远低于银行二级资本债的换手率。 投资策略方面,高等级保险资本补充债较同等级银行二级资本债存在小幅的溢价,不过流动性远低于二级资本债;低等级保险资本补充债收益率较同等级银行二级资本债更低,但赎回期赎回的预期更高,且有不赎回的利率跳升补偿,可适度参与。而从资本占用的实际角度出发,银行投资二级资本债存在规模限制,具体为“商业银行对未并表金融机构的小额资本投资,合计超出本银行核心一级资本净额 10%的部分,应从各级监管资本中对应扣除。”(商业银行资本管理办法(征求意见稿)第 38 条)。考虑到二级资本债的体量较之保险次级债更大,银行表内配置保险次级债的弹性空间更大。
保险次级债主要包括保险公司资本补充债和保险公司永续债。截至 2023 年 2 月末,存续的保险次级债包括资本补充债和保险公司次级定期债务
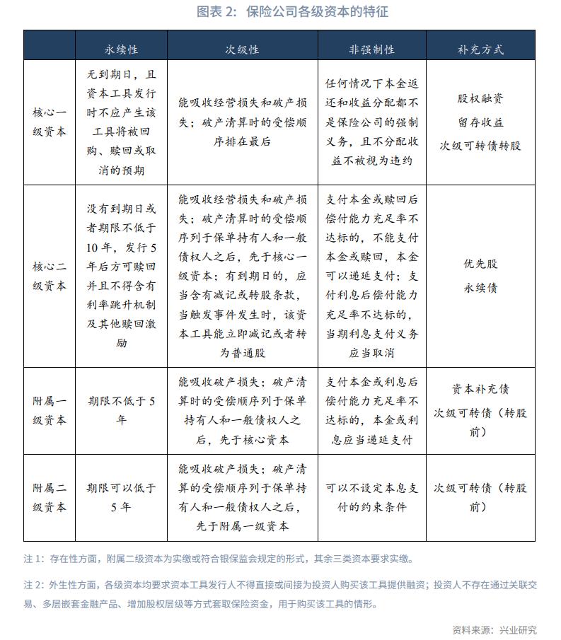
在当前的“偿二代”监管体系下,保险公司的偿付能力监管较为细化,保险公司的资本需符合存在性、永续性、次级性、非强制性、外生性五大特性。具体而言,资本可分为核心资本和附属资本,又可进一步细分为核心一级资本、核心二级资本、附属一级资本、附属二级资本。主要的定量监管指标包括核心偿付能力充足率、综合偿付能力充足率等,对保险公司的资本充足情况提出了较高的要求,如下表所示。

2021 年末的《保险公司偿付能力监管规则(Ⅱ)》,较原先的监管文件而言,新规对保险公司的实际资本、最低资本等的计量方式发生了很大的变化,进而影响到保险公司的偿付能力充足率。
例如,前期的监管文件统一将寿险保单的未来盈余划为核心一级资本,而新的监管体系下,寿险保单未来盈余需按剩余期限的不同而划入不同层级的资本:保单剩余期限 ≥30 年的,保单未来盈余的现值可计入核心一级资本;10 年(含)-30 年(不含)的,可计入核心二级资本;5 年(含)-10 年(不含)的,可计入附属一级资本;低于 5 年的,全部作为附属二级资本;此外,计入核心资本的保单未来盈余不得超过核心资本的 35%,其余计入附属资本。在该项监管调整下,较多寿险企业的核心资本降幅较大,尤其是长期业务占比较高的大型保险公司。
因此,保险公司对于资本的补充需求、尤其是核心资本的补充需求较大。
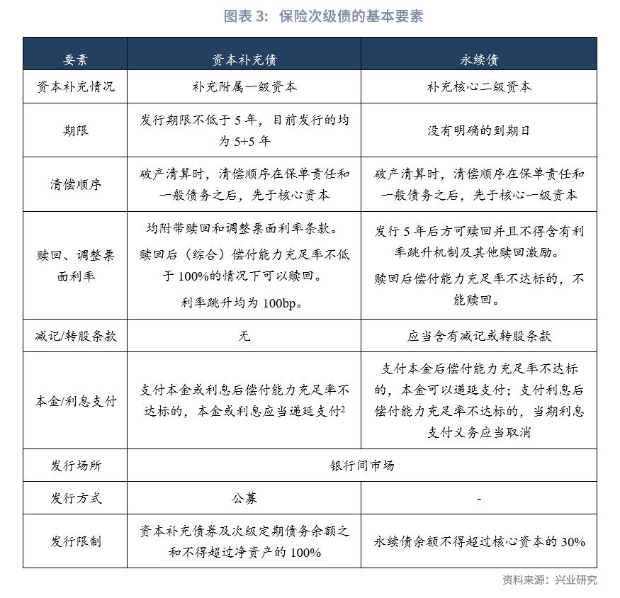
保险公司资本补充债与保险公司永续债均可用于补充保险公司的资本,但两者也存在显著的差异,体现在补充的资本层级和清偿顺序、赎回/调整票面利率条款的设置、损失吸收条款的设置等方面,如下表所示。

赎回、调整票面利率:对于保险资本补充债而言,赎回日之前和赎回日之后的票面利率差额超过 100 个基点,或者有证据表明保险公司会提前赎回的,剩余期限按赎回日计算,否则按到期日计算。此外,附带赎回条款的资本补充债,剩余期限在 4 年以上(含)、3 年(含)至 4 年、2 年(含)至 3 年、1 年(含)至 2 年、1 年以内的,分别以账面价值的 0、20%、40%、60%、80%作为其认可价值(认可价值为 0 即可全额计入资本)。因此实际发行中利息跳升均为 100bp,剩余期限按到期日计算,故在赎回日前可全额计入资本。
减记/转股条款:减记和转股的触发事件包括持续经营触发事件和无法生存触发事件。持续经营触发事件是指保险公司的核心偿付能力充足率低于 30%。无法生存触发事件是指发生以下情形之一:一是中国银行保险监督管理委员会认为若不进行减记或转股,保险公司将无法生存;二是相关部门认定若不进行公共部门注资或提供同等效力的支持,保险公司将无法生存。会计分类为权益工具的无固定期限资本债券,应当设定无法生存触发事件;会计分类为金融负债的无固定期限资本债券,应当同时设定持续经营触发事件和无法生存触发事件。
整体来看,保险公司永续债较资本补充债的次级性更强。保险公司永续债的清偿顺序更靠前,包含减记/转股条款,不得设置利率跳升机制,利息在偿付能力充足率不达标时可取消支付(资本补充债仅可递延支付)。
保险公司资本补充债与银行二级资本债的相似之处,包括清偿顺序上均劣后于普通债务而优先于永续债,可用于补充资本,发行期限以 5+5 为主,赎回需满足特定条件等。但两者亦存在差异:
(1)保险公司资本补充债用于补充保险公司的附属一级资本,而银行二级资本债用于补充银行的二级资本;
(2)保险公司资本补充债均附带了调整票面利率条款,而银行二级资本债则不得含有利率跳升机制;
(3)保险公司资本补充债无转股/减记条款,银行二级资本债必须含有损失吸收条款;
(4)保险公司资本补充债在特定情形下可递延支付本金/利息且不构成违约,银行二级资本债无相关规定。
整体来看,保险公司资本补充债因存在利率跳升机制的赎回激励,赎回期赎回的预期一定程度上或强于银行二级资本债。截至 2023 年 2 月末,已进入赎回期的资本补充债合计 21 只,共 4 只未赎回,发行主体分别为天安财险、幸福人寿、天安人寿、长安保险,其中天安人寿及天安财险于 2020 年 7 月被银保监会接管
保险公司永续债与银行永续债的相似之处较多,包括清偿顺序上均劣后于普通债务和和其他资本补充工具,可用于补充资本,无明确到期日,赎回需满足特定条件,不得含有调整票面利率机制,需含有损失吸收条款等。
两者的差异不大,主要体现在补充的资本层级以及利息支付这两方面。
资本层级方面,保险公司永续债用于补充保险公司的核心二级资本而银行永续债用于补充商业银行的其他一级资本。
利息支付方面,保险公司永续债可取消付息,但前提是支付利息后偿付能力充足率不达标,而银行永续债任何条件下均可取消付息。
截至 2023 年 2 月末,存量保险次级债包括资本补充债和保险公司次级定期债务。次级定期债务仅余 7 只,系“偿一代”监管体系下的资本补充工具,且 2016 年起未再新发行,故本节剔除该 7 只次级定期债务,仅对资本补充债市场进行分析。
保险公司资本补充债的发行始于 2015 年,每年发行的规模在 500 亿上下,2022 年发行规模降至 225 亿,2022 年 10 月以来未有新发行。截至 2023 年 2 月末,保险公司资本补充债市场规模为 2788 亿。

个券隐含评级分布方面,AA+余额占比过半,其次为 AA;只数占比方面,AA+、AA 和 A 级的均超过了 20%。
二级市场成交活跃度方面,2023 年的月度换手率约为 6.31%,活跃度偏低,远低于银行二级资本债的换手率(2022 年月度换手率均值约 18%,2023 年前两个月回落至 15%附近)。

将保险资本补充债与银行二级资本债对比,其 2 月末时点的收益率如下图所示。

接下来,我们参考个券的隐含评级,进一步分析保险资本补充债的投资性价比。考虑到目前存续的保险资本补充债中,隐含评级为 AA+、AA 和 A 的个券规模占比较大,因此将该三档的保险资本补充债与银行二级资本债收益率进行对比。
隐含评级 AA+的银行二级资本债,发行主体主要为股份行和头部城农商行,而保险资本补充债的发行主体包括中国人保、中国人寿、平安人寿、太平人寿等,其收益率如下图所示。除了个别收益率偏离较大的个券外,隐含评级 AA+的保险资本补充债和银行二级资本债的收益率基本持平,部分保险资本补充债个券略有溢价。

隐含评级 AA 的银行二级资本债,发行主体主要为非头部的优质城农商行。在本级别内,银行二级资本债的收益率开始高于保险资本补充债,但差距不大,同等期限下,银行二级资本债的收益率较保险资本补充债高 10-30bp 左右。

隐含评级 A 的银行二级资本债,发行主体主要为弱资质城农商行。在本级别内,银行二级资本债的收益率显著高于保险资本补充债,同等期限下,银行二级资本债的收益率较保险资本补充债高 50-200bp 左右。结合我们前期对资本工具的跟踪,截至 2022 年末,二级资本债赎回期不赎回的规模已达 351 亿,合计 52 只,且集中于弱资质中小银行。一方面,目前银行二级资本债,尤其是弱资质中小银行的二级资本债收益率处于历史高位,对该等银行新发/续作带来了不小的压力,赎回期不赎回的情况可能增多;此外,与银行二级资本债不同,保险资本补充债均附带了调整票面利率条款,赎回期赎回的预期一定程度上强于银行二级资本债,且能够给到投资者一定程度的补偿。在这些因素的共同作用下,低等级保险资本补充债的收益率明显低于同等级的银行二级资本债。

而从资本占用的实际角度出发,银行投资二级资本债存在规模限制,具体为“商业银行对未并表金融机构的小额资本投资,合计超出本银行核心一级资本净额 10%的部分,应从各级监管资本中对应扣除。”(商业银行资本管理办法(征求意见稿)第 38 条)。考虑到二级资本债的体量较之保险次级债更大,银行表内配置保险次级债的弹性空间更大。
整体而言,高等级保险资本补充债较同等级银行二级资本债存在小幅的溢价,不过流动性远低于二级资本债;低等级保险资本补充债收益率较同等级银行二级资本债更低,但赎回期赎回的预期更高,且有不赎回的利率跳升补偿,可适度参与。
央行操作和流动性前瞻:本周逆回购到期 4630 亿元,NCD 到期 7,501.70 亿元。
本周债券发行计划:本周国债计划发行 4 只,发行额 2880 亿,净融资额 2380 亿,较上周上升 2462.2 亿;本周地方债计划发行 86 只,发行额 3186.9 亿,净融资额 2444.5 亿,较上周上升 2176.4 亿;本周政金债计划发行 5 只,发行额 346 亿,净融资额-1310.3 亿,较上周下降 2860.1。
本周关注事件:本周重点关注 3 月 LPR 报价情况。

上周央行公开市场共投放 9440 亿元,到期 2320 亿元,净回笼 7120 亿元。其中,逆回购投放 4630 亿元,到期 320 亿元。MLF 投放 4810 亿元,到期 2000 亿元。逆回购加权平均期限 7 天。截止上周末,共有 4630 亿逆回购未到期。
从利率水平来看,上周末 DR001 收于 2.25%,较前一周末上行 43.74bp;DR007 收于 2.11%,较前一周末上行 8.74bp,上周质押式回购成交规模合计 259863.19 亿,日均 51972.64 亿,其中,隔夜回购成交占比均值为 88%。同业存单方面,上周 3 个月股份制行 NCD 利率收于 2.47%,较前一周末下行 3.2bp;1 年期股份制行 NCD 利率收于 2.6%,较前一周末下行 16.4bp。利率互换方面 ,上周最活跃的两大品种:1Y FR007 收于 2.41%,较前一周末下行 0.63bp;1Y SHIBOR3M 收于 2.67%,较前一周末下行 2bp。
从货币市场利率曲线形态来看,短中长端利率全线上行,曲线形态较上周变化不大。
从流动性分层来看,隔夜品种流动性分层现象较上周有所加剧。上周 R001 与 DR001 利差平均为 11.32 bps,较前一周上升 1.5 bps;上周 R007 与 DR007 利差平均为 23.42 bps,较前一周上升 5.46bps。

上周债市整体呈震荡上涨态势。周一,今日债市情绪整体较弱,叠加股市跷跷板效应,全天收益率窄幅震荡,各期限品种纷纷收跌。周二,美国硅谷银行破产事件使得全球市场避险情绪升温,国内债市未受影响,债市全天收涨。周三,今日受货币中介报价无法显示,市场情绪较弱,经济数据公布后市场反应不大,债市全天窄幅震荡。周四,今日资金面继续维持紧张,债市整体走势向好,全天收涨。周五,今日货币经纪报价在多家数据平台恢复正常显示,利率债走势震荡,尾盘央行公布降准消息,利率迅速下行,但有很快拉升,全天收跌。
从利率水平来看,上周末 1 年期国债收于 2.25%,较前一周下降 1.4bps;3 年期国债收于 2.52%,较前一周下降 0.03bps;5 年期国债收于 2.69%,较前一周下降 0.9bps;10 年期国债收于 2.86%,较前一周下降 0.25bps。上周末 1 年期国开债收于 2.5%,较前一周下降 3.7bps;10 年期国开债收于 3.02%,较前一周下降 0.75bps。
从曲线形态和期限利差来看,上周末 10 年期国债与 1 年期国债利差为 61.12bps,较前一周走扩 1.15bps;上周末 10 年期国债与 5 年期国债利差为 17.37bps,较前一周走扩 0.65bps。
从隐含税率来看,上周 10 年期国开债隐含税率为 5.29%,较前一周下降 0.15 个百分点;5 年期国开债隐含税率为 5.76%,较前一周下降 0.14 个百分点。
从利率衍生品走势来看,1 年期 IRS-Repo 收于 2.4%,较上周变动-1bps,5 年期 IRS-Repo 收于 2.83%,较上周变动-4bps;T2309 收于 99.74,较上周变动 0.18 元;TF2309 收于 100.535,较上周变动 0.14 元。
从中美利差来看,上周 Shibor3M 与 Libor3M 利差为-240.71bps,较前一周上升 23.4bps;10 年期中国国债与 10 年期美国国债利差为-52.98bps,较前一周上升 30.75bps。
从债券发行来看,上周国债发行 2160 亿元,到期 2242.2 亿元,净融资 -82.1 亿元;地方债发行 1095.49 亿元,到期 827.41 亿元,净融资 268.07 亿元;政金债发行 1585.7 亿元,到期 35.9 亿元,净融资 1549.8 亿元;信用债发行 4023.33 亿元,到期 3353.3 亿元,净融资 669.9 亿元。
