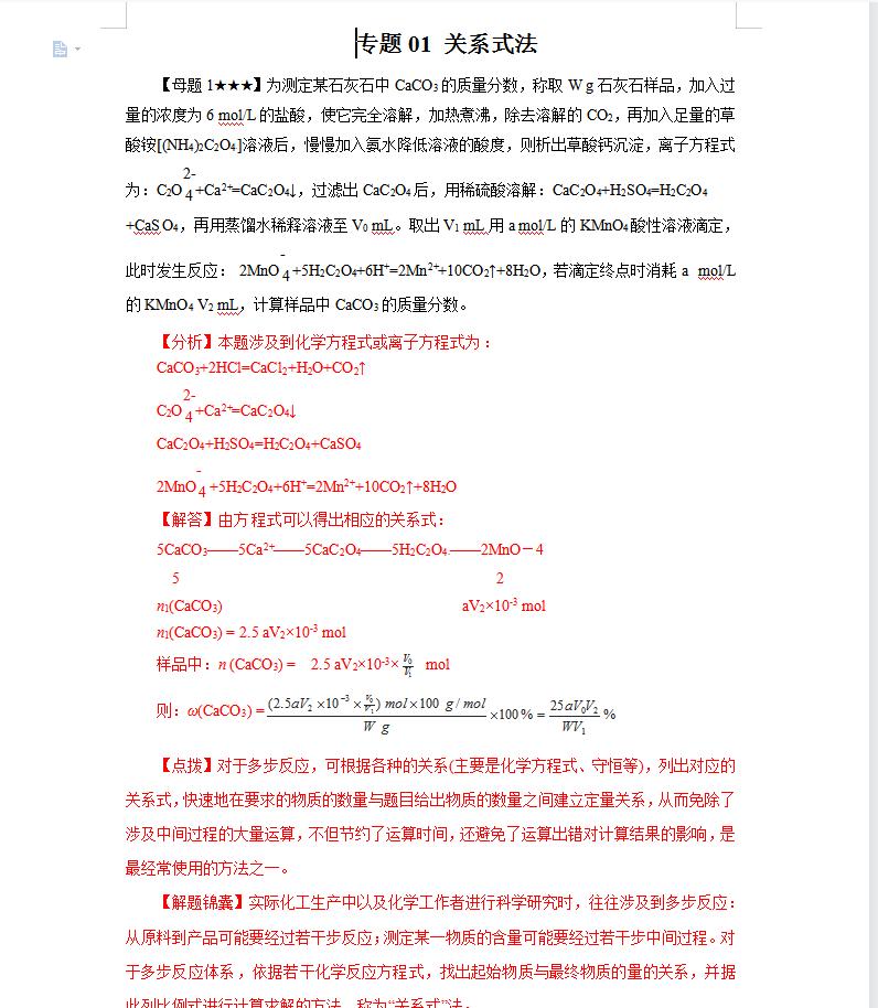
很多学生对化学的理解觉得化学难,尤其是对化学的各种知识进行识记更加的麻烦!但是高中化学其实基础性质点大部分都是从课本知识点进行的,能够基于课本进行知识点识记是基础中的基础!
另外,高中化学最难的题型当中,其实也有不少的化学解题方法可以汇总的,吃透好其中的解题要点,对于解题提升非常有帮助!
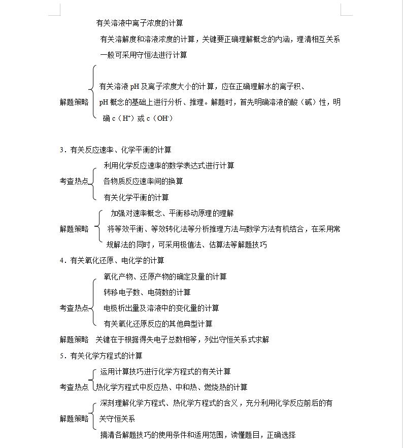
下面是洪老师高考必备资料库,高中化学最常见的万能解题方法也就这15种的汇总!
资料编号:042














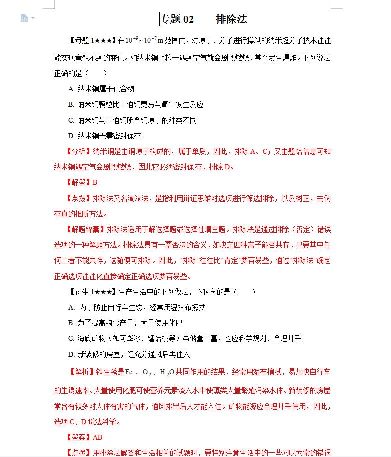
很多学生对化学的理解觉得化学难,尤其是对化学的各种知识进行识记更加的麻烦!但是高中化学其实基础性质点大部分都是从课本知识点进行的,能够基于课本进行知识点识记是基础中的基础!
另外,高中化学最难的题型当中,其实也有不少的化学解题方法可以汇总的,吃透好其中的解题要点,对于解题提升非常有帮助!
下面是洪老师高考必备资料库,高中化学最常见的万能解题方法也就这15种的汇总!
资料编号:042













