1.1环氧树脂简介
Epoxy Resin 指分子结构中含有2个或2个以上环氧基并在适当的化学剂存在下能形成三维网络状固化物的化合物总称,是一类重要的热固性树脂。
1.2环氧树脂发展史
环氧树脂是1938年由P.Castam申请瑞士专利,由汽巴公司在1946年研制出最早的环氧粘接剂,1949年美国的S.O.Creentee研制了环氧涂料,我国于1958年开始环氧树脂的工业化生产。
1.3特点(双酚A型)
主要优点:
(1)单独的环氧树脂应用价值很低,它需要与固化剂配合使用才有实用价值。
(2)高粘接强度:在合成胶粘剂中环氧树脂胶的胶接强度居前列。
(3)固化收缩率小,在胶粘剂中环氧树脂胶的收缩率最小,这也是环氧树脂胶固化胶接高的原因之一。
(4)耐化学性能工好:在固化体系中的醚基、苯环和脂肪羟基不易受酸碱侵蚀。在海水、石油、煤油、10%H2SO4、10%HCl、10%HAc、10%NH3、10%H3PO4和30%Na2CO3中可以用两年;而在50%H2SO4和10%HNO3常温浸泡半年;10%NaOH(100℃)浸泡一个月,性能保持不变。
(5)电绝缘性优良:环氧树脂的击穿电压可大于35kv/mm。
(6)环氧固化物的耐热性一般为80~100℃。环氧树脂的耐热品种可达200℃或更高。
(7)工艺性好。环氧树脂固化时基本上不产生低分子挥发物,所以可低压成型或接触压成型。能与各种固化剂配合制造无溶剂、高固体、粉末涂料及水性涂料等环保型涂料。
主要缺点:
(1)操作黏度大,这在施工方面显的有些不方便
(2)固化物性脆,伸长率小。
(3)剥离强度低。
(4)耐机械冲击和热冲击差。
(5)耐候性差,环氧树脂中一般含有芳香醚键,固化物经日光照射后易降解断链。
(6)环氧树脂低温固化性能差,一般需在10℃以上固化,在10℃以下则固化缓慢,对于大型物体如船舶、桥梁、港湾、油槽等寒季施工十分不便。
1.4环氧树脂应用
(1)涂料工业:环氧树脂在涂料工业中需用量最大,目前较广泛使用的有水性涂料、粉末涂料和高固分涂料。可广泛用于管道容器、汽车、船舶、航天、电子、玩具、工艺品等行业。
(2)电子电器工业:环氧树脂胶可用于电气绝缘材料,例如整流器、变压器的密封灌注;电子元器件的密封保护;机电产品的绝缘处理与粘接;蓄电池的密封粘接;电容器、电阻、电感器的表面披覆。
(3)五金饰品,工艺品、体育用品品行业:可用于标牌、饰品、商标、五金、球拍、钓具、运动用品、工艺品等产品上。
(4)光电行业:可用于发光二极管(LED)、数码管、像素管、电子显示屏、LED灯饰等产品的封装、灌注和粘接。
(5)建筑工业:在道路、桥梁、地坪、钢铁结构、建筑、墙体涂料、堤坝、工程施工、*物文**修补等行业也会广泛用到。
(6)胶粘剂、密封剂和复合材料领域:如风力发电机叶片、工艺品、陶瓷、玻璃等各种物质之间的粘接,碳纤维板材的复合、微电子材料的密封等等。
2.1聚氨酯简介
聚氨酯:Polyurethane又名聚氨基甲酸酯是对主链上含有春福氨基甲酸酯基团的大分子化合物的总称,简称 PU,化学式 (C10H8N2O2·C6H14O3)X。
聚氨酯胶粘剂:Polyurethane Adhesive 指的是分子链中含有氨基甲酸酯基团(—NHCOO—)或异氰酸酯基(—NCO)的胶粘剂。
2.2聚氨酯发展史
1849年德国化学家Wurts用烷基硫酸盐与氰酸钾进行复分解反应,首次合成了脂肪族异氰酸酯化合物;1850年德国化学家Hoffman用二苯基甲酰胺合成了苯基异氰酸酯;1884年Hentschel用胺或胺盐与*气光**反应合成异氰酸酯,成为工业上合成异氰酸酯的方法。1937年德国化学家Bayer首次利用异氰酸酯与多元醇制得聚氨酯树脂,并且在第二次世界大战期间由拜耳公司应用于坦克履带上,使聚氨酯胶粘剂首次工业化。
其后,美国于1953年引进德国技术,日本于1954年引进德国和美国聚氨酯技术,1960年生产聚氨酯材料,1966年开始生产聚氨酯胶粘剂,开发成功乙烯类聚氨酯水性胶粘剂,并予1981年投入工业化生产。目前日本聚氨酯胶粘剂的研究与生产十分活跃,并与美国、西欧一起成为聚氨酯生产、出口大国 。
我国于1956年研制并生产三苯基甲烷三异氰酸酯(列克纳 胶),很快又生产了甲苯二异氰酸酯(TDI)、双组分溶剂型聚氨酯胶粘剂,1986年以后,我国聚氨酯工业进入迅速发展时期:1994年国家正式批准成立“中国聚氨酯工业协会”,下设“聚氨酯胶粘剂委员会”,该委员会业已成为全国聚氨酯胶粘剂技术与信息交流的中心。90年代中后期,聚氨酯工业迎来了高速发展。
2.3聚氨酯的合成
聚氨酯的合成原料主要有-异氰酸酯、多元醇、添加剂,添加剂主要包括催化剂、交联剂及扩链剂——结构胶。
PU合成方法主要有预聚体法、半预聚体法、一步法,其中一步法因工艺简单投资少而被普遍采用。
2.4聚氨酯的特点
主要优点:
(1)优良的耐磨性,低温柔软性以及性能可调节范围较广。
(2)机械强度大、粘接性好、弹性好,并且具有优良的复原性,可适合于动态接缝。
(3)耐候性好,使用寿命可达15~20年,耐油性能优良,耐生物老化性好且价格适中。
(4)工艺性好,固好后的胶层硬度大、透明性好、光亮度高、可室温加压快速固化、耐热性较好,电性能优良。
(5)耐油性和耐寒性好。
主要缺点:
收缩率大、胶粘强度不高,耐化学介质性和耐水性较差,用于非结构胶粘剂。不能长期耐热,浅色配方容易受紫外光老化,单组分胶贮存稳定性受包装及外界影响较大,通常固化较慢,高温热环境下可能产生气泡和裂纹。还有就是许多场合都需要使用底涂剂。
2.5主要应用
(1)复合材料与金属框架之间的粘接;
(2)汽车的粘接填缝;
(3)玻璃纤维增强塑料与金属粘接;
(4)密封胶粘剂;
(5)反应性热熔胶;
(6)还可以在宇航,电子电气,金属材料,包装材料,造船,纺织,橡胶,塑料,陶瓷,建筑,汽车等行业中的应用;
(7)可用于挤塑聚苯乙烯泡沫与钢板,铝板,硅酸钙及水泥墙壁粘接。
3.1丙烯酸酯简介
丙烯酸酯:acrylic ester 或 acrylate丙烯酸及其同系物的酯类的总称,化学式为C4H5OOR。
丙烯酸酯胶粘剂:是以各种丙烯酸酯为基料,经化学反应制作而成,拥有色泽清浅,耐水、耐环境侵蚀、抗变色性好性能便于调节的特点。
3.2丙烯酸酯胶粘剂发展史
20世纪50年代EASTMAN公司发明了第一代丙烯酸酯胶粘剂,以过氧化苯甲酰/芳香胺为氧化还原体系,在单体与弹性体之间不发生接枝反应,其主要缺点是性脆。
1975年由美国杜邦公司发明第2代丙烯酸酯胶粘剂,也称为改性丙烯酸酯胶粘剂,新的氧化还原体系以过氧化氢型的过氧化物为引发剂, DuPont 808醛胺缩合物为促进剂。单体与弹性体之间发生接枝反应,形成韧性固化物,剥离强度和冲击强度都有明显提高。
1968年德国拜尔公司首先开发成功光固化涂料,在此基础上欧洲开发了UV固化胶粘剂,即第三代丙烯酸酯胶粘剂,具有固化速度快、环保等优点。此后,丙烯酸胶粘剂在20世纪70~80年代逐步实现工业化。
目前,第1代丙烯酸酯胶已经很少应用,基本被第2代丙烯酸酯胶所代替,而第3代丙烯酸酯胶(UV胶)应用领域与第2代丙烯酸酯胶的差别较大,而且形成了相对独立的体系。
3.3丙烯酸酯胶粘剂分类
(1)按涂布方式分类:底涂型丙烯酸酯胶粘剂,由主剂和底涂剂组成,主剂含有单体、弹性体、引发剂等成分,底涂剂为促进剂。使用时将主剂和底涂剂分别涂在2个被粘物表面,叠合后固化;双主剂型丙烯酸酯胶粘剂,一个主剂由单体、弹性体、引发剂等成分组成,另一个主剂由单体、弹性体、促进剂等成分组成。使用时2个主剂按比例混合均匀后涂胶,也可将2个主剂分别涂在2个被粘物表面,通常双主剂的质量比为1∶1;微胶囊型丙烯酸酯胶粘剂:将引发剂或促进剂包覆在微胶囊中,分散在由单体、弹性体、促进剂或引发剂组成的主剂中,使用时在外力作用下使微胶囊破裂而引发聚合反应。
(2)丙烯酸酯胶粘剂还可以根据其性能、应用领域的不同进行分类。例如按性能可分为通用型、结构型、耐水型、耐温型等;按用途可分为建筑用胶、机电用胶、电子用胶、汽车用胶等。
3.4丙烯酸酯胶粘剂特点
主要优点:
(1)室温快速固化,一般为几分钟至几十分钟。
(2)可以低温固化,甚至可以在0 ℃以下固化。
(3)适用于大多数金属和非金属材料的粘接。
(4)对于被粘接材料的表面处理要求不严格,甚至可以油面粘接。
(5)对双组分的混合比例要求不严格。
(6)粘接强度高。
主要缺点:
(1)单体的气味和毒性问题。
(2)丙烯酸或甲基丙烯酸对产品的腐蚀性问题。
(3)固化速度快,不适合大面积粘接。
(4)固化反应放热激烈,不适合大间隙的粘接和灌封。
(5)耐热、耐候性还不够理想。
3.5丙烯酸酯胶粘剂应用
(1)交通行业:汽车、大型卡车、游艇、机车制造中的结构粘接以及飞机的结构修补,被粘材料以金属、塑料为主,近年来玻璃钢的粘接明显增多。
(2)机电行业:直流电机磁钢与金属的粘接,电梯轿厢不锈钢与加强筋的粘接等。
(3)电声行业:扬声器的装配是改性丙烯酸酯胶最主要的应用领域。
(4)建筑行业:建筑物加固和结构改造的钢筋锚固,玻璃及金属幕墙后加埋件的安装,地铁、轻轨道钉的锚固。
3.6UV胶简介、特点及应用
3.61UV胶简介
UV胶为第三代丙烯酸酯胶粘剂逐渐发展而成的一种单独胶粘剂体系,按化学成分可将其归为丙烯酸酯胶粘剂类,按固化方式可将其归类为辐射固化胶粘剂。
3.62UV胶特点
优点:(1)单组分,使用方便;(2)固化速度快,一般只需几至几十秒钟,生产效率高;(3)强度高,透明度好;(4)无溶剂,低气味,环境友好。
缺点:(1)被粘基材必须有一个面是可透光的;(2)需要对紫外线进行防护;(3)受到设备尺寸和被粘物形状的限制;(4)需要投入固化设备的费用。
3.63UV胶应用
(1)光电领域: LCD制造业、照相机等光学产品制造业、光盘制造业(CD、VCD、DVD、DVD2R) 。
(2)电子领域:印刷电路板( PCB)粘贴表面元件、手表制造业、手机按键的装配。
(3)医疗领域:皮下注射针头与注射器和静脉注射管的粘接,导尿管和医用过滤器的粘接。
(4)日用品领域:玻璃家具的制造、玻璃工艺品的组装;玩具、珠宝装饰品的组装。
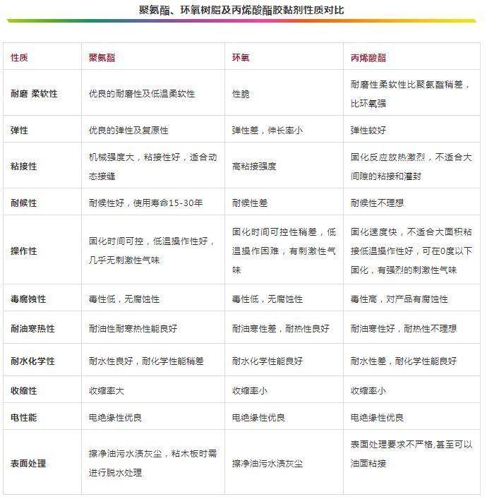
聚氨酯、环氧树脂及丙烯酸酯胶粘剂性质对比

(来源:环氧树脂及应用)