
作者:一抹程色
DNF游戏内的装备各种各样,为了更为方便记住各种装备的特性,小伙伴们开发了各种千奇百怪的称呼,了解这些称呼后刚回归的小伙伴能够更快融入快乐玩耍哦!
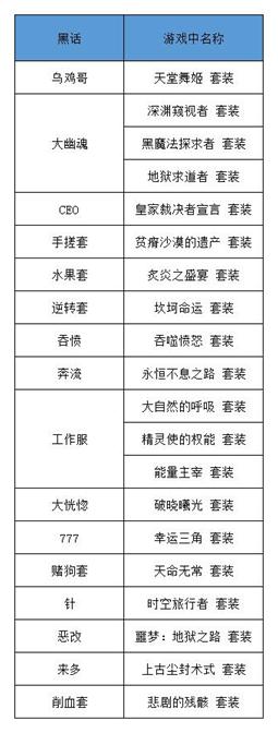
常规史诗装备名称:
百级版本中装备种类繁多,在平日的交流时,小伙伴们将这些装备名称简化,由于装备数量众多,笔者将其做了一个表格,供各位小伙伴参考:

巨龙套:
巨龙套是指在永恒大陆频道里探险等级达到50级后,用材料制作的产出的功能型辅助型史诗装备。
巨龙套本身没有太多输出能力,但在组队时可以为队友提供强大的辅助能力。

巨龙总共有八套装备,穿戴八件时可以无视名望进入团队模式和周常的地下城。
一般来说,萌新刻优先选择傀儡的往昔套装,触发比较简单收益也高。
制作巨龙装备产出随机,在史诗与传说中随机出现,传说装备可使用对应的融合精髓升级成史诗。
制作出不需要的巨龙装备可以直接分解,分解一件传说巨龙装备可得100个精髓的残骸,分解史诗可得200个。
600精髓的残骸可以制作辅助型传说装备自选礼盒,100%获得一件指定的传说装备。

制作巨龙的材料则是通关永恒大陆困难领主获得的各种精髓,每个领主在每个小时固定的时间出现,其出现规律如下:

通关一次困难领主需要30点疲劳级和1500守护者金币,通过后可获得3个困难领主材料和2500守护者金币,每个角色每天只能获得同一个困难领主奖励三次。

改造装备:
改造是指100级智慧产物和堕落的遗影两种可交易的史诗装备,这两种装备可以在NPC凯丽处进行装备改造,装备改造可根据阶段增加伤害词条属性和四维。
可交易史诗无法强化、增幅。

智慧的产物分为两种:一类是强力的散件,如飘零之花系列*器武**,是当前伤害最高的装备之一,但是因为价格改造成本高昂,产出也比较稀少,加上低改造属性并不如常规的智慧的产物,所以只有一些超级大佬在使用。

另一类是全元素水晶这一类装备,穿戴后可增加天劫套等85、90史诗装备的名望值、强化其属性,让其可以适配百级版本,可用于回归玩家的过渡。

堕落的遗影系列的装备基本相当于普通的史诗装备,除了只能改造以外还不能继承和铭刻,但是可以和普通史诗搭配触发套装属性,一般用于4=1、2=1时的过渡。
2.百变怪
百变怪即可在NPC处消耗材料,可不限次数转换的一件装备,转换时会清除原有的打造,请各位小伙伴注意。目前百变怪装备一共有三个:
(1)百级史诗百变怪:完成洞察之眼任务【安息】,需1260个暴戾搜捕团的灵魂。该史诗装备无法转换成*器武**。

在当前版本中,除每周刷一次洞察之眼周常地下城外,还能在阿拉德探险记第八季、机制的畅玩探索、积分商城等活动都可以获得。

(2)希洛克装备百变怪:完成【希洛克攻坚战】散落的花瓣任务,任务需220个紫英花瓣。

除希洛克攻坚战可获得紫英花瓣外,希洛克征战模式、阿拉德抓抓乐活动以及合金战士活动地下城都能获得额外的紫英花瓣。

(3)奥兹玛装备百变怪:需完成【奥兹玛攻坚战】混沌的哀嚎任务,所需293个混沌灵念。
除了奥兹玛攻坚战团本能获取混沌灵念外,阿拉德抓抓乐活动也可以获得。

以上就是本期的全部内容了,拜拜~!