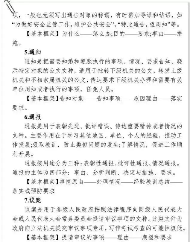
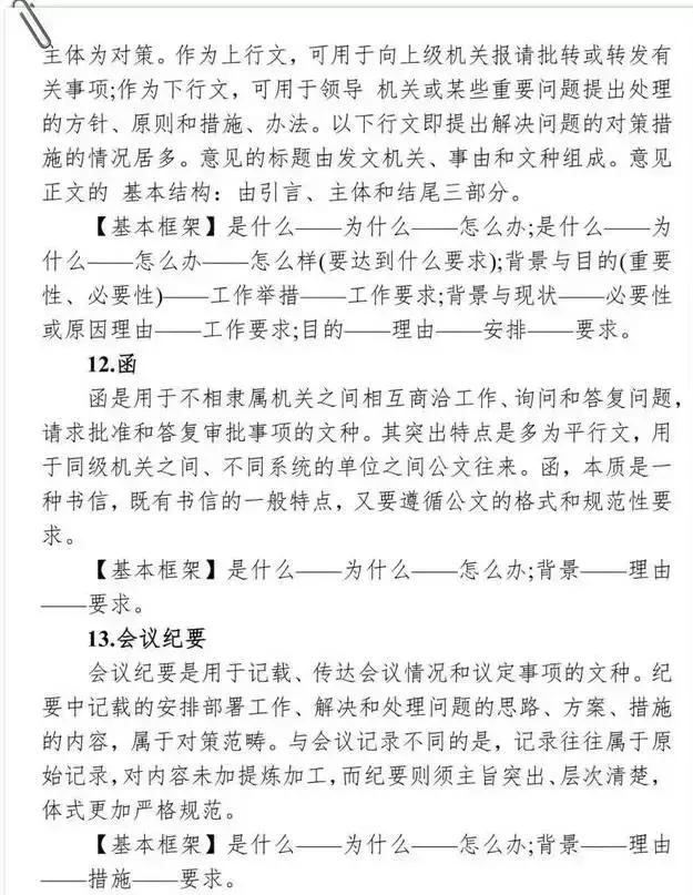
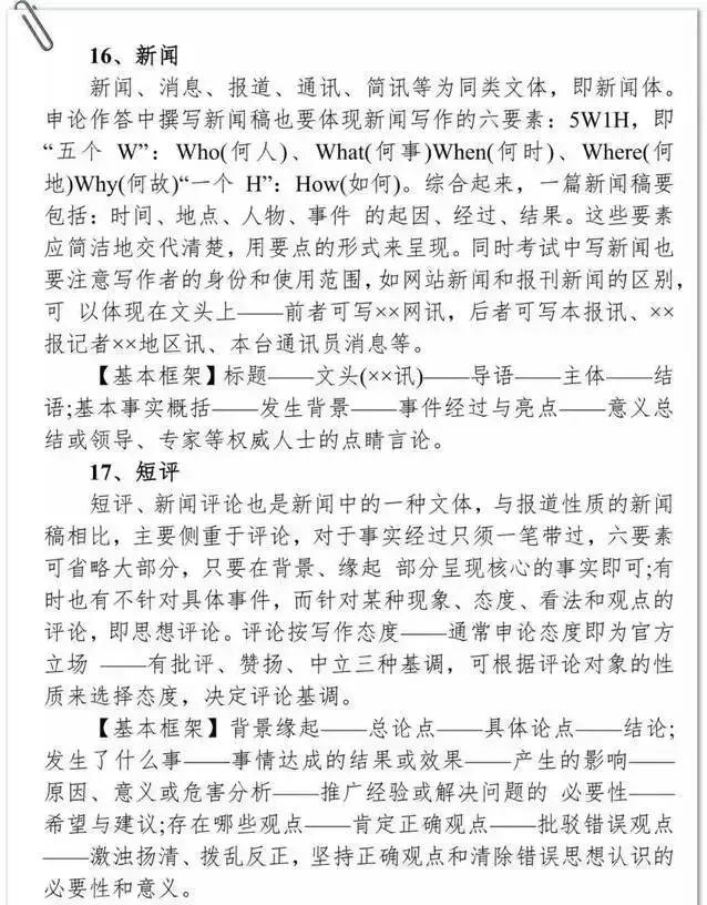
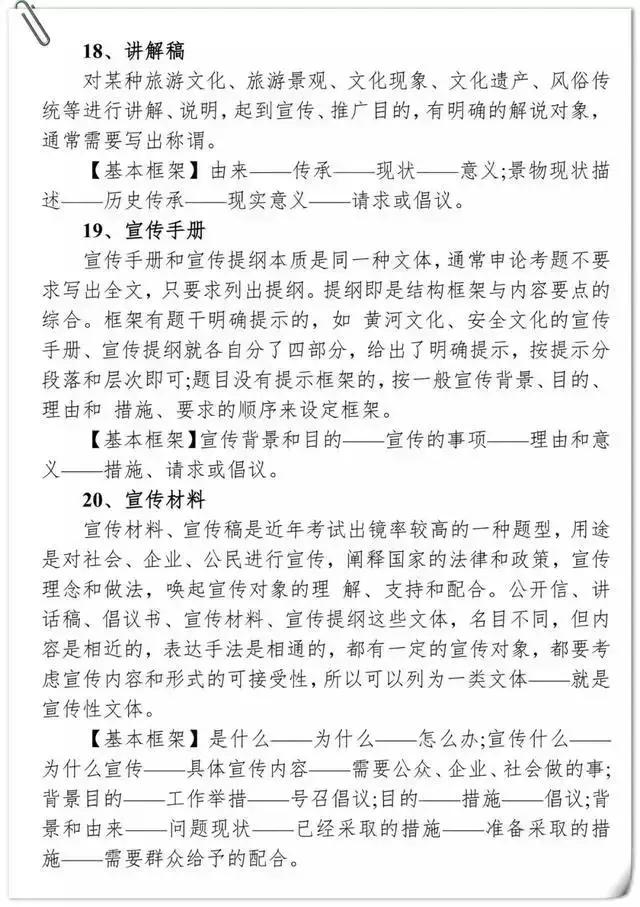
《*党**政机关公文格式》中说明“公文一般由份号、密级和保密期限、紧急程度、发文机关标志、发文字号、签发人、标题、主送机关、正文、附件说明、发文机关署名、成文日期、印章、附注、附件、抄送机关、印发机关和印发日期、页码等组成”。齐了!公文写作基本套路模板大全!
2019年多省公务员考试备考工作正在火热进行中,要想做好申论答卷,掌握公文写作的格式也是必不可少的,为此,小编特为广大考生整理汇总了公文写作格式与范例大全,希望帮助大家在省考申论考试中取得高分。
法定公文写法




常见事务文书写法






公文模板

















《*党**政机关公文格式》中说明“公文一般由份号、密级和保密期限、紧急程度、发文机关标志、发文字号、签发人、标题、主送机关、正文、附件说明、发文机关署名、成文日期、印章、附注、附件、抄送机关、印发机关和印发日期、页码等组成”。齐了!公文写作基本套路模板大全!
2019年多省公务员考试备考工作正在火热进行中,要想做好申论答卷,掌握公文写作的格式也是必不可少的,为此,小编特为广大考生整理汇总了公文写作格式与范例大全,希望帮助大家在省考申论考试中取得高分。


























