厦门2023年中考普高最低投档录取分数线及位次是多少?多少分能上普高?
志愿填报时间
7月15日到17日
填报网址
厦门市中招信息管理系统(考生端)网址: https://zy.xmzskszx.net


可以填报志愿个数
厦门中招考生可以填报志愿个数: 每人35个,不一定全部填满。
02 关于填报志愿
和大家分享
填报志愿的几个诀窍
(一) 按照自己喜欢的顺序依次填报
请务必相信,厦门中招志愿填报是非常简单的,基本上没有什么技术含量,只要掌握一个原则:由于是平行志愿, 按照自己喜欢的顺序依次填报,注意要有保底学校即可 ——举个例子,你的分数只够得上地方的某某学院,你不能35个志愿都填清华、北大之类的名牌大学(请原谅我们只能套用大学举例子)。

(二) 不同学校录取有不同“门槛”
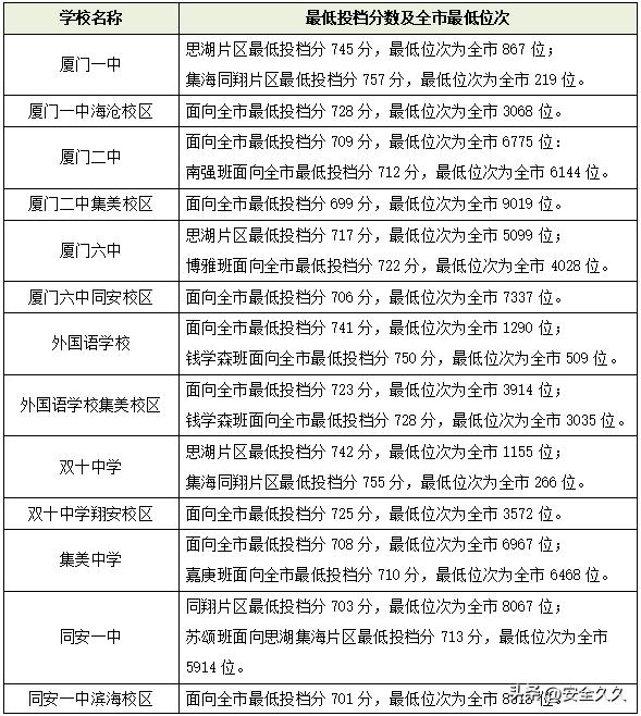
不同等级的普高,录取“门槛”不一样,即等级等要求不一样(见表格)。 至于等级,是和中考成绩一起公布。
(点击图片放大看更清晰)

(三) 每个人要填五所中职学校
每个人要填五所中职学校, 五年制高职不算中职学校。
注意哦,五所中职学校 不是一所学校的五个专业 ,是五所中职学校。
(四) 在招生片区填报学校
全市分三个招生片区: 思明湖里、集美海沧、同安翔安, 在哪个片区报名参加中考,就 选报面向那个片区的招生学校 ,但是,有的学校是面向全市招生。
这些普高面向全市招生 厦门外国语学校海沧校区集美中学侨英校区科技中学思明校区厦门二中五缘校区厦门实验中学西柯校区厦门市音乐学校翔安一中厦门一中海沧校区科技中学翔安校区厦门外国语学校集美校区同安一中滨海校区双十中学翔安校区厦门六中同安校区厦门二中集美校区集美中学后溪校区(高一年级暂定在侨英校区办学)厦门实验中学汀溪校区(高一年级暂定在西柯校区办学)英才学校康桥中学厦门工学院附属学校国贸协和双语高级中学华锐莱普顿高级中学华师希平双语高级中学五年制高职、中等职业学校面向全市招生。
这些学校的班级也面向全市招生 厦门外国语学校海沧校区、集美校区分别面向全市招收“钱学森班”50人集美中学侨英校区面向全市招收“嘉庚班”100人,后溪校区面向全市招收“嘉庚班”50人厦门六中东渡校区、同安校区分别面向全市招收“博雅班”50人厦门二中五缘校区、集美校区分别面向全市招收“南强班”50人厦门市翔安中学“科创班”面向全市招收50人厦门沧江高级中学“行知班”面向全市招收50人
这些学校可以跨片区招生

(五) 定向生的招生指标是定向到学校
这几天,有家长守在各种抖音直播间,了解孩子的学校分到多少定向生指标。 现在真的没有必要把时间花在这上面,到时招生计划手册上都会一目了然。
学校分到的定向生名额, 取决于这所学校符合定向生资格的人数,人数多,分到的名额就多。
相关新闻什么叫定向生? 今年中招方案已经在3月初发布,我们当时推出的大白话解读,里边有定向生的解读。点击即可回顾→优质高中指标到校首次过半,意味啥?考生增加……厦中招方案大白话解读来了

关于定向生填报
哪些学校有招收定向生?
今年有13所学校的22个校区有招收定向生:
厦门一中(思明校区、海沧校区)双十中学(枋湖校区、翔安校区)厦门外国语学校(海沧校区、集美校区)同安一中(轮山校区、滨海校区)厦门六中(东渡校区、同安校区)厦门二中(五缘校区、集美校区)集美中学(侨英校区、后溪校区)科技中学(思明校区、翔安校区)厦门实验中学(西柯校区、汀溪校区)松柏中学海沧实验中学厦门十中第二外国语学校
定向生计划如何分配?
今年13所普高学校有招收定向生,是这样分配:
✔厦门一中思明校区、双十中学枋湖校区、厦门六中东渡校区、厦门二中五缘校区普通生招生计划的55%指标面向思明湖里片区初中学校招收定向生。同安一中轮山校区普通生招生计划的55%指标面向同安翔安片区初中学校招收定向生。✔厦门外国语学校海沧校区、集美中学侨英校区普通生招生计划的35%指标面向集美海沧片区初中学校招收定向生,20%指标面向思明湖里片区初中学校招收定向生。✔厦门一中海沧校区、厦门外国语学校集美校区、双十中学翔安校区、厦门六中同安校区、厦门二中集美校区、科技中学翔安校区、集美中学后溪校区、厦门实验中学汀溪校区普通生招生计划的30%指标面向属地所在片区初中学校招收定向生,10%指标面向思明湖里片区初中学校招收定向生。✔科技中学思明校区、同安一中滨海校区、厦门实验中学西柯校区、松柏中学、海沧实验中学、厦门十中、厦门第二外国语学校普通生招生计划的40%指标面向属地所在片区初中学校招收定向生,具体是这样:科技中学思明校区面向思湖片区同安一中滨海校区面向同翔片区厦门实验中学西柯校区面向同翔片区松柏中学面向思湖片区海沧实验中学面向集海片区厦门十中面向集海片区厦门第二外国语学校面向同翔片区
大家也不要记这些, 招生计划册下发后,都可以看到面向自己招生片区的招生计划。
定向生要怎么填报?
定向生不要另外报名,只要在中考填报志愿时填报就可以, 而且, 要填报某校定向生,必须先填报某校普通生,其次,一些学校定向生实行“*绑捆**填报”政策。
“*绑捆**填报”是什么意思?
*绑捆**就是把两所学校或三所学校绑在一起,相当于一个志愿了。
和往年一样,今年要*绑捆**的学校有两类:
- 第一大类:厦门一中海沧校区、双十中学翔安校区、外国语学校集美校区
- 第二大类:厦门一中思明校区、双十中学枋湖校区
中招文件这样规定
✔考生填报厦门一中海沧校区、外国语学校集美校区、双十中学翔安校区定向生志愿前,应先填报厦门一中海沧校区、外国语学校集美校区、双十中学翔安校区全部三所学校的普通生志愿(学校的志愿顺序不限,下同)。
✔思明湖里片区的考生填报厦门一中思明校区、双十中学枋湖校区定向生志愿前,应先填报厦门一中思明校区、双十中学枋湖校区全部两所学校的普通生志愿。
什么意思?
总体意思是:
上述两大类中, 你只要填报其中一类中一所学校的定向生,就要把需要*绑捆**的学校普通生都先填上。
具体是这样
↓↓↓
考生填报 厦门一中海沧校区、双十中学翔安校区、外国语学校集美校区 中的任何一所定向生志愿前,应先填报 厦门一中海沧校区、双十中学翔安校区、外国语学校集美校区 全部三所学校的普通生,上述学校的志愿顺序不限,中间可以插入其他学校(非厦门一中海沧校区、双十中学翔安校区、外国语学校集美校区)的志愿,就是不能插入厦门一中海沧校区定向生、双十中学翔安校区定向生、外国语学校集美校区定向生。
举个例子:
✘你不能这样填:
厦门一中海沧校区普通生、厦门一中海沧校区定向生、双十中学翔安校区普通生、双十中学翔安校区定向生、厦门外国语学校集美校区普通生、厦门外国语学校集美校区定向生(一双外三所顺序不限,下同)。
✔你要这样填:
厦门一中海沧校区普通生、双十翔安校区普通生、厦门外国语学校集美校区普通生(三所顺序不限),厦门一中海沧校区定向生、双十翔安校区定向生、厦门外国语学校集美校区定向生(三所顺序不限)……
当然,你只要不填报这三所的定向生,那么,随意你放飞。
思明湖里片区的考生填报 厦门一中思明校区、双十中学枋湖校区定向生 志愿前,应先填报厦门一中思明校区、双十中学枋湖校区全部两所学校的普通生,中间可以插入其他学校(非厦门一中思明校区、双十中学枋湖校区)的志愿,但是,就是不能插入厦门一中思明校区定向生、双十中学枋湖校区定向生。
除此之外,其他学校的定向生填报只要遵循: 如果要报该校定向生,必须先报该校普通生。
再举个例子:
“我能不能填双十中学普通生、双十中学定向生、厦门一中普通生、厦门一中定向生?”
✘✘✘
不行的!不行的!你只要填报这两所的定向生,就要先填报两所普通生,它们是*绑捆**在一起的。
为什么要制定这样的志愿填报规则?用大白话说,教育主管部门要看到的是“三足鼎立”,而不是“一家独大”。
为什么“一家独大”不好?风险太高了,可能造成“一荣俱荣,一损俱损”。
04 关于志愿填报时间
去年中招志愿填报时间是
7月15日到17日
05 关于去年普高录取线
这几天,还一直有家长打听普高录取线。在考生志愿填报之前,是没有录取线的, 这是因为普高录取线是根据报考人数和招生计划等切出的,只有等到大家填报完志愿,开始录取时才知道。
我们为您提供 去年 的录取线
作为参考



2023年中招,共新增9+2所普高(校区),9所普高(校区)指的是:
01 集美中学后溪校区 ,市属学校,面向全市招生。
02 厦门实验中学汀溪校区 ,市属学校,面向全市招生。
03 厦门市沧江高级中学 ,区属学校,位于海沧区,面向属地所在片区(集美海沧片区)招生。
04 厦门市熹海高中 ,区属学校,位于海沧区,面向属地所在片区(集美海沧片区)招生。
05 厦门十中苎溪校区 ,区属学校,位于集美区,面向所属片区(集美海沧片区)招生。
06 厦门第二外国语学校溪声校区 ,区属学校,位于同安区,面向所属片区(同安翔安片区)招生。
07 厦门市仰正高中 ,区属学校,位于同安区,面向所属片区(同安翔安片区)招生。
08 厦门市翔安中学 ,区属学校,位于翔安区,面向所属片区(同安翔安片区)招生。
09 厦门市蔡厝中学 ,区属学校,位于翔安区,面向所属片区(同安翔安片区)。