何为接近传感器?
接近传感器是一种非接触式传感器,当目标进入传感器的视野时,它会检测到物体(通常称为“目标”)的存在。
今天小编带大家揭秘松下接近传感器家族中的两大明星产品!
●产品介绍●
圆柱形接近传感器 GX-100系列

外观新颖 安装简易
类型
单倍距离型、2倍距离型、屏蔽型、非屏蔽型
尺寸
M08、M12、M18、M30
特征

环视可见
末端透明盖设计,使得内部橙色指示灯可将末端照亮,扩大可视角度,环视可见。
可进行非接触检测
与限位开关不同,无须任何机械接触,便可检测物体。因此,不会有检测物体或传感器因接触而损坏的情况出现。
可在恶劣环境下使用
即使在与水接触等恶劣环境下也能可靠地进行检测。保护构造IP67G。
高精度
由于重复精度非常高,所以最适用于精确的物体定位。
反应迅速
由于具有高反应频率(最高3.3kHz),所以可稳定检测快速运动的物体。
长寿命
由于是无触点输出,所以使用寿命较长且无须特别维护。金属外壳,构造坚固,耐久使用,超高性价比。
应用示例

规格
单倍距离型

2倍距离型


更多详情请见圆柱形接近传感器 GX-100系列相关网页:
https://device.panasonic.cn/ac/c/fasys/sensor/proximity/gx-100/index.jsp?referer_url=GX-100WeChat202009
方形接近传感器 GL-100系列

高稳定检测性 环境适应性强
特征
长距离检测
检测距离可达12mm。
即使检测物体的位置稍有偏差也能测量。
环境适应性
实现了IP67G保护构造,防油。
低价
满足低成本的需求,适用于使用大量传感器的用户。
应用示例

金属托板的定位

检测铝盖
特性图

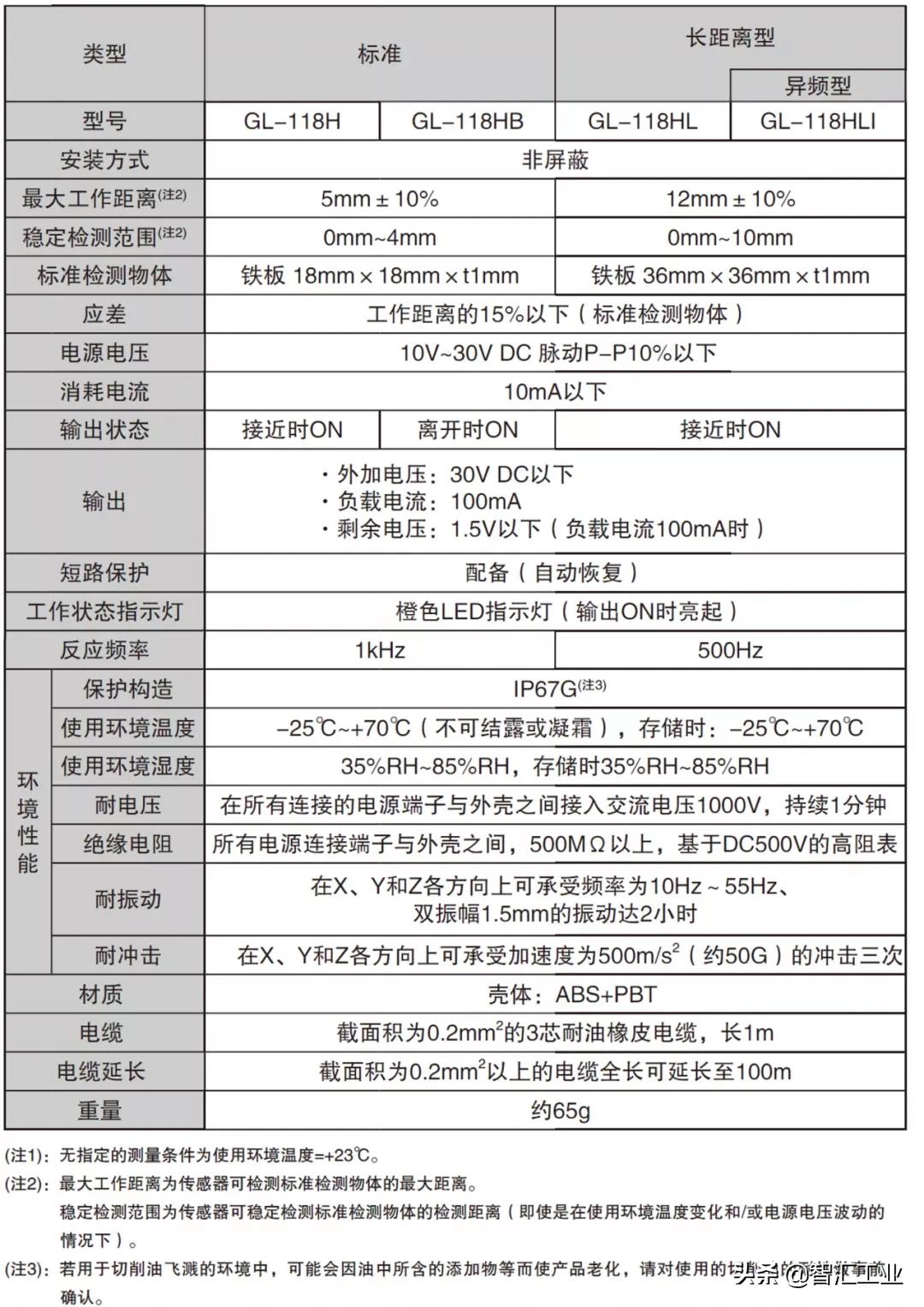
规格

更多详情请见方形接近传感器 GL-100系列相关网页:
https://device.panasonic.cn/ac/c/fasys/sensor/proximity/gl-100/index.jsp?referer_url=GL-100WeChat202009
●产品相关小知识●
小知识(一)
接近传感器
接近传感器在检测时接近但不接触物体。检测方式分为使用电磁感应的高频示波型、使用磁力的带磁型和检测物体与传感器之间静电容量变化的静电容量型三种。
松下神视制接近传感器为高频示波型接近传感器。

高频示波型接近传感器原理
位于传感器前端的检测线圈产生高频磁场,如下图所示。

当检测物体(金属)接近这个磁场时,感应电流流入金属内部造成失热并使振荡减少或停止。
由于振荡状态检测电路检测此种状态的变化,然后启动输出电路。
小知识(二)
保护构造
对水、人体和固体异物的保护构造的等级。
保护构造等级根据IEC(International Electrotechnical Commission)、JIS(日本工业规格)规定。

公司简介
松下神视电子(苏州)有限公司

松下神视电子(苏州)有限公司位于中国江苏省苏州市,2002年3月13日成立,7月开始正式生产。
工厂各产线采用单元式生产方式,生产使用于工厂自动化和基础设施市场应用的传感器、PLC、变频器及激光打标机。2011年6月成立第二工厂,2015年10月成立了第三工厂,扩大面向中国市场的销售及商品设计开发、并且配备了技术服务支持。
公司有完善的事业体制:
适合中国市场的商品企划→产品设计开发→灵活制造→产品售前/售后服务


点击链接*载下**产品样本:https://panasonic.jinshuju.com/f/PO7ENR