
当前,新冠肺炎疫情防控态势趋于稳定,山西汾酒正按计划有序启动复工复产工作。2月25日,太原汾酒竹叶青专卖店联盟紧密贯彻汾酒销售公司精神,温情发放防护及宣传物资,为各店开门营业提供有力保障,充分体现了疫情当前厂方对各经销商的深切慰问和关怀。



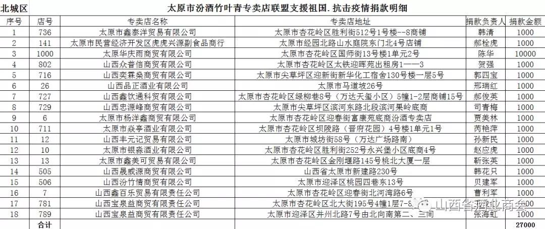
值此全民抗击疫情之际,在专卖店联盟的倡议下,太原市70多家汾酒竹叶青专卖店积极参与,共募集资金93000元,2月25日,通过太原市慈善总会统一捐助给抗击疫情一线,为社会奉献绵薄之力。同时也彰显了汾酒经销商的大爱情怀,与全国人民共克时艰的汾酒企业精神。





太原汾酒竹叶青专卖店联盟是在汾酒太原区的指导下,于2019年6月新成立的客户管理模式。该联盟旨在为提升专卖店的品牌形象和服务能力,联盟经常性的开展培训工作和团建活动,高效学习汾酒文化,分享销售经验,沟通市场动态等。专卖店联盟提升了门店形象及团队的凝聚力,同时为各店创造了互帮互助和构建共赢社交圈的平台。

据了解,太原市场共有汾酒销售公司官方授权的汾酒竹叶青专卖店86家,专卖店有着统一的装修,统一的店面形象,统一的物流配送,是汾酒在太原市场重要的品牌形象宣传窗口和消费者服务网点。

汾酒有爱,众志成城。此次太原汾酒竹叶青专卖店作为汾酒太原市场官方授权的品牌形象店,不仅有着服务市场的责任,更有着国家有难,共抗疫情的企业担当!

来源:山西省酒业商会