今天我们来科普一下华法林这个药物。当年,我在进行临床药师培训的时候,曾遇到一位做完射频消融术的心房颤动患者,他术后选择的抗凝药物就是华法林,之后也有按医生的要求定期复查凝血功能,但在服药的第17天,无诱因下出现右大腿疼痛,伴肿胀、乏力,当时没有引起重视,3天后来医院查凝血功能见INR4.29,同时进行了下肢血管彩超见右大腿上段内侧肌层深处不均质回声团块,门诊医生以“房颤射频消融术后、华法林过量、右股肌间血肿”再次将这位患者收住入院进行治疗。

可以看到这位患者即使定期复查凝血功能,但仍出现了服用华法林导致的不良事件,可能是什么原因导致呢?我们又如何避免同类事件发生呢?
现在由我来帮助大家在里面找出原因,避免以后再次发生类似事件。同时大家自然而然的就抓住华法林的重要知识点了。
先让大家认识一下“华法林”

华法林
华法林(Warfarin)是一种口服抗凝药,它通过延长血液凝结时间,来防止管内血栓的形成。华法林用于心房纤维性颤动,风湿性心脏病、中风或装有人工心瓣的病人,因这些疾病可增加有害血块形成的风险。另外,患有深层静脉栓塞或肺栓塞等疾病的病人,也需要服用华法林。
1.华法林的作用机制

华法林通过干扰肝脏合成依赖于维生素 K 的凝血因子Ⅱ、Ⅶ、Ⅸ和Ⅹ,从而达到抑制血液凝固,预防血栓形成的目的。华法林是一种间接抗凝药,体外无抗凝作用,仅在体内起效。凝血因子 VII、IX、X、II 半衰期分别约 6、24、40、60 小时, 因此服用药物后需 2~3 天开始发挥抗凝作用, 停药后 3~5 天这些凝血因子浓度恢复正常, 药物的抗凝作用才消失。(敲黑板,这个作用机制决定了下面的服药注意事项)
2.华法林一般使用方法

用药方法
华法林的通常服用次数为每日一次。我们应在每日相同时间服药(固定的时间最好选择下午或晚上,因为我们往往是在早上复查凝血功能,如果选择早上时间服用华法林会导致我们关注的指标结果偏高或偏低),可空腹或与食物一起服用。切勿擅自更改剂量或停服。部分医院会出现所服用的剂量可能会由不同含量的华法林药品组成。(比如某些医院有华法林1mg白色、3mg粉蓝色,两种规格,所以患者朋友们遇到这样的组合不要以为是发错药。)
华法林介绍完毕,现在进入我们的重点——华法林服用期间注意事项,事例中的患者就是因为对这方面了解不够透彻,没有在第一时间引起重视,才出现后续的血肿发生。
服用华法林期间的复查项目
服用华法林期间,必须定期进行凝血功能检测,其中我们主要看的是INR数值,用以测定血液凝结所需的时间。INR即为国际标准化比值。一般要求我们INR数值要在2-3之间,老年伴出血高风险患者可以控制在1.5-2.5之间。因为若INR检测结果较目标值低,血块形成的风险将会增加,从而增加中风、深静脉栓塞或肺栓塞的风险。回看文章开头的病例,那位患者第20天测得INR高达4.29,很明显的出血高风险状态。

华法林用量
那我们一般多久复查一次凝血功能呢,一般来讲在我们首次服用华法林2-3天后每日后隔日复查一次,当INR达到治疗目标并且维持至少2天后,能将监测频次改为每周监测一次,之后再根据具体情况可延长至每4周监测1次。当你的华法林剂量有调整时,需要重复上述监测频次,直到INR数值平稳。(剂量的调整应在医生或专业药师的指导下进行,这里就不介绍如何调整剂量)
服用华法林期间的两大重点注意事项

出血
1.服用华法林最常见的副作用是出血,所以服药的病人都应留意与出血有关的征兆及症状。
① 不正常的淤痕
② 持续流鼻血(10分钟以上)
③ 小便带血、呈红色或暗棕色(血尿)
④ 吐血或呕出像咖啡渣一样的东西
⑤ 咳嗽时出血
⑥ 腹痛或肿胀
⑦ 刷牙时出血比平常多
⑧ 大便带血或呈黑色
⑨ 经血份量比正常多或有不正常阴道出血
⑩ 割伤流血不止(用清洁纱布用力持续按压受伤部位,如十分钟后仍流血不止)

淤痕
开头病例中的患者就是首先出现的疼痛和肿胀,但当时的他没有引起关注,大部分服用华法林的患者只关注肉眼可见出血症状(如鼻血、牙龈出血等),往往会忽略身体部组织的血肿。在这里,我们就要引以为戒了。
2.华法林是个特别“敏感”的药物,饮食的改变,或同时服用的其他药物都有可能会对它产生影响。
食物部分:

维生素K
由于维生素K摄入量的变化会影响华法林的功能,所以应避免随意改变那些维生素K含量高的食物之进食量。
豆奶、海藻等通过改变华法林代谢, 并影响其吸收, 减弱华法林抗凝作用。人参和西洋参等含有人参皂苷, 也可诱导肝脏相关药物代谢酶, 增加华法林代谢,从而减弱华法林的抗凝作用。
有些食物可增强华法林的抗凝效果。如大蒜与华法林合用可使华法林抗凝作用增强。葡萄柚中含有香豆素类化合物,同时可抑制肝脏药物代谢酶的活性,减少华法林的代谢,增强华法林抗凝作用。
芒果中含有维生素 A、C、B1、B6 等, 与华法林合用也可增强其抗凝作用。鱼油可抑制血小板聚集, 降低凝血相关血栓素和维生素 K 依赖性凝血因子的水平, 从而增强华法林的抗凝作用。
因此,为了维持华法林抗凝疗效的稳定,有必要让患者保持饮食结构的相对平衡,服药期间不要随意调换蔬菜的种类和数量,不要刻意的偏食或禁食某种食物。
药物部分:
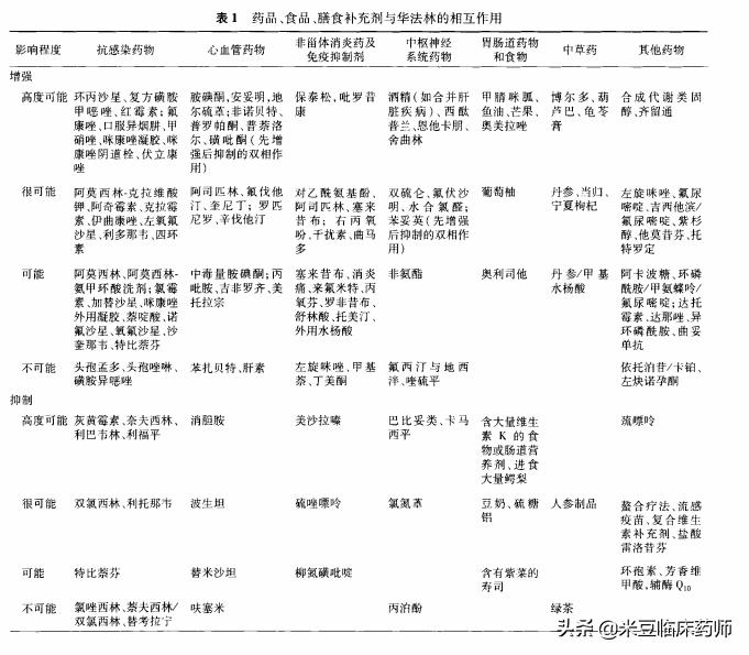
就不一一举例了,下面会有《华法林抗凝治疗的中国专家共识》里面的一个图表给大家了解了解,大家不必去死记硬背这些药物。我们只要记得不可随便服用其他药物,包括非处方药物。如有需要,应先征询医生或药师就可以了。
还要注意一点,像维生素或其他补充剂、营养补充品或保健产品(如绿茶素、葡萄糖胺、鱼油),中药材、中成药、药材汤或凉茶,或含有中药成分的食品如龟苓膏,都有可能会与华法林产生相互作用,影响抗凝血药的功效。所以我们要谨记,服用华法林时,入口的东西,食物类要均衡,药物(药材)需要咨询医师或药师。

《华法林抗凝治疗的中国专家共识》截图
其他的华法林注意事项还有:
1.怀孕、计划怀孕或哺乳期妇女在用药前请告知医生或药师。
2.接受任何手术或治疗前,请告诉你的医生(如牙医),你正在服用华法林,以便医生做出适当的安排。
3.应避免参与一些容易导致身体受伤的活动。如不慎跌倒或撞伤头部,便要特别注意内部出血征兆(例如突发性的剧烈头痛、不正常的淤痕、大小便带血),并因应情况就医。
4.在日常生活中应尽量减低意外出血的机会,选择较少引致损伤的日用品,例如以电须刨代替剃刀,及使用软毛牙刷等。
5.请勿饮用过量的酒精饮品,忌每日饮酒,肝病患者在服用华法林期间须避免饮酒。
最后,我们再来说一下忘记服药处理方法和华法林的贮存事项

如果在当天发现忘记服药,应尽快补服。若在次日才发现忘记服药,则不应补服,只需依时服用当日剂量。切勿使用双倍剂量。请将忘记服用的剂量及日期记录下来,复诊时告诉医生或药师。把药物存放在儿童不能触及的地方。把药物存放在阴凉干爽的地方,避光保存。
原谅我的话唠,不知道读者朋友们有没有坚持看下来呢,看到这里希望大家对华法林有更深的了解。可能有部分读者朋友会觉得这个药这么麻烦,有没有其他药物替换呢,答案是有的,比如达比加群酯或者利伐沙班,他们没有华法林这么繁琐的注意事项,但由于价格昂贵,致使华法林仍是大部分人的选择。
我对华法林的科普就到这里了,如有疑问欢迎关注,留言咨询。
本文仅用于科普,非医疗建议,若需要针对性的华法林治疗方案咨询,可咨询当地医院,许多大型医院已开展抗凝药物的药学门诊,为我们抗凝治疗患者提供更好的用药服务。