
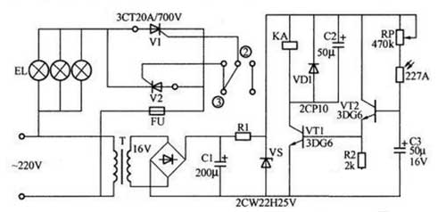
光控开关原理图(一)
光控开关电路如下图,主要特点是白天有光照,灯泡不亮,夜晚黯淡无光,电路自动通电,灯泡亮起。
白天在较强光照下,光导管227A(一种光敏电阻)两端阻值很小,约20~50kΩ,晶体管VT2获得基极电流而导通,VT1从R2上得到正偏电压也导通,继电器线圈KA得电,继电器的常闭触电②、③断开,两只晶闸管V1和V2没有触发信号而不导通,因而灯泡EL不亮。

夜幕降临时,随着光照强度下降,光导管227A的阻值不断增加,最终可达1MΩ左右,VT1因基极电流太小而截止,VT1也相应截止,继电器KA失电释放,常闭触电②、③闭合,晶闸管V1、V2因其两控制相连而处于双向导通状态,电源被接通,照明灯亮。
图中,电容器C3用于防止夜间瞬时强光干扰引起照明灯熄灭。而当光亮强度在临界点附件缓慢变化时,易引起继电器颤动而使灯光闪动,C2可以过滤掉脉冲电流,避免照明灯闪亮。
光控开关原理图(二)
5V电源,5V继电器,三极管,光敏电阻,滑变做个光控开关控制继电器工作电路。

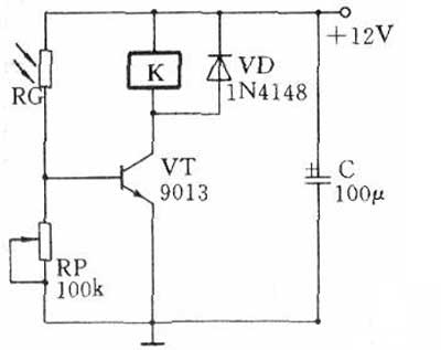
光控开关原理图(三)

上图是一个简单的亮通开关。RP为光控阈值调节电位器,通过它可调节光控灵敏度(下面几个电路均相同)。白天光线较强,光敏电阻器RG呈低阻值,三极管VT导通,继电器K吸合,其常开触点闭合,接通被控电器工作。夜间,光线较暗,RG呈高电阻,VT截止,K释放,被控电器停止作。

上图为典型的暗通开关,它利用VT2反相原理将原来的亮通改为暗通。白天RG呈低电阻,VT1导通,其集电极输出低电平,故VT2截止,K不动作。当夜间光线较暗时,RG呈高电阻,VT1截止,其集电极输出高电平,VT2导通,K吸合动作,从而实现暗通的操作。

上述两电路,如果将光敏电阻器RG与电位器RP位置互换,则亮通就变为暗通,暗通则变为亮通。上图是一个实用的光控延迟开关,工作条件是:需要为RG外面制作一个遮光筒,这样平时无论外面光线强弱如何,只要无直射光线射入遮光筒,RG均无强光照射而呈高电阻。图3—图5电路均有此要求。电路工作过程是:平时RG为高电阻,VT1截止,VT2也同样截止,K不动作。当用手电筒或激光笔对准遮光筒里的RG照射一下,RG立刻呈低电阻,VT1导通,因VT1导通时其等效电阻很小,C1很快充满电荷,VT2也导通,K吸合,被控电器工作。停止光照后,VT1虽恢复截止,但Cl所储存的电荷可通过R向VT2发射结放电,仍能维持VT2保持导通态。Cl电荷随放电逐渐减少,当不足以维持VT2导通时,VT2即截止,K释放,被控电器停止工作。电路延迟时间主要由R与C】放电时间常数决定,但VT2的B值对延迟时间影响很大,若B值较小,就限制了R的取值,故要求p值在200以上,VT2最好能采用达林顿复合管。

上图为双敏感器光控开关,RG1为“关”敏感器,RG2为“开”敏感器。电路工作过程为:用电简或激光笔照一下RG2,VT2立刻导通,K吸合,其常开触点之一K-l闭合对电路自锁,另一个常开触点可使被控电器通电工作。需要关机时,只要再照射一下RG1,使VT1迅速导通,VT1的导通就将VT2的基极电位下拉迫使VT2截止,K释放,被控电器停止工作。VD2的作用是抬高VT2在导通时的基极电位,有利于照射RG1的关机操作。VD2如改用发光二极管,还能起到开关机状态指示。

上图是单敏感器光控开关,用激光笔或电筒照射时能实现点按一下“开机”,长按一下“关机”的操作。工作过程是:对RG短暂照射一下,VT1导通,电流一路经VT1、VD1、R2注入VT3基极,使VT3迅速导通,K动作吸合,其一个常开触点K-l闭合对电路自锁,另一个常开触点可使被控电器通电,实现“开机”操作。电流另一路经VT1、Rl向Cl充电,使Cl两端电位上升,但由于RG受光照射时间很短,Cl两端电位不可能上升到VT2的开门电平,故对电路无影响。需要关机时,只要照射RG的时间稍长些,使C1两端电位升至0.65V左右,VT2即导通,使VT.3的基极电位下拉,迫使VT3截止,K释放,所有常开触点跳开,从而实现“关机”操作。VD3的作用与图4中的VD2相同,也可用发光二极管代替。