
作者|周月萍 纪晓晨 冯璞 中伦律师事务所
2020年,除了新冠的全球暴击,还发生了两起震惊全网、全民吃瓜的热点事件,都和公章密切相关。一是李国庆抢当当公章事件,二是三人伪造老干妈公章骗取腾讯广告事件。一时间,当当和腾讯这两家大厂都因为公章问题被推上舆论的风口浪尖。
当当为何会发生公章抢夺事件?自然是因为公章对公司极其重要。虽然,当当公告称已进行公章挂失, 但流失在外的真公章,并非100%不产生法律效力 。而腾讯虽然因为印章系伪造而与老干妈撤诉和解, 但用伪造印章签订的合同,也不是绝对无效 。实践中,公章使用管理混乱而产生的纠纷并不鲜见……
如何识别合同签约和用印的陷阱,化解交易风险?律师以一则公章担保私债的最高人民法院判决为例,梳理裁判要旨和印章风险的识别机制,以期为读者提供有所裨益的思路。
案 号: (2016)最高法民再207号
审理法院: 最高人民法院
裁判日期: 2017年12月21日
一、审判概览
(一)案情简介
2012年6月19日前,王龙江曾分数次向梁廷国出借款项1200万元,梁廷国先后向王龙江支付509.5万元。2012年6月19日,王龙江与梁廷国签订《借款协议》,约定梁廷国于2012年6月19日向王龙江借款1290万元,寿光广潍汽车销售服务有限公司(下称“寿光公司”)、潍坊广潍汽车销售服务有限公司寿光分公司(下称“潍坊分公司”)作为担保人在借款协议上加盖公章。签约时,梁廷国系寿光公司、潍坊分公司经理;后经另案刑事判决查明,《借款协议》上加盖的寿光公司、潍坊分公司的公章,是梁廷国利用职务便利,盗用并偷盖。
因各方因债务金额及担保责任等事宜产生争议,王龙江提起诉讼,请求梁廷国偿还借款1290万元及利息;并要求寿光公司、潍坊公司、潍坊分公司承担连带保证责任。
(二)判决结果
2013年3月,潍坊中院作出(2012)潍民初字第258号民事判决书,判决梁廷国偿还王龙江借款1200万元及相应利息,寿光公司、潍坊公司及分公司无需承担保证责任。王龙江不服,上诉至山东省高级人民法院。
2013年8月,山东高院作出二审判决:维持一审判决第一项,改判寿光公司对梁廷国的上述债务承担连带保证责任;改判潍坊公司在梁廷国、寿光公司不能偿还的借款本息范围内承担赔偿责任。
寿光公司、潍坊公司、潍坊分公司不服该判决,向检察机关申请监督。最高人民检察院于2016年向最高人民法院提出抗诉,最高院经提审,作出(2016)最高法民再207号民事判决书,撤销二审判决,维持一审判决。

二、争议焦点及各方观点
最高院在再审中虽然维持了一审判决的结果,但其认定公司无需承担担保责任的依据与一审法院并不一致。笔者对该争议焦点进行了详细梳理:
1. 当事人观点
王龙江主张:《借款协议》已成立并生效,借款本金1200万元已实际支付给梁廷国。寿光公司等在借条上加盖公章,自愿承担保证责任,故应对借款本金和利息承担连带保证责任。
寿光公司、潍坊公司、潍坊分公司主张:三家公司不应承担担保责任。《借款协议》未实际履行,三家公司在介入本案诉讼前,对王龙江与梁廷国之间的借款行为毫不知情。梁廷国系寿光公司经理,王龙江在签约时应知晓其没有以公司财产为其本人借款进行担保的权限,梁廷国私自加盖公章的行为,是越权行为,不构成表见代理。
2. 法院观点
潍坊中院认为: 借款合同为实践性合同,除需双方达成借款合意,还需以出借人将出借款项交付借用人为生效要件。王龙江并未将《借款合同》约定的1290万元实际支付给梁廷国,故借款合同未生效。
寿光公司在《借款协议》保证人处加盖公章,虽应视为自愿承担保证责任,但因作为主合同的借款合同未生效,作为从合同的保证合同即失去了履行依据,故王龙江无权要求寿光公司承担保证责任。潍坊分公司系潍坊公司的分支机构,依法不能作为保证人,其未取得潍坊公司书面授权,签订的保证合同依法应认定为无效;且因借款合同未生效,潍坊分公司的无效担保行为不会给王龙江造成损失,故潍坊分公司无需就合同无效而承担责任。
山东高院认为: 梁廷国在签订《借款协议》前尚欠王龙江1200万元未还,《借款协议》签订后,在王龙江未实际支付《借款协议》约定的1290万元的情况下,梁廷国出具了收到该款的借条,充分说明梁廷国认可其欠王龙江的原借款,转化成了《借款协议》约定的新借款,该《借款协议》已生效并已实际履行。
寿光公司在保证人处加盖印章,与王龙江、梁廷国形成担保关系,应依约承担担保责任 。 对于潍坊公司及其分公司的责任问题:根据法律规定,企业法人的分支机构未经法人书面授权或超出授权订立保证合同的,合同无效或超出授权的部分无效,债权人和企业法人有过错的,根据各自过错承担民事责任。王龙江未举证潍坊分公司的担保行为已获潍坊公司授权,故该担保行为无效;因潍坊公司未举证王龙江有过错,故潍坊公司应对因担保无效而造成王龙江的损失承担赔偿责任。
最高院认为: 《借款协议》载明的1290万元借款,系王龙江和梁廷国双方之前的借款本金1200万元加上利息转化而成,双方签订《借款协议》以及梁廷国向王龙江出具借条的行为,应认定为双方对于之前借款的重新确认,双方存在真实有效的借款关系。
关于寿光公司应否承担保证责任的问题:梁廷国不是寿光公司的法定代表人而是经理,其在未得到授权的情况下,在担保人处加盖寿光公司公章的行为系 无权代理。 王龙江与寿光公司能否成立有效的担保关系, 取决于梁廷国的盖章行为是否构成表见代理。 本案中,梁廷国在签订《借款协议》前,多次向王龙江借款,尚欠1200万本金未归还。王龙江明显知晓其巨额债权面临巨大清偿风险,亦知晓无论是谁为梁廷国提供担保,均将面临同样巨大的风险。梁廷国作为寿光公司经理,在未获公司同意时,即以公章为自己的私债进行担保,显然超越了经理的职权范围 。 在主债务金额巨大、已近不能清偿状态时,作为相对人的王龙江,不应轻易相信寿光公司会授权作为经理的梁廷国,在《借款协议》上加盖公司公章,为其个人债务提供担保。因此,王龙江不属于善意无过失的相对人,梁廷国的行为不构成表见代理,寿光公司与王龙江之间未成立有效的担保合同关系,寿光公司无需承担担保责任。
关于潍坊公司应否承担保证责任的问题:潍坊公司对其分公司的担保行为不认可,王龙江亦无证据证明该担保行为已获潍坊公司授权,故应认定潍坊分公司的担保行为无效。在此情形下,王龙江如主张潍坊公司应就其过错承担相应民事责任,应按“谁主张谁举证”的原则,承担举证责任,二审对举证责任分配错误。因王龙江并未举证潍坊公司存在过错,故潍坊公司亦无需承担赔偿责任。
三、律师评析
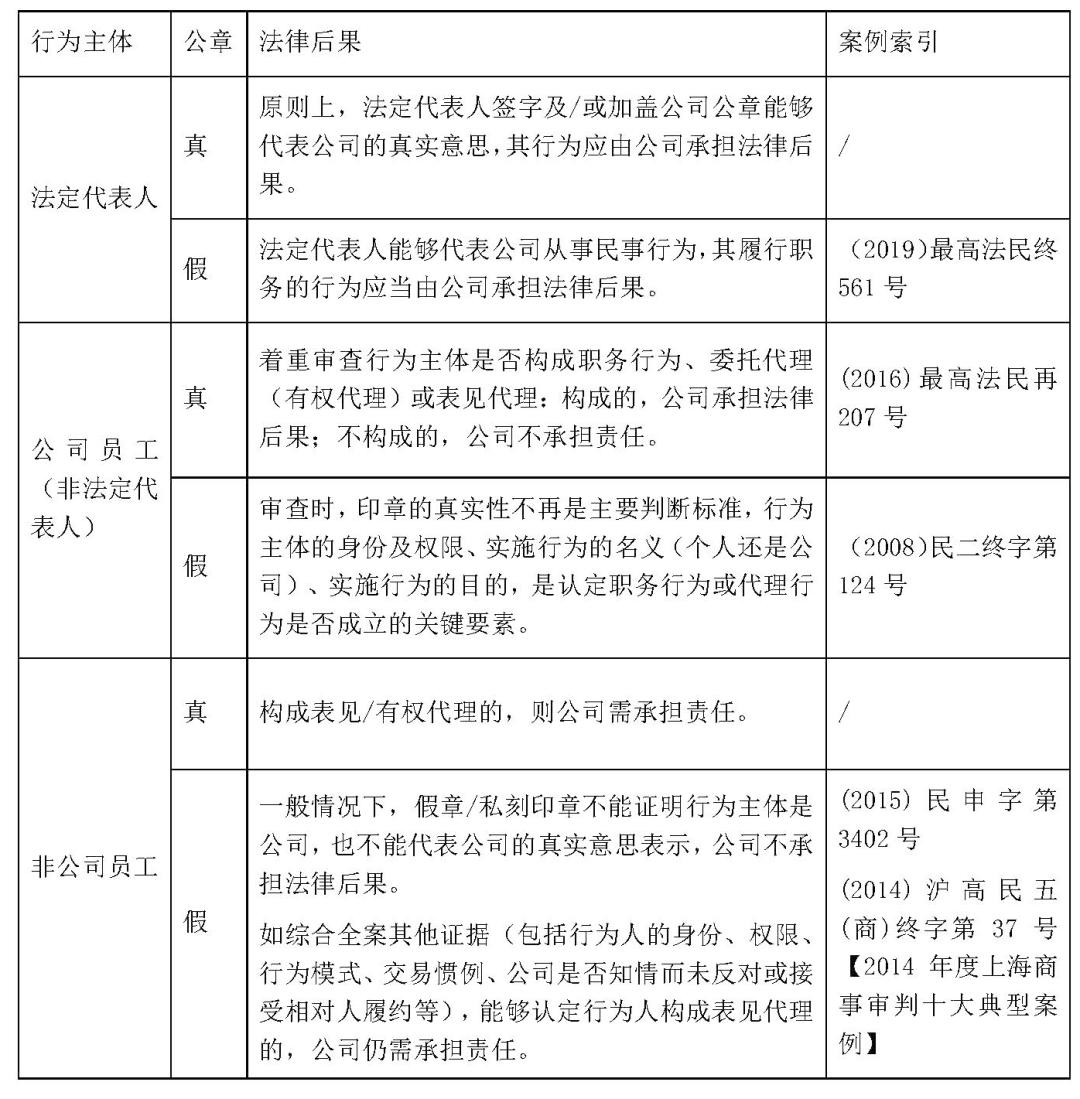
司法实践中,印章具有证据的作用,用以证明行为主体及其意思表示。公章真实的情况下,一般可以推定意思表示真实,但若存在相反证据或合理怀疑(如盖章人的身份权限及盖章用途),则公章的证明力还需进一步补强。
针对盖章行为的法律效力,司法实践中逐渐确立了“看人不看章”的裁判思路。根据行为主体的不同、公章的真伪,也将导致不同的法律后果。没有代表权或代理权的人即便加盖的是真章,也不能产生合同有效的预期效果;而有代表权或代理权的人即便未在合同上盖章甚至盖的是假章,只要其在合同书上的签字是真实的,或能证明该假章是有权行为人自己加盖,仍应作为公司行为,由公司承担法律后果①。
笔者根据最高人民法院的不同裁判案例,总结出如下观点,以供参考(仅为相应及类似案情背景下结论)。

建筑领域因存在挂靠、转包等模式,实际进行工程管理的很可能并非施工企业员工。有的施工企业在工程项目的合同及资金管理方面较为混乱,有的对签订合同的程序、供应商资格等要求严格。实际施工人出于采购和租赁的便利或规避施工企业的管理的目的,往往会以项目经理的名义,或私刻项目部印章、公司公章,使用不具备经济功能的资料/技术专用章对外签订经济合同。此时,这些合同是否对施工企业发生法律效力,既不会因为施工企业存在转包挂靠等违法行为,而“一刀切”地要求施工企业承担责任;也不会单纯因为印章系私刻或超出专门用途而断然否定合同效力。
结合最高院、浙江高院及江苏高院的相关文件精神, 需从该行为是否有施工企业的明确授权(委托代理行为)、是否属于职务行为(职务代理行为)、是否构成表见代理三个层面依次进行审查。 构成委托代理、职务行为或表见代理的,相应的法律后果应当由施工企业承担②。(点击扩展链接,查看浙江高院于2020年12月17日出台《关于审理涉建筑施工企业项目部纠纷的疑难问题解答》)
因此,加强印章、合同及项目管理,是企业法人、特别是施工企业需重点关注的问题。

四、印章管理的启示与建议
无论是行为主体层面还是公章真伪层面,公章使用所导致的纠纷追根溯源仍要从公司管理着手,否则即便公司自认为并无过错,仍可能承担法律责任。结合案例启示,建议公司从以下方面着手,加强管理、规避风险:
1、减少公章数量,增加复刻难度。
公章数量越多,管控难度越高,潜在风险也越大。因此,除必备公章之外,尽量减少其他印章的刻制和使用。公司印章在备案使用前,最好先进行加密,在字体、角度、线条等方面形成隐秘的暗记,面临纠纷时即能快速识别真伪并举证。
2、完善印章管理办法,明确印章权限,严格执行用章规则
公司应制定单独的印章管理办法,对各类印章的权限、项目部各类印章的刻制/领用/回收/销毁程序做出明确规定。同时,应明确公章的收执主体及用印审批流程,严格把控公章保管及用章程序。将申请、审批、台账等统一管理,做到用印过程留痕,用印文件归档,已结束的项目部各类印章或已用印的作废文件及时回收销毁。
3、树立“人章并重”意识,明确人员权限。
很多建筑企业会在项目部印章(包括资料专用章或技术专用章)上刻制“不得用于经济合同”等字样,但在司法实践中,仅靠这样简单的表述并不能完全避免风险的发生。专门的印章应由施工企业委派的技术或资料负责人专门控制,并仅用于相关工程或技术资料的确认;同时应在项目现场设置相应铭牌,对各类管理人员名单及权限,各类印章的权限进行公示,以尽合理的注意提示义务。
4、建立合同管理制度,严格审批资金支付。
印章是否曾用于经济合同的签署、施工企业是否对专用章签署的合同进行过付款等,均会对印章的权限及用印的后果产生影响。施工企业应建立项目合同的统一管理制度,将大额的采购、租赁等合同的签署权限收归总部,避免权利过度下放;在合同履行过程中,特别是存在挂靠、转包等情况下,应特别注意资金收付的安全,对外付款时,应结合合同、履约凭证(送货单、租赁进退场凭单等)对付款申请的主体及金额进行严格审核;发现越权签约或私刻印章的合同应立即止付,并针对性地处理,避免因对无权代理的合同进行了付款、而被认定为对印章权限进行了追认而需承担的可能。
[1]参见:《全国法院民事审判工作会议纪要理解与适用》第290-292页。
[2]浙江省高级人民法院民二庭《关于审理涉建筑施工企业项目部纠纷的疑难问题解答》(2020年12月17日)
看完本篇文章,你是否对公章的效力有了更深的了解?若还留有疑问,欢迎在评论区留言。另外不要忘记给本篇干货分享点赞转发哦。
中伦律师事务所周月萍、周兰萍律师 专注于建设工程和基础设施领域法律服务二十余年。业务涵盖建设工程项目法律风险防控、PPP项目咨询/再谈判、工程/PPP项目并购、工程事故危机应对、建设工程/PPP项目争议解决等。周月萍、周兰萍律师连续多年在“建筑工程”“项目与基础设施” 领域获钱伯斯、建筑时报/ENR、The Legal 500等评级机构重点推荐。
特别声明: 本文仅代表作者本人观点,不应视为针对特定事物的法律意见或依据。如需转载请注明来源。