RS232是工业上常用的串口标准,无论是PLC的RS232串口模块,还是工控机的串口(COM),输出的电平都称为RS232电平。同时我们知道这些模块的内部控制单元都是单片机,其电平为TTL电平。那么TTL电平和RS232电平有什么不同?它们之间又是怎么转换的呢?今天这篇文章,我们就来谈谈这个话题。

TTL电平是TTL电路输出的电平,其中“TTL”是英文“Transistor-Transistor Logic”的缩写,中文翻译为“晶体管-晶体管逻辑”,因此TTL电路就是“晶体管-晶体管逻辑电路”。
在数字电子技术中,使用晶体管(三极管)可以构成不同的逻辑电路,常见的有“TTL与非门电路”、“TTL或非门电路”、“集电极开路与非门电路”等等。下面这张图,是TTL与非门电路的电路图:

在该电路中,当输入端全是高电平(Ua=Ub=Uc=3.6V)时,T2和T5导通,T3微导通,T4截止,输出电压Uy=0.3V;
当输入端有低电平(例如:Ua=0.3V ,Ub=Uc=3.6V)时,T2和T5截止,T3和T4导通,三极管BE结导通压降为0.7v,则Uy=5V-0.7V-0.7V=3.6V。
我们看到,TTL电路的工作电压是5V,它的输出可以是高电平(3.6V)或者低电平(0.3V)。
由于电平是一个连续变化的电压范围,为了用这种模拟量的电压来表示数字量的逻辑1和逻辑0,TTL电平规定:
- 对于输出电路:电压大于等于(≥)2.4V为逻辑1;电压小于等于(≤)0.4V为逻辑0;
- 对于输入电路:电压大于等于(≥)2.0V为逻辑1;电压小于等于(≤)0.8V为逻辑0;
再来看看RS232电平。RS232是美国电子工业协会于1962年发布的串行通信接口标准,其中RS为英文“Recomend Standard”的缩写,中文翻译为“推荐标准”,232为标示号。该标准对串行通信的物理接口及逻辑电平都做了规定。
最简单的RS232通信由三条数据线组成,即TxD、RxD和GND。RS232采用负逻辑电平,即-15V~-3V代表逻辑"1",+3V~+15V代表逻辑"0"。这里的电平,是TxD线(或者RxD线)相对于GND的电压。(关于物理接口,请参考文章:工业串口通信之掀起串口的盖头)
可见,TTL电平和RS232电平,无论是在电压范围还是在极性上(RS232是负逻辑)都有很大的不同。显然,这两种电平是不能直接相连的。
为了把单片机的TTL电平转换成RS232电平,通常我们需要一个专用的转换芯片,比如TI公司的MAX3232或者ST公司的ST3232。
下面这张图,是MAX3232的外观与引脚图:

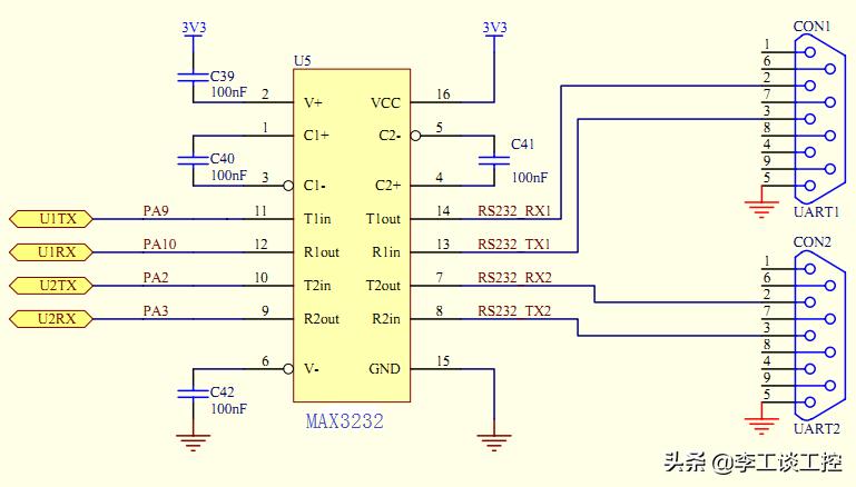
MAX3232一端与单片机的引脚相连,另一端与RS232的串口相连,完成了TTL电平到RS232电平的转换。其原理图如下:

好了,关于TTL电平与RS232电平的内容就先聊到这里。欢迎点击扩展链接查看更多文章。