本文章为WEFore原创。

第一节 案例背景:疫情反复冲击,个体商户受到重创
个体工商户是中国社会主义市场经济发展的实践创举和重要成果,是推动社会主义市场经济发展的重要力量,也是非常可贵、可靠、可持续的战略资源。中国个体工商户规模的不断壮大,1980年,中国个体工商户数量不到1万户,占市场主体比重不足1%;1999年中国的个体工商户数量达到了0.32亿户;2012年中国的个体工商户数量为0.41亿户;截至2021年底,中国登记在册个体工商户已达1.03亿户,约占市场主体总量(1.54亿户)的66.88%,同比增长11.1%,是2012年的2.5倍,年均增长10.9%。
个体工商户是百姓生活最直接的服务者,在繁荣经济、稳定就业、促进创新、方便群众生活等方面发挥着独特的重要作用。市场监管总局发布数据显示,截至2021年底,登记在册个体工商户三次产业占比分别为3.8%、6.0%、90.2%,第三产业占比超9成。
近年疫情不断冲击下,个体经济遭到重大打击。新冠疫情的突然暴发,各地迅速进入以封闭隔离为主要形式的应急状态,从需求和供给两端严重挤压个体工商户的盈利空间,使个体工商户在融资及产业链上的脆弱性被进一步放大,陷入经营危机。疫情后个体工商户继续经营的意愿取决于消费者的需求、消费信心。经济社会复工复产情况、直接关系着诸多个体工商户的生存。
第二节 建行深圳市分行发布普惠个人经营性信贷系列产品
2022年6月23日,建设银行深圳市分行启动“惠市惠企”集惠专项行动,召开普惠个人经营性信贷系列产品发布会,发布“小微快贷(个人经营版)”品牌及“商户云贷”“商叶云贷”“首户快贷”“善营贷”“善担贷”“个体工商户抵押快贷”六项主打产品。发布会通过南都直播平台、建行华南研修院向社会各界同步线上直播,线上线下超10万人观看。发布会上,建行与深圳市个私协会、华强北商会、拉卡拉深圳分公司、银盛集团签署战略合作协议,携手加大对个体工商户、小微企业主等普惠群体的全面支持,为深圳双区建设贡献更大力量。
深圳是创新创业之都,有385万商事注册主体,每8个人就有1个人创业,民间投资活跃,产业配套完善,是小微企业发展的沃土。建设银行深圳市分行是深圳市场普惠金融的最早践行者,秉承数字化经营理念,应用金融科技和大数据,不断创新普惠产品,以超常规的力度惠市惠企,为解决小微企业“融资难”给出新金融模式下的“建行方案”。截至2022年5月末,建设银行深圳市分行普惠金融*款贷**余额已突破2500亿元,近年来已累计投放普惠金融*款贷**6000亿元,累计服务10万户小微企业,覆盖了300万就业人群,是深圳地区小微企业的首选银行,被誉为“最懂小微企业的大银行”。
第三节 业务解析:普惠个人经营性信贷产品
1、产品要素梳理

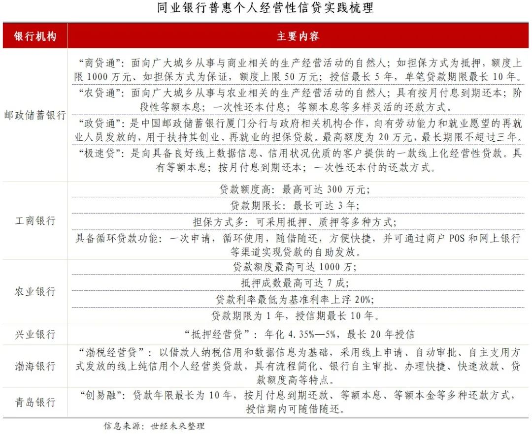
2、同业银行普惠个人经营性信贷实践梳理

第四节 业务拓展:个人经营性*款贷**发展现状
1、个人经营性*款贷**分类
个人经营性*款贷**是由银行向借款人发放的用于满足其生产经营需求的*款贷**,*款贷**主体为个体工商经营者、企业法人、企业合伙人或者企业主要自然人股东等,按照款项用途可以将其分为个人经营性专项*款贷**和流动资金*款贷**两个类别。
个人经营性专项*款贷**主要包括个人商用房*款贷**、个人经营设备*款贷**,商用房*款贷**用于定向购买或租赁商用房,例如交通银行推出的个人商铺*款贷**、中国银行推出的个人商用房*款贷**等,目前各大银行的商用房*款贷**主要用于商铺*款贷**。
个人经营设备*款贷**用于购买或租赁生产经营活动所需要的设备,例如光大银行、兴业银行等推出的个人机械设备按揭*款贷**。
流动资金*款贷**则主要用于满足个人或企业(个体工商户)生产经营过程中的流动资金需求,按照*款贷**条件可以分为有担保型和无担保型*款贷**,有担保型的流动资金*款贷**需要有质押、抵押、担保公司保证等担保条件,例如中国银行推出的个人投资经营*款贷**和中国建设银行推出的个人助业*款贷**等。而无担保型流动资金*款贷**则无需以上担保方式。
2、个人经营性*款贷**的特征
(1)*款贷**期限短
个人经营性*款贷**主要满足申请人生产经营过程中的资金需求,*款贷**期限相对于其他*款贷**产品而言较短,例如中国银行和中国工商银行个人经营性*款贷**最长*款贷**期限为5年,中国建设银行个人经营性*款贷**最长*款贷**期限为2年,中国农业银行个人经营性*款贷**最长*款贷**期限为1年,招商银行个人经营性*款贷**最长*款贷**期限为5年。相较于个人住房*款贷**、企业经营*款贷**而言个人经营性*款贷**的期限较短。这与申请人的资金需求有很大关系,首先个人经营类*款贷**的资金用途多为临时性,而且企业或个体生产经营的生命周期相对较短,银行无法预知后期的经营变化以及还款计划,出于风险考量也不愿意延长*款贷**期限。其次个人经营性*款贷**的利率相对较高,借款人出于成本考量也不愿意申请较长周期的*款贷**,在不考虑违约成本的前提下更愿意在资金周转顺利的时候提前偿还。
(2)*款贷**用途多
个人经营性*款贷**面向的群体范围较广,*款贷**资金用途难以细分,仅从款项用途难以对产品进行更加细化的处理。近年来我国小微企业与个体工商户的数量不断增加,生产内容与生产方式也有了很大范围的拓展,因此很难具体地界定*款贷**资金专项用途。加之现阶段我国的小型企业或个体工商户经营存活时间较短,据2019年工商局调查报告数据显示,我国小微企业平均生命周期只有2.7年,个人经营性*款贷**的期限与小微企业的平均生存期限存在一定的不对称性,这也导致个人经营性*款贷**的用途难以实现后续的持续跟踪。
(3)*款贷**风险高
现阶段宏观经济环境较为紧张,中小微企业或个体工商户的经营规模相对较小,更容易受到外部环境的影响而出现较多的不确定性因素。资金用途分散、可抵押物资较少、线上信息缺失等特征都导致个人经营性*款贷**很难触达申请人的实际经营状况,相对于企业经营*款贷**而言个人经营性*款贷**的风险更加难以评估。具体表现为银行在审批*款贷**的时候不仅需要审核*款贷**人自身的经济状况,还需要了解*款贷**人经营企业的运作情况,但往往个体工商户和小微企业的财务信息与税务信息的真实性难以判断,这就使得贷前授信面临着较大的风险。此外银行在个人经营性*款贷**业务的贷后管理中要对款项资金用途进行控制,保证资金不会被挪用,这也会增加银行的风险控制成本。因此从以上分析中可以看出个人经营性*款贷**具有高风险、高成本的特性。
3、个人经营性*款贷**存在的问题
(1)借款人的身份信息不够精准
现阶段商业银行在办理个人经营性*款贷**业务时,对于借款人信用信息的收集过程大多是参照人民银行的征信系统这一方式来完成的。这一过程中,受到各个商业银行在借款人与担保人信息录入方面缺少统一规定的影响,使得很容易导致部分银行未对借款人的信息实施必要的复查,客户经理也没有将借款人与担保人的信用信息及时录入到征信系统中,使得借款人的身份信息不够精准,影响最终的信用评估结果。此外,各个银行之间尚未实现信用信息共享,在客户个人征信方面存在更新不及时等问题,也在很大程度上加大借款人身份信息核实工作的难度。比如:同一客户在多家银行进行引用*款贷**的行为难以被及时的发现等。究其原因,上述问题的产生在很大程度与现阶段商业银行征信系统不够完善有着直接的关系。
(2)没有完成统一的授信管理
商业银行个人经营性*款贷**业务办理期间,在调查收集借款人相关信息时,如果只能查到借款人的个人征信,一般与以下几种原因相关:第一,借款人的行为不配合。商业银行个人经营性*款贷**业务属于个人性质信用*款贷**范畴,所以银行在进行企业征信查证时对于借款人本身的意愿有着较强的依赖性。这种情况下,如果业务办理过程中遇到借款人不主动提供企业*款贷**的情况时,银行方面则无法获取到企业的真实负债情况。第二,借款人的企业没有*款贷**卡。在商业银行*款贷**业务办理过程中,如果企业在成立之前阶段融资没有通过银行这一途径,则该借款人的企业不具备*款贷**卡,这样情况下银行自然无法获取到借款人企业真实的*款贷**信息。第三,借款人周边信息查询难度大。在业务办理过程中,往往需要对借款人的周边信息实施必要的查询以及综合比对,但是对于借款人配偶企业的真实情况往往难以明确。上述问题均会在不同程度上导致银行无法顺利获得借款人的征信信息,从而加大了统一授信管理的难度。
(3)测算企业资金需求量方面存在一定的限制
测算企业资金需求量方面存在的限制,主要体现在企业的资金需求量测算难度较大。相关要求规定,*款贷**资金超过50万需要比照流动资金*款贷**管理方法实施科学的*款贷**额度测算。在具体的业务办理中,由于借款人的个人经营*款贷**均属于私营小企业,企业经营管理不够完善,相关财务报表信息也存在不够全面和具体等问题,所以难以对其借款人企业的真实经营状况进行正确的显示。这种情况下,一些银行为了可以留住客户,往往会通过简单的计算更有甚者不经过计算,只是单纯的以借款人抵押物品的价值来确定最终的*款贷**额度。
(4)个人经营性*款贷**信用评估存在缺陷
从现阶段商业银行个人经营性*款贷**的实际情况分析来看,普遍存在着个人经营性*款贷**信用评估存在缺陷的问题,具体体现在以下几个方面:
第一,个人信用评估方法落后,并且使用方法缺乏统一性,直接影响商业银行个人经营性*款贷**信用评估结果的客观性。比如:部分商业银行在信用评估时依旧沿用人工审批这一方式,将客户提供的资料、审批政策和审批人员工作经验作为信用审批的主要依据。第二,信用风险预测手段欠缺。虽然当前客户已经相继通过了授信审批,但是部分银行由于缺少有效的贷后管理手段和风险预测手段,使得难以对客户的行为情况进行持续性的跟踪,进而加大了经营风险问题的发生几率。
4、国有银行个人经营性*款贷**数据
2021年,个人经营*款贷**呈现“爆发式”的增长,六大行齐刷刷发力,在个人*款贷**中,经营贷增速更是一骑绝尘,远超房贷、消费贷。但与此同时,六大行之间,因为自身原有积累的不同,个人经营*款贷**的成绩单,已经出现了明显的分化。
(1)个人经营性*款贷**规模
截至2021年末,邮储的个人小额*款贷**达9153.54亿元,较上年末增加了1691.02亿元,同比增长22.66%。工商银行个人经营贷余额为7024.41亿元,个人经营性*款贷**增加了1808.03亿元,同比增长了34.7%。建设银行个人经营贷余额2264.63亿元,较上年末增加了879.82亿元,同比增幅63.53%。农业银行个人经营贷余额4686.88亿元,较上年末增加了891.34亿元,同比增长23.48%。交通银行个人经营*款贷**余额1882.93亿元,比2020年末增加了673.08亿元,同比增加了55.63%。
从规模看,邮储银行和工商银行处在绝对的第一梯队,农业银行居中,建设银行与交通银行排在后面,而垫底的是中国银行。
(2)个人经营性*款贷**增速
每家银行的个人经营贷增速,都保持在20%以上。规模排在后面的建设银行和交通银行,增速更是分别高达63.53%和55.63%。工商银行个人经营贷虽然规模已经很大,但还是保持了34.7%的增速。农业银行增长23.5%,仍然算比较居中的位置。而邮储银行个人经营贷的基数最大,同比增速22.66%,按照这个速度,邮储银行的个人经营贷将很快破万亿。
(3)个人经营性*款贷**不良率
个人经营贷的不良率,在规模爆发式增长的同时,并没有出现上升,反而呈现出明显下降。2021年,公布个人经营贷不良率的五家国有大行中,所有银行的个人经营贷不良率,都比2020年有了明显的下降。邮储银行由2%降到了1.67%,工商银行由1.3%降到了0.97%,交通银行由1.27%降到了0.69%,建设银行由0.99%降到了0.72%,农业银行则由0.85%降到了0.64%。除了邮储银行,其他四家银行的个人经营贷不良率都在1%以下,发展比较稳健的农业银行仅有0.64%。
显然,对于银行来说,个人经营贷资产质量不断提升,是个不错的信贷投放领域。这无疑让银行发展起个人经营贷来更有动力。
第五节 业务指引:商业银行发展个人经营*款贷**建议
1、推动金融产品创新
各银行业金融机构要针对个体工商户金融需求“短、小、频、急”特点,大力拓展信用*款贷**,力争新发放个体工商户信用*款贷**占比显著提高。在风险可控的前提下,积极创新适合个体工商户的特色金融产品和服务,推广POS贷、税务贷、信易贷等信贷产品。针对个体工商户经营及现金回流特征,聚焦于缓解个体工商户临时性、季节性资金需求,开发随借随还类信贷产品或提供针对性融资方案。进一步加大针对个体工商户的续贷产品开发推广力度,对延期期满、生产经营正常的个体工商户通过正常续贷流程继续予以支持,以稳定融资预期。发挥人民银行征信中心动产融资统一登记公示系统作用,向个体工商户提供动产融资服务。地方法人银行业金融机构要运用税务、工商等非信贷信息以及在本银行的交易结算等信息,综合评价个体工商户信用水平,提高信用*款贷**发放比例。
2、丰富金融服务方式
各银行业金融机构要通过展示信贷产品、服务项目、收费标准等方式,为个体工商户提供更加透明、贴心的金融服务。要借助金融科技力量,充分利用现有系统,将移动互联网技术同个体工商户金融业务相结合,不断探索完善移动信贷服务平台,加快实现扫码即可申请*款贷**。精简办贷环节,加强线上服务,优化*款贷**审批手续,提高个体工商户等经营主体的融资便利度。地方法人银行业金融机构要坚守“支小支农”市场定位,借助信息技术手段优化信贷业务流程,开发线上产品,提升中小微企业金融服务便利度。
3、持续降低融资成本
各银行业金融机构用好再*款贷**再贴现工具,利用央行低成本资金为个体工商户提供优惠利率*款贷**。加快建立完善内部资金转移定价(FTP)管理办法和系统,鼓励对个体工商户*款贷**给予定价优惠。落实*款贷**市场报价利率(LPR)改革要求,继续释放LPR改革促进降低*款贷**利率的潜力,巩固*款贷**实际利率水平下降成果。做好*款贷**年化利率明示工作,加强金融知识普及力度,让个体工商户明确知晓商业银行*款贷**和网贷平台的*款贷**成本对比,有效保护其知情权和自主选择权。