
一
董秘资格证
1
常见问题
01
董秘资格证可以自己报考吗?普通人员如何报考董秘?董秘资格证报考条件?
董秘资格证考试参加要求略有不同,取决于推荐企业的不同类型。对于有意参加考试的个人,首先需要得到A股上市公司或A股拟上市公司(已提交上市申请或在证监局辅导备案)的推荐。推荐企业将会出具董事会推荐函,并要求考生在指定的报名网站上上传该推荐函。
目前,董秘资格证分为三类:上交所主板董秘资格证、上交所科创板董秘资格证和深交所董秘资格证。考生应根据所属板块的推荐企业或所准备上市的板块选择相应的董秘资格证进行报考。
对于由A股上市公司推荐参加考试的考生,需要通过EKey方式登录上证E服务平台进行报名。而其他类型推荐企业的考生,在获得董事会推荐函后,可以自行登录指定的报名网站进行预报名。
02
新三板董秘考试?北交所董秘资格证?北交所董秘考试?
过去,新三板董秘资格证的培训和考试是由股转系统负责组织和安排的。然而,目前股转系统已经宣布了对新三板董秘资格证的培训和考试的暂停。
值得期待的是,随着北交所的政策进一步完善,我们相信将会出台有关北交所董秘证的相关政策。作为董秘行业的专业机构,董秘课堂将持续关注北交所董秘证的最新动态,并在第一时间将这些重要信息推送给大家。
03
董秘资格证考试报名流程?
深交所董秘证:登录中小企业之家(https://www.homeforsmes.com.cn/),找到董秘资格证预报名板块,进行报名。
上交所董秘证:上市公司推荐,通过EKey方式登录上证E服务进行报名。拟上市公司推荐,登录上交所培训报名网站(https://et.sseinfo.com/ssenewtrain/),通过普通用户登录进行报名。
04
董秘资格证一年考几次?
深交所董秘证考试安排如下:深交所每个月通常会安排2-3场考试,以供考生选择。这样的安排旨在为有意参加董秘证考试的人提供更多的机会。请密切关注深交所官方网站或相关通知,获取最新的考试日期和安排详情。
上交所董秘证考试与董秘任职资格培训同步进行。对于有线下培训的考生,考试通常会直接安排在培训结束之后进行。对于没有线下培训的考生,考试一般会在在线上课程结束后大约3天左右安排。具体的考试时间和安排会根据培训计划而定。
05
董秘证2023考试时间?
董秘培训时间以及考试时间都没那么固定,具体要看沪深交易所的安排。与大部分考试不同,董秘证并非选择时间考场进行报名考试,而是通过预报名,由交易所安排培训考试。
06
董秘资格证有效期?
永久有效
07
董秘资格证考试费用?
近几期沪深交易所的考试都是免费的,线下培训的食宿、教材按需要进行选择。
08
董秘考试内容?
上交所主板 :以上海证券交易所《股票上市规则》为主,侧重考查上市公司公司治理、信息披露、合规运作以及董秘的权利、义务与法律责任等内容。
上交所科创板 :以《上海证券交易所科创板股票上市规则》为主,侧重考查信息披露、合规运作、公司治理等内容。
深交所
① 《公司法》《证券法》;
② 深交所主板、创业板《股票上市规则》和《规范运作指引》;
③ 《首次公开发行股票并上市管理办法》《上市公司治理准则》《上市公司信息披露管理办法》《上市公司章程指引》《上市公司股权激励管理办法》《上市公司证券发行管理办法》《创业板首次公开发行股票注册管理办法》《创业板证券发行注册管理办法》等中国证监会颁布的相关法规;
④ 其他证券金融相关法律法规。
09
董秘考试多少分及格?
满分100分,60分及格。
10
董秘资格证好考吗?
除了上交所科创板董秘考试有包含30分的业务操作题之外,上交所主板及深交所的考试都是客观题,题型为单选、多选、判断。并且考试的内容,在考前的培训中都会有讲到,只要认真听课,课后多复习,基本都没什么问题。
一般考试都会有80% ~ 90%的通过率。
2
常见误区
★
✘ 公司董秘一定要有董秘资格证。
✔ 对于董秘和证代来说,只有在上市公司担任董秘或证代的情况下,才必须持有与企业所在板块相对应的董秘资格证。
✔ 对于非上市企业的董秘而言,并没有强制要求持有董秘资格证。这意味着非上市企业的董秘可以根据具体情况和需求自行决定是否获取董秘资格证。
二
董秘培训
1
常见问题
01
董秘培训班在哪里报名?董秘培训班报名条件?上交所董秘培训?深交所董秘培训?
沪深交易所的董秘培训是为董秘证考试而设的考前培训。该培训主要关注考试内容,旨在让学员了解法律法规的各项要求,并明白在工作中如何以合规方式进行业务操作。董秘培训的报名资格和方式与董秘资格证考试相同。
另外,董秘课堂还开设了“董事会秘书实务操作研修班”。该研修班邀请了董秘课堂的专家成员,包括知名投资机构、会计师、律师、保荐机构、财经公关、资深媒体、金牌董秘和名企CFO等,为学员们讲解最新、最实战的董秘知识。通过这个研修班,学员们可以获得丰富的实践经验和行业洞察,并且董秘课堂还提供一个综合性的平台,供学员们进行学习、交流和共同成长,以助力董秘职业健康、快速、职业化发展。
2
常见误区
★
✘ 想要通过交易所的董秘资格培训,学习关于董秘的知识,以提高工作能力。
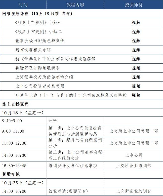
我们先来看一下上交所主板董秘证的课程表。

通过课程表,我们可以看到课程的内容,基本是关于对法律法规的解读。正如上面所讲,交易所设置培训的目的是让学员清楚在工作中应该守好哪些法律红线。
所以如果想要通过学习提高董秘工作能力,可以关注我们的董事会秘书实务操作研修班。课程对董秘职业及必备知识、IPO阶段会碰到的问题及解决方案、企业的资本运作进行全方位的讲解,让学员们在工作中能够更加的游刃有余。
董秘课堂期待您的加入!
End
董秘课堂 主要以资本市场实操培训为主,课程围绕上市辅导、董秘实操、股权激励咨询与实战、公司治理、金融考证等主题开设,帮助学员建立体系化知识,陪伴资本人才成长。

扫描二维码添加安老师微信
备注:*今条头日**
咨询更多详情
董秘实务操作研修班
