自从宝马摩托车文化节(BMW Motorrad Day)2014年进入国内以来,每年的宝马摩托车文化节都是国内摩托车界的一次盛会,2018宝马摩托车文化节在无锡太湖举办,此次共吸引了超过3000名车友参加,是历届参与人数最多的一次,同时此次宝马提供试驾车款最全的一次,几乎涵盖了所有在售车型,为车友提供了丰富多彩的试驾骑行盛会。

每次宝马摩托车文化节都不缺乏精彩的表演和丰富多彩的互动节目,精彩的特技表演,燃爆现场的乐队和DJ,还有专门为小朋友准备的儿童游乐区,当然精彩的环湖风景骑行以及全系产品试驾是少不了的……宝马摩托车文化节总是能为车友提供他们想要的。

不过本次宝马摩托车文化节的重头戏还是在富有挑战性和观赏性的“Mission R”上面,有超过200位车友参与其中,最终经过层层选拔,来自全国各路“R骑士”在当天的宝马摩托车文化节上展开激烈角逐。八仙过海各显神通,

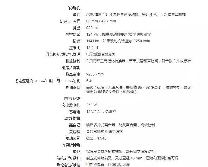
除了精彩的活动和刺激的比赛,在本次宝马摩托车文化节当晚,宝马中国正式发布了2018款S 1000 R,售价为17.84万起。相比于老款,新款S 1000 R在多方面都有所提升,首先是动力,这款排量为999mL的并列四缸发动机最大马力增加了5hp,达到165hp(121kW),动力更强劲。

新款S 1000 R标配两种骑行模式选择,分别是Rain(雨天)和Road(道路),在雨天模式下,ABS和ASC(自动稳定控制系统)会调整你的制动以及油门,保证你不会出现抱死或打滑,当然你可以通过选配骑行模式专业版(Ride Modes Pro),来解锁弯道ABS(ABS Pro),同时该模式还带有起步控制和维修区限速器,并且增加该模式后,传统的ASC系统将被带有角速率传感器的DTC(动态牵引力控制系统)取代。

除此之外,新款S 1000 R还标配了动态阻尼控制系统(DDC),使得新款S 1000 R能够近乎完美地处理高和低频率的路面影响,由此实现牵引力和安全性最大化。加热手把同样是标配,这是一个非常舒适化的配置。当然,宝马也提供了双向快速换挡辅助功能作为选配,以此来提高这款车的驾驶乐趣。

作为压轴大戏,宝马把S 1000 R放在最后出场确实点燃了现场车友的热情,在欢声笑语中,又一届宝马摩托车文化节落下了帷幕,不过今年还将有新车引进,同时新款的F750/850 GS也将在明年来到国内,宝马今年1-7月国内销同比增长23%,相信随着新品,尤其是小排量车款的不断引入,宝马在国内的销量还将持续提升。
