
来源:中国基金报
记者:乔麦
临近年末,上市公司高送转概念再度成为资本市场热点。继美联新材后,今天又有一家A股上市公司推出高转送预案。
今天午间,上市不到一年的“A股第三方支付第一股”拉卡拉放大招,发布10派20转增10股的高分红高送转预案,午后复盘该股直线秒板。高送转一直是年报炒作热点之一,12月15日,美联新材打响今年“高送转第一枪”,随后股价5连板,之后仍然延续涨势。
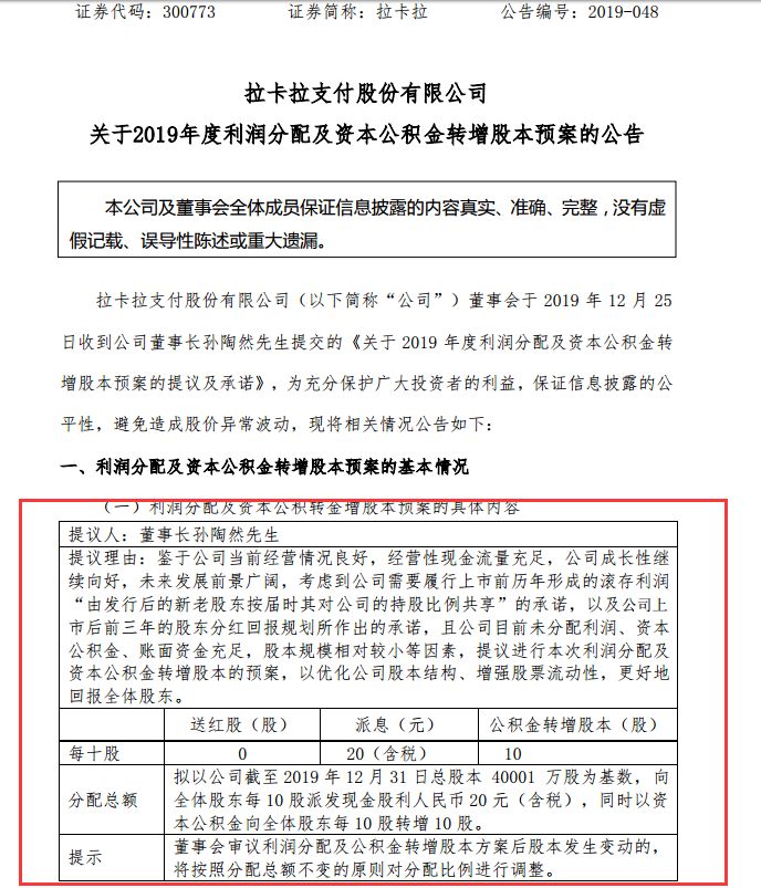
拟10转10派20
拉卡拉午后复牌直线秒板
今天拉卡拉出现异动,上午该股停牌,下午开盘后股价强势涨停,报66.75元/股,市值达267亿元。截至收盘,全天成交金额近1500万元,换手率为0.55%,涨停板封单金额约6亿元。

消息面上,今天午间公司发布公告称,预计2019年净利润比上年同期增长32%-35%,预计盈利7.91亿元-8.09亿元。
此外,公司董事长孙陶然提议拟向全体股东每10股派发现金股利20元(含税),同时以资本公积金向全体股东每10股转增10股。照此预案,需要派发现金股利8.0002亿元,占公司合并报表2019年前三季度未分配利润(母公司报表未分配利润余额更高)的45%。

由此,拉卡拉成为继美联新材后第二家拟派发现金和转增股份的上市公司,且力度更大。
在今天的公告中,拉卡拉对业绩增长的解释为,商户经营业务和扫码支付业务的大幅度增长,以及分摊的营销费用大幅度下降。
而此次提出的利润分配及资本公积金转增股本预案与公司的成长性相匹配,公司处于快速发展阶段,具备持续、稳健的盈利能力,公司良好的经营性现金流表现以及充足的未分配利润、资本公积,成为本次利润分配及资本公积金转增股本预案的可实施基础。
公开资料显示,拉卡拉成立于2005年,是国内首批获得央行颁发牌照的第三方支付企业之一。2019年4月25日,拉卡拉在深交所正式上市。据了解,拉卡拉此次公布的预案是对上市前所做相关承诺的兑现。
当初《拉卡拉支付股份有限公司关于上市后前三年的股东分红回报规划》规定:“公司成功上市后,应当在上市后的连续三年采取现金方式分配股利,以现金方式分配的利润不少于当年实现的可分配利润的15%,最近三年以现金方式累计分配的利润不少于最近三年实现的年均可分配利润的30%。在履行上述现金分红之余,若公司未分配利润达到或超过股本的30%时,公司可实施股票股利分配”。
“高转送第一股”十连阳
12月15日,创业板上市公司美联新材打响今年沪深两市“高送转第一枪”,发布10股送转股9股的预案。此后该股受到资金追捧,股价连续5个交易日收获一字板涨停,打开一字板后涨势仍继续。
今日拉卡拉的秒板表现也带动了美联新材的上涨,下午开盘一度涨逾9%。截至收盘,拉卡拉今天上涨5.51%,报25.58元/股,成功走出“十连阳”的上涨态势。

而自发送高转送预案以来,美联新材是个交易日累计大涨98.7%,几近翻倍。

值得一提的是,美联新材于2017年1月4日在深圳创业板上市,发布转送预案时距离公司上市将满三周年,这意味着届时公司几位大股东持有的股票将解禁。而就在11月底,公司董事兼高级管理人员还公布了减持计划。深交所对美联新材高送转动机发出问询,公司回复大股东承诺6个月不减持。
值得一提的是, 去年11月,上交所与深交所均发布了《高送转信息披露指引文件》,此次对上市公司高送转的规范被业界堪称史上最严,作出了诸多规定及多个量化指标,明确了上市公司高送转的定义,并对上市公司进行高送转做出了相关的要求。
指引明确,高送转公司的每股送转比例不得高于上市公司最近两年同期净利润的复合增长率、最近3年每股收益均不低于1元,且其送转后每股收益不得低于0.5元。按照美联新材的利润情况,难以符合转送比例要求。

不过按照深交所规定,高送转是指主板、中小板、创业板上市公司每十股送红股与公积金转增股本合计分别达到或者超过五股、八股、十股。
按照这一要求,美联新材每十股送九股的预案少送一股,实际上并不符合深交所对于“高送转”的定义,不受相关制约。因此,美联新材的分配预案被不少市场人士质疑是一种“擦边球”行为。
相比较而言,今天拉卡拉的10转10派20元预案更符合深交所规定。
高转送成监管重点
过去今年,每当年关将至,高转送都会成为市场炒作主题。以2017年为例,139家公司每10股送转10股以上,15家公司每10股送转超过20股,还有大晟文化10转30股。
经过牛散炒作,高转送概念板块也诞生过一倍以上涨幅的“牛股”。仍以大晟文化为例,该股从2017年6月,10转30实施后,股价从除权前60多元,一路跌至现在只有5元元多,司在2018年更巨亏超过10亿元。
2016年在42家实施高送转的上市公司中,爱康科技、彩虹精化、吴通控股、天润数娱、煌上煌5家公司送转比例最高,达到10送转30股以上。但在一时风光之后,这5家公司已经全部被市场所淡忘。
其中,天润数娱已经沦落为“ST天润”。今年3月26日晚,湘股天润数娱发布公告称,因公司控股股东未在承诺期限内归还公司的募集资金和解除公司的违规对外担保,公司股票触及其他风险警示情形,3月28日开市起,公司股票简称由“天润数娱”变更为“ST天润”。
在此背景下,2018年11月,沪深交易所公布了高送转新规。今年以来,作为“噱头”的高送转主题悄然退潮。
有业内人士提醒道,尽管高转送对于上市公司的业绩也并无影响,但在实际操作中,高送转方案往往沦为上市公司内幕交易、利益输送的手段,投资者对于类似公司更应谨慎对待。