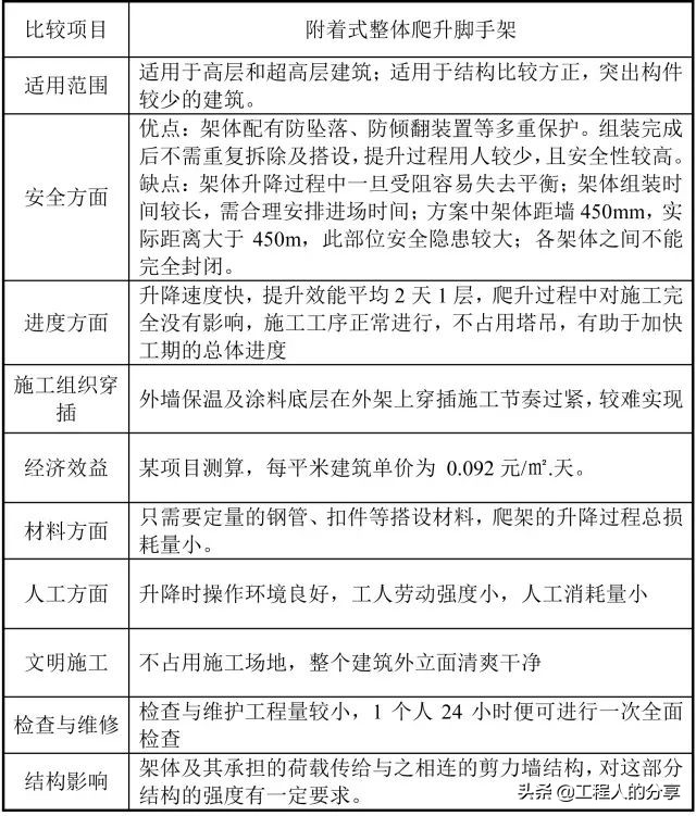
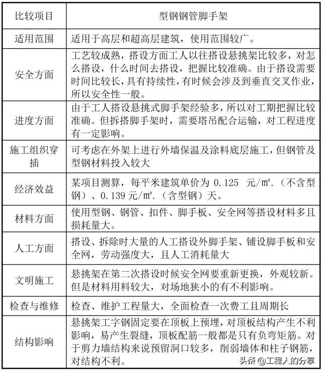
附着式升降脚手架(简称“爬架”)和型钢悬挑脚手架(简称“挑架”)是目前高层建筑应用的两种外架体系,优缺点看表格。


介绍一下智能爬架如何安装、提升与拆除
一、针对性防护措施
1、脚手架底部封闭
走道板、防护翻板采用防滑花纹钢板,具有高强度、绝燃、耐冲击经久耐用,底部均焊有方管加固,尤其适用于超高楼层大型建筑的外墙施工防护。内挑加宽走道板组合简单、强度高,有利于内侧间隙的减小,便于安全施工。
走道板与钢梁之间采用500翻板密封

走道板与钢柱之间采用350翻板密封

斜撑与钢梁相交处处理措施
钢梁上每隔数层有斜撑,斜撑外围竖直面与钢柱平齐,斜撑与钢梁相交,因此密封翻板需进行分段处理,斜撑与钢梁相交处翻板盖到斜撑处即可。
由于斜撑与钢梁相交处不是每层都有,因此爬架设置3步翻板,至少保证有一步翻板与钢梁完全密封。

2、立面封闭
防护安全网采用冲孔网经龙骨焊接框架组合,具有耐腐蚀、绝燃、抗冲击特点。

爬架侧立面图
二、爬升流程
爬架在作业工况时设置两道两道附墙,爬架提升前,需等浇注结构拆模后,装上第三道附墙方可爬升。爬升完成后把底部附墙拆掉。

三、防火型全防护智能爬架平台工程产品主要工艺参数
|
序号 |
分 项 |
单 位 |
主要指标 |
本项目实际指标 |
|
1 |
架体宽度 |
m |
0.6 |
0.6 |
|
2 |
架体高度 |
m |
≤5层楼高 |
15 |
|
3 |
支承跨度 |
m |
直线≤7.0 |
直线≤6.0 |
|
折线≤5.4 |
折线≤5.4 |
|||
|
4 |
架体步高 |
m |
1.8~4.5 |
2.1~4.5 |
|
5 |
架体端口悬挑长度 |
m |
≤2.0 |
≤2.0 |
|
6 |
架体自重 |
t |
平均每点位:2.0-2.8 |
2.0-2.4 |
|
7 |
操作层距墙距离 |
mm |
≤200 |
200 |
|
8 |
允许施工荷载 |
3×2kN/㎡或2×3 kN/㎡ |
3层同时施工允许荷载2kN/㎡ 2层同时施工允许荷载3kN/㎡ |
|
|
9 |
爬架升降时间 |
小时 |
1.5-2小时/栋*层 |
1.5 |
|
10 |
提升机功率 |
w |
500 |
500 |
|
11 |
提升速度 |
mm/min |
120 |
120 |
|
12 |
提升机额定吨位 |
t |
7.5 |
7.5 |
|
13 |
预埋水平偏差 |
mm |
30 |
30 |
|
14 |
爬架平台防火标准 |
防火绝燃 |
防火绝燃 |
|
|
15 |
施工载荷传递楼层 |
层 |
2层 |
2层 |
|
16 |
附墙支座数量 |
套 |
3 |
3 |
|
17 |
提升机是否需要周转 |
不需要 |
不需要 |
|
|
18 |
最大周转件重量 |
KG |
25 |
25 |
|
19 |
每次升降层数 |
层 |
1 |
1 |
|
20 |
防坠距离 |
mm |
20-60 |
20-60 |
|
21 |
防坠器个数 |
个 |
每机位安装2个支顶防坠器 |
每机位安装2个支顶防坠器 |
四、爬架系统平台安装技术措施
1、安装平台之前的安全措施
首次安装爬架需要对底部双排架进行拉结,水平间距4.5m,竖直间距3m,搭设爬架之前需要在地面拉设警戒线,警戒线距离建筑外边线15-20m,并派专人进行值守,其它无关人员不得入内。
拉结方式:在进行拉结时,应预先在结构板面预埋钢管,并用Φ48钢管把底部双排架与结构板面预埋钢管进行刚性拉结。
拉结点设置:水平拉结间距4.5m,可根据现场实际情况进行调整。

地面警戒线拉设示意图
2、爬架底部双排架的搭设
1)双排架的搭设要求
本项目爬架搭设平台(双排架)采用落地外满架,平台满架底部地面夯实并加设木跳板,每层与结构采用钢管拉结,拉结距离不超过6米,爬架组装并搭设3步后进行附着卸荷(见安装平台示意图)平台的强度要求为3KN/㎡,平台要增设防滑扣件,采用扣件、钢管φ48*3.0搭设,立杆纵距1.8m,横距1.5 m,步高1.8m,连墙为三步两跨。
2)平台由原防护
平台由原防护架改造而成,离钢柱距离不大于200mm,平台宽度1.2m,外侧搭设单排防护,单排防护高度1.5m。如原防护架宽度不足,外侧搭设挑架。在小横杆下面每个小横杆下面有两根立杆,每根立杆一个防滑扣。爬架组装两层后及时附墙卸荷,有计算书所得,双排架所受载荷为3000N/m2。爬架提升后,方可拆除底部双排架。
3)双排架搭设参数
本项目需要在安装楼层(2F)的下一层开始搭设安装平台,平台操作面在2层结构梁面下返200mm,需保证爬架底部翻板盖到结构梁上能完全密封;平台宽度1.2m(详见:附表)。
|
项 目 |
尺寸要求 |
|
脚手板面水平度控制 |
10-30mm |
|
双排架内缘离钢柱距离 |
≤200mm |
|
双排架外侧搭设单排防护高度 |
1500mm |
|
双排架宽度 |
1200mm |

爬架搭设平台示意
3、连墙构造设置的注意事项
1)确保杆件间的连接可靠。扣件必须拧紧,垫木必须夹持稳固、避免脱出。
2)装设连墙件时,应保持立杆的垂直度要求,避免拉固时产生变形。
3)当连墙件轴向荷载的计算值大于6KN时,应增设扣件以加强其抗滑动能力。特别是在遇有强风袭来之前,应检查和加固连墙措施,以保架子安全。
4)连墙构造中的连墙杆或拉筋应垂直于墙面设置,并呈水平位置或稍向脚手架的一端倾斜,但不容许向上翘起。
爬架搭设属于高空作业,操作人员必须带好安全帽、正确佩戴安全带。并按照安装技术要求严格执行。
安装步骤为:搭设平台架并做水平调整→铺设龙骨板→安装下节导轨、竖龙骨、辅助竖龙骨→加辅助支撑杆及斜拉杆→水平钢性拉结→安装第二道龙骨板→安装第一道安全立网→安装第一道附墙件并卸荷→安装中节导轨、竖龙骨、辅助竖龙骨→连续组拼架体直到安装完2层各组架为止→连续组拼架体直到安装完3层各组架为止→连续组拼架体直到安装完4层各组架为止→铺设电源线→安装提升设备(进入运行阶段)。
操作步骤如下:

龙骨板的组装
说明:
1、按平面布置图的布置尺寸摆放龙骨板;
2、用专用的节点板连接龙骨板并用扣件固定好。

竖龙骨的组装
说明:
1、按平面布置图的布置尺寸组装竖龙骨。
2、用专用的斜杆固定好竖龙骨。

第二步龙骨板的组装
说明:按方案的设计组装第二步龙骨板

安全网的组装
说明:按方案的设计组装安全网

竖龙骨连接节点图

龙骨板直角处连接节点图

冲孔网效果图

提升系统示意图

内挑板、翻板连接大样图

上承重梁连接节点大样图

附着节点大样图

防坠装置节点效果图

提升节点大样图
细部连接节点示意图如下:
电缆、电控柜、电葫芦的安装
电缆线、电缆的布置要求。配电系统采用三相五线制的接零保护系统,从控制室开始沿两边架体铺设至分片处,电缆线应穿入PVC管铺设在第三步走道板(龙骨板)下,用扎带与架体固定,以免受到冲击造成意外。电缆长度要考虑增加提升一层的长度。

电控柜要求:电控柜采用可靠的接零或接地保护措施,须设漏电保护装置、交流主电源总线、五芯线进入控制台前必须加设保险丝及电源总闸。(见动力系统电气原理图 )
电动葫芦的安装要求:所有电动葫芦在安装前必须检查,安装时,必须检查链条是否翻转、扭曲,防止卡链。接通电源后必须保持正反转一致,在使用过程中换接电源线,亦必须保持正反转的绝对一致,以通电试机为准。同步提升误差不得大于30mm/层。
电控柜、电动葫芦外壳按要求接零保护。
五、防火型全防护智能爬架平台的提升
1、防火型全防护智能爬架平台提升工艺流程图

2、提升作业指导书
A:脚手架操作人员各就各位,由架子班长发布指令提升脚手架。
B:脚手架提升起50mm后,停止提升,对脚手架进行检查,确认安全无误后,由架子班长发布指令继续提升脚手架。
C:在脚手架提升过程中,脚手架监控操作人员,要巡视脚手架的提升情况,发现异常情况,应及时吹口哨报警。
D:总控按钮操作员听到口哨声立即切断电源,停止提升脚手架,并通知架子班长,等查明原因后,由架子班长重新发布提升脚手架的指令。
E:脚手架提升高度为一个楼层高,提升到位后,班长发布停止提升指令。
F:脚手架提升到位后,首先将翻板放下,并且固定好。
G:安装支顶器,支顶器必须拧紧顶实。
H:将电动葫芦松链,把提升挂座拆下,安装到上层相应位置并把提升钢丝绳挂好。注意在电动葫芦松链时,防止发生误操作。
I:爬架组装完毕后验收合格要试提升,一切正常方可正式提升。
六、防火型全防护智能爬架平台拆除
1、说明
在拆除每一步架体时(除底部外),可以将每步拆除的架体通过物料平台周转。在拆除最后一步架体时,用施工塔吊将要分离的架体整片吊装拉紧再拆除拉结连接件,拆除附墙件螺栓,将分离架体转到地面。
此外,在爬架拆除也需做到以下几点:
(1)与总包协商确定材料堆放场地。
(2)认真进行现场实地考察,准确测量爬架拆除范围。
(3)对拆架班组进行现场交底,明确拆除范围、施工顺序、安全注意要点。
(4)遵守高空拆搭安全要求。人员要做到:
a.佩戴安全带和安全帽。
b.统一指挥,拆传架料拿稳接牢,严禁抛扔。
c.分工明确,责任到人。
(5)严格按照施工工序作业。
2、拆除前的准备工作
(1)爬架最上一个附墙件以上架体与结构进行逐层拉接加固,拉接点水平间距不大于6 米;对于不能采用拉结加固的部位采取钢丝绳拉结。
(2)清理架体上的垃圾杂物,以保证人员在拆除过程中的操作安全。
(3)拆除爬架上的各类相关管线、电动葫芦、主控箱、分控箱等。
(4)检查附墙件主要承力螺栓承力状况。
(5)将附墙架用钢丝绳捆扎在导轨上。
(6)根据现场情况与拆除方案进行比对,完善补充原方案中不足的措施,并经过总包和监理单位批准。
(7)对操作人员进行拆除安全技术交底。
(8)整个拆除施工过程中地面必须设置安全警戒线,警戒范围为当日上午或下午计划待拆区域正下方以外5~10米范围及塔吊吊运区域,设专人看守,防止任何人员进入拆卸区范围,确保安全。

3、拆除步骤
(1)根据总平面布置图各栋楼与塔吊的位置关系编制拆除顺序,每栋楼从1号机位开始拆除,确保每片的最后两个机位(靠近塔吊)必须一起拆除,吊点应牢靠,吊点的选择应保证架片整体稳定。
(2)本项目拆除方式:吊拆、散拆。
本项目爬架均在塔吊覆盖范围内,爬架拆除时,采用上部散拆、底部吊拆的方式,拆除步骤如下:
①先拆除防护网,防护网拆除应随拆除顺序逐一拆除,严禁一次性全部拆除,拆除防护网后需要做临时栏杆,拆除下来的防护网可以通过施工电梯或料台运转到地面的材料堆放区域。
②由上而下依次拆除龙骨板。拆除下来的龙骨板和竖龙骨通过塔吊吊到地面。当最后两步龙骨板拆除前,安装好吊具,预紧起吊钢丝绳,用施工塔吊将要分离的架体整片吊装拉紧再拆除拉结连接件,拆除附墙件螺栓,将分离架体转到地面。本次底部的两步架体拆除不多于两个机位,每段吊运的机位相邻的网片拆掉,而要吊运的底部机位处的网片是不可以拆除的。而拆除下来的架体通过塔吊吊运到地面的架体平躺式放置。
③当上部架体拆除完毕后,吊拆的架体主要构件有:龙骨板、防护网片、竖龙骨、导轨、刚性支架、下承重梁等。
④每拆除1个吊次架体,其相邻的待拆除架体做水平拉结加固,对于不能采用拉结加固的部位采取钢丝绳拉结,并做临时栏杆防护。
⑤当某一吊次含有活动龙骨板时,必须对活动龙骨板进行斜拉,防止架体变形。

单吊次示意图
⑥将爬架吊至地面,工人迅速拆除,分类码好材料。
七、爬架的检测措施
1、爬架以一片为一个单元进行提升,在提升过程中,需要对爬架每个机位进行观测,检测其小电箱显示的荷载数据。如果有机位显示数据为异常,整个爬升系统就会报警或停止工作,然后对异常的机位检查,并且进行处理。
待整片爬架提升结束后,对整片爬架进行水平观测,以龙骨板的横龙骨为参照。发现有存在高差的地方,对其所在机位进行微调,保证整片爬架处于相对水平状态整栋楼爬架提升完毕后,对分片处设置的观测点进行观测,查看爬架龙骨板是否处于同一水平,如果有高低差,及时对个别几位进行微调。
2、爬架在使用过程中,每个机位的附墙装置都处于工作状态,故对爬架也要进行长期观测并定期进行保养,对于出现问题的构件及时维修或更换,保证爬架在使用工况时的稳定性、安全性。