1、断路器的概述
2、断路器的二次回路接线及接地故障保护电路
3、断路器的操作
4、M型智能控制器的特性值设定及其使用
5、常见故障及排除方法
6、 电气附件介绍
1、 断路器的概述
1.1主要特点
CW1系列智能型万能疝路器有以下主要特点:
•体积小,结构紧凑
•产格按照新的国家标准GB/T14048.2-2008生产制造造
•滿足隔离要求
•具有较高的热动稳定性(CW1-3200. Icw=80kA)
•高分断、零飞弧,満足配电系统的各种需要
•具有较高的电磁兼容性能
•断路器可上进线或下进线
1.2适用范围
CW1系列智能型万能断路器适用于交流50Hz/60Hz,电压至690V.电l流至5000A的配电网路,主要用来分配电能以及保护线路、电机设备免受过裁、欠电压,短路、接地故障等的危害。断路器采用且有精确选择性保护和多功能能的智能控制器.特别适用于需要提高供电可靠性,避免不必要停电的配电网路。断路器倾额定绝缘电压为1000V,额定工作电流为 630A 率 5000A。
1.3总体结构
CW1系列智能型万能式断路器有固定式和抽屉式之分,由触头系统、灭弧系统、操作机构、电流互感器(电流互感器按有效值采祥)、智能控制器和辅助开关、二次回路接线端子、欠压脱扣器、分励脱扣器等部件组成(抽屉式断路器还有插屉座);抽屉座由带有导轨的左右侧板、底架和支架组成。

断路器外观

断路器壳架等级

断路器各部介绍
2、 断路器的二次回路接线
2.1配L或M、MY型智能控制器的断路器二次回踣接线图:

辅助开关为四组转换触头

辅助开关为四常开四常闭触头

带直流模块辅助开关为三常开三常闭触头
2.2接地故障保护电路:
① TN-C、TN-C-S、 TN-S配电系统中选用CWl三极断路器不附加外接电流互感器;接地故障保护信号只取三相电流的矢量和;保护特性为定时限保护。如下图

例:TN-C系统
②TN-S配电系统中选用CW1四极断路器;接地故障保护信号取三相电流及N极电流的矢量和;保护特性为定时限保护。

例TN-S系统
③TN-S配电系统中选用CW1三极断路器;外接中性线N电流互感器作接地故障保护用(接6号、7号接线端子),互感器安装地点距离断路器最大为2米;接地故障保护信号取三相电流及N相电流的矢量和;保护特性为定时限保护

例TN-S系统
3 断路器的操作
3.1 贮能操作:
手动贮能
①贮能时将贮能手柄上下反复扳动适当次数(约6~7次)当手感觉不到反力时就完成了贮能。

手动贮能
②贮能完毕后,“贮能、释能”指示器指示在“贮能”位置。
控制回路通电后,电动贮能即自动进行(控制电路巳接成自动预贮能形式时)。
3.2 分合闸操作:
①合闸
当断路器处于贮偷、断开状态时,推压黒色“I”按钮(见下图),断路剧合闸,“分闸.合闸”指示器由“O”转换到“I”,“贮能.释能”指示器由“贮能”状态转换到“释能”状态。

合闸
②分闸
当断路器处于闭合状态时,推压红色“O”按钮(见下图),断路器即分闸,“分闸、合闸” 指示器由“I”为“O”。

分闸
3.3电动分、合闸操作
①合闸
当断路器处于贮能、断开状态时,将额定电压施加于合闸电磁铁上能使断路器合闲。
②分闸
当断路器处于闭合状恣时,将额定电压施加于分励脱扣器便能将断路器分闸。
3.4抽屉式断路器
断路器本体插入操作
①拉出抽出导轨,将断路器本体按下图所示放置在导轨上。注意断路器两凸出支架座应卡入导轨凹入处。

②将断路器本体向内推入,直至不能推动为止。如下图

③抽出手柄,并将手柄六角头完全插入抽屉座手柄孔内。顺时针转动手柄,直至位置指示器转至“连接”位置,并能听见抽屉座内两侧有“咔嗒”两声,拉出手柄并放入原位。如下图


4 、M型智能控制器的特性值设定及其使用
4.1 M型智能控制器面板介绍:(如下图)

M型智能控制器面板
4.2电流电压选项显示
电流表:运行中显示数值为三相中最大电流值(如下图:电流表所示为三相中最大电流I2,其值为1600A)。按电流表“选择1”键,可循环选择显示I1 、I2、I3 、IN,IC实时值(相应指示灯亮),
停止操作5秒后恢复显示最大实时值。
电压表:运行中显示数值为三相检电压中最小电压值(如下图:电压表所示为三相线电压中最 小电压U31,其值为380V)。按电压表“选择2”键,可循环选择显示U12. U23. U31,停止操作5s后恢复显示最小实时值。

4.3保护参数的设定
在控制器上可以在线调节设定,但此时的负载电流应小于整定电流。控制器供电方式采用 辅助电源(其接线方式见2.1部分)。
步骤如下:
①显示:按“设定”键至目标项如Ir1、t1、Ir2、t2、Ir4、t4、ILc1、ILc2,待某目标项灯亮,显示屏显示为该項的原设定值。
②设定:按“+”(数值递増)或“一”(数值递减)健,将显示屏上的显示值设定到所需数值或援近的数值。
③贮存:按“贮存”键,贮存指示灯闪烁一次,奏示该致值已被锁定。
示例:以In=1600A控制器为例,原设定Ir1=1600A, t1=30s;Ir2=9.6kA, t2=0.2s; Ir3=19.5kA; Ir4=1200A;t4=0.4s。
①欲重新设定Ir1=1380A (t1仍为30s),操作如下图:

②欲重新设定t2=0.3s,操作如下图:

③欲关断(OFF)接地故障保护特性,操作如下图:

注:所有保护参数均可釆用类似方式进行调整。
检查:设定完毕,按一下“清灯” 健,再连续按动“设定”健,循环核査重新设定的各保护参数的昆示值,应与要求值一致(如果10s内未按任何键,则自动恢复到电流表功能)。
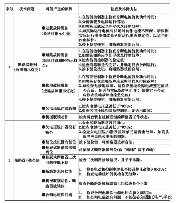
5、常见故障及排除方法
下面列举了用户在安装、调试、运行过程中,断路器可能发生的问题,并列出了可能产生的原因和检査及排除方法。见下图1、2

图1

图2
6、 电气附件介绍
6.1直流电源模块:当智能控制器外接二次回路电源为直流220V、110V时,须通过该模块转换成直流24V电源提供给智能控器。

直流电源模块
6.2欠压脱扣器:欠电压脱扣器由脱扣器銭圈和控制单元组成;欠电压脱扣器动作分为瞬时动作和延时动作两种;欠电压延时脱扣器延时时间常规分05s、Is. 2s、3s四种,3s以上直至瀕特殊规格处理,由用户与工厂协商解决,延时准确度±10%。

欠压脱扣器
6.3分励脱扣器:可远距离操纵使断路器断开。

分励脱扣器
6.4合闸电磁铁:•贮能结束后,合闸电磁铁能使操作机构的贮能弹簧力瞬间释放,使断路器快速闭合。

合闸电磁铁
6.5电动操作机构:断路器具有电动机贮能及自动再贮能功能;断路器也可手动贮能。

电动操作机构
6.6辅助开关:


辅助开关