科创板自2019年推出后,率先采用注册制,备受市场关注,交易活跃。然而受限于科创板的板块定位,还有不少企业无法登陆。2020年6月,创业板注册制也正式落地,给了企业更多选择的机会。这两者有什么区别,创业公司该如何如何选择?
来源:创新工场
作者:林莺
这篇文章,我们将带大家比较一下注册制下的创业板与科创板的异同。本文将涉及:
- 板块差异化定位——最大的不同
- 发行上市制度——大致相同、部分差异
- 交易制度——基本一致,全面接轨
- 退市制度——基本一致,创业板增加对红筹企业的安排
1
板块差异化定位:最大的不同
建立多层次的资本市场,是中国资本市场改革的重要方向,既要引导不同资本市场的良性竞争,又要有差异化的体系来满足不同企业的融资需求,减少金融风险隐患。
由此,深圳交易所的创业板和上海交易所的科创板之间进行清晰的板块差异化定位就非常重要了,这也将成为企业选择上市板块的核心参考依据。
1
创业板
《创业板首次公开发行股票注册管理办法(试行)》对创业板的定位作出了进一步的明确,即“主要服务成长型创新创业企业,支持传统产业与新技术、新产业、新业态、新模式深度融合”,更加强调推动传统产业的创新升级。
为明确创业板定位突出创业板特色,深交所还发布了《创业板企业发行上市申报及推荐暂行规定》,明确设置行业负面清单,列示以下传统行业,原则上监管层不支持申报创业板上市:
(一)农林牧渔业;(二)采矿业;(三)酒、饮料和精制茶制造业;(四)纺织业;(五)黑色金属冶炼和压延加工业;(六)电力、热力、燃气及水生产和供应业;(七)建筑业;(八)交通运输、仓储和邮政业;(九)住宿和餐饮业;(十)金融业;(十一)房地产业;(十二)居民服务、修理和其他服务业。
另一方面,又通过允许与负面清单所列行业中与互联网、大数据、云计算、自动化、人工智能、新能源等新技术、新产业、新业态、新模式深度融合的企业上市,支持和引导传统行业转型升级。
2
科创板
科创板的定位是“面向世界科技前沿、面向经济主战场、面向国家重大需求”,主要服务于符合国家战略、突破关键核心技术、市场认可度高的科技创新企业。按照《上海证券交易所科创板企业上市推荐指引》的规定,科创板希望能获得保荐机构重点推荐的领域是:
(1)新一代信息技术领域,主要包括半导体和集成电路、电子信息、下一代信息网络、人工智能、大数据、云计算、新兴软件、互联网、物联网和智能硬件等;
(2)高端装备领域,主要包括智能制造、航空航天、先进轨道交通、海洋工程装备及相关技术服务等;
(3)新材料领域,主要包括先进钢铁材料、先进有色金属材料、先进石化化工新材料、先进无机非金属材料、高性能复合材料、前沿新材料及相关技术服务等;
(4)新能源领域,主要包括先进核电、大型风电、高效光电光热、高效储能及相关技术服务等;
(5)节能环保领域,主要包括高效节能产品及设备、先进环保技术装备、先进环保产品、资源循环利用、新能源汽车整车、新能源汽车关键零部件、动力电池及相关技术服务等;
(6)生物医药领域,主要包括生物制品、高端化学药、高端医疗设备与器械及相关技术服务等;
(7)符合科创板定位的其他领域。
根据《科创板上市审核规则》和科创板审核问答的规定,在交易所判断发行人是否符合科创板定位时,发行人应当对其是否符合科创板定位进行审慎评估,保荐机构应当就发行人是否符合科创板定位进行专业判断。
发行人进行自我评估时,需要重点考虑以下因素:
(1)所处行业及其技术发展趋势与国家战略的匹配程度;
(2)企业拥有的核心技术在境内与境外发展水平中所处的位置;
(3)核心竞争力及其科技创新水平的具体表征,如获得的专业资质和重要奖项、核心技术人员的科研能力、科研资金的投入情况、取得的研发进展及其成果等;
(4)保持技术不断创新的机制、技术储备及技术创新的具体安排;
(5)依靠核心技术开展生产经营的实际情况等。
保荐机构也需要出具专项意见,说明理由和依据、具体的核查内容、核查过程等,并在上市保荐书中简要说明核查结论及依据。
为判断发行人是否符合科创板定位,上交所在审核问询中,除了关注发行人的评估是否客观,保荐人的判断是否合理;根据需要,还可以向科技创新咨询委员会提出咨询,将其作出的咨询意见作为审核参考。
之前,大家还曾期待科创板领域拓宽,但现在有了创业板的区分定位,短期内调整科创板行业要求的可能性下降。相对来讲,按照上面的行业划分对应选择,成功率则会更高。
但尽管如此,在操作中,很多科创类企业与传统产业也会紧密相关,而且国家战略是个动态的概念,未来也会有调整的可能,因此两者边界仍有模糊之处,这样也给予了企业根据具体IPO审核要求和自身经营实际情况进行选择和调整的空间。
2
发行上市制度:大致相同、部分差异
1
发行上市要求
能否满足发行上市要求,是拟上市企业选择不同板块的核心要素,可以看到这些要求和两个板块的定位也是息息相关的。
例如,科创板允许非盈利企业上市,这对于很多高收入、高市值,但尚未盈利的科技企业有极大的吸引力,但科创板更强调技术人员、研发投入、主要靠核心技术开展生产经营,更强调核心技术的领先性,能否满足这些条件,企业还需对自己的经营情况进行仔细梳理。
创业板目前也引入了不要求盈利的标准三,但是还需等到明年6月份才能实施,且估值要求更高,对于有表决权差异的企业,则不允许亏损上市。同时,在合规经营方面的审核、披露要求也体现自身的特色。
因此,拟上市企业需要逐条确认自己是否符合相应要求,甚至应当提前进行对照研究,根据企业特色选择相应的板块,并按照相应的要求调整日常经营管理要求。
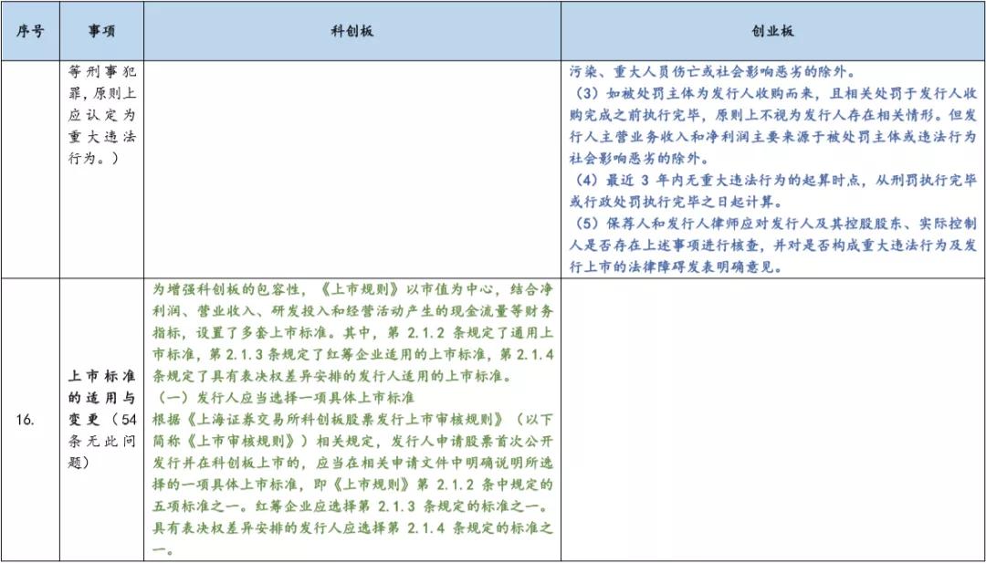
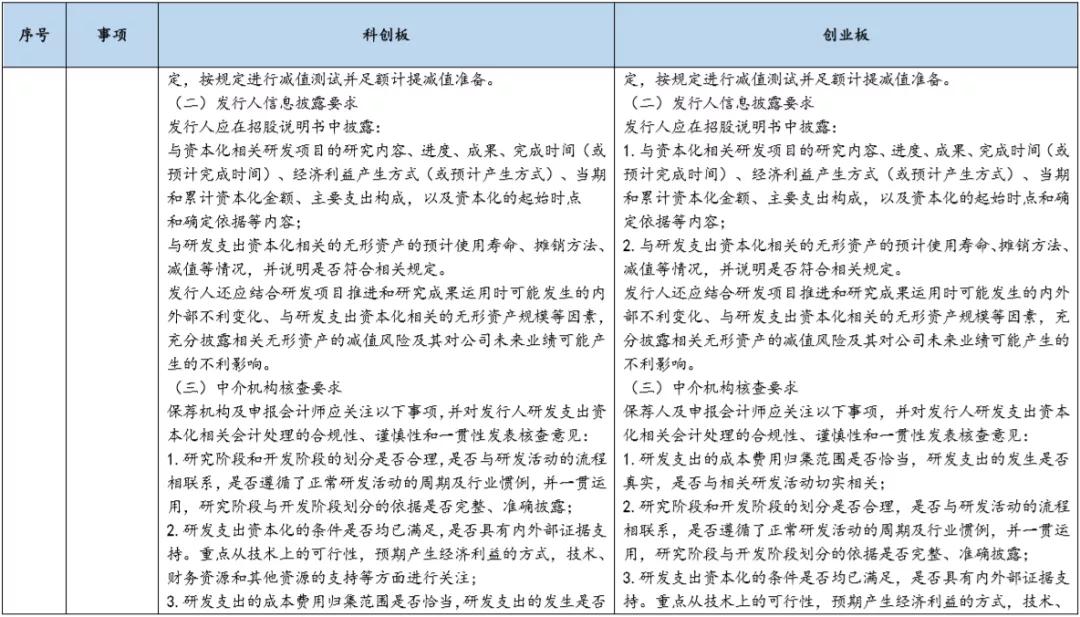
在此,我们结合证监会发布的《创业板首次公开发行股票注册管理办法》、《科创板首次公开发行股票注册管理办法》、《首发业务问题解答》以及交易所发布的《创业板股票上市规则》、《创业板股票发行上市审核规则》、《科创板股票上市规则》、《科创板股票发行上市审核规则》、《科创板股票发行上市审核问答》、《科创板股票发行上市审核问答(二)》、《创业板股票首次公开发行上市审核问答》等规定,对科创板和创业板发行上市方面的基础要求进行了整理对照:







我们也对科创板、创业板对拟上市企业在IPO具体核查及披露要求中一些重要问题的差异进行了汇总[1],以便企业在选择不同板块时予以考量。











2
其他
创业板改革后,审核注册程序、发行承销、信息披露原则要求、监管处罚等方面也将与科创板相关规定基本一致。我们在此做一些简单介绍,方便拟上市企业了解。
(1)发行流程:两者相同,区别在于创业板规定交易所审核+证监会注册的时间总计不超过3个月,较科创板交易所审核3个月+证监会注册20天的规定,期限进一步缩短。
(2)定价方式:相较于科创板公司在IPO时必须向基金公司等网下投资者以询价的方式确定股票发行价格,创业板保留了直接定价方式,并规定IPO发行数量在2000万股以下且无股东公开发售股份的,以及已经或者同时境外发行的,可通过直接定价的方式确定发行价格,但发行价格不能过高。采用询价方式进行定价时,在申报价格上,对参与询价的网下投资者,创业板和科创板均规定同一投资者的不同拟申购价格不能超过3个。同时,最高报价不得高于最低报价的120%。
(3)配售比例:创业板注册制改革后,创业板网下初始发行比例将与科创板看平,首次公开发行股票采用询价方式的,公开发行后总股本在4亿股以下的,网下初始发行比例提升至不低于本次公开发行股票数量的70%;超过4亿股的,网下初始发行比例提升至不低于本次公开发行股票数量的80%。科创板和创业板目前也均将网下发行数量中优先向公募基金、社保基金、养老金、企业年金基金和保险资金配售的比例提升至70%。而在回拨比例上,科创板和创业板都明显较低,其中创业板回拨比例略高于科创板。现行规定中,网上有效申购倍数超过50倍、低于100倍(含)的,应当从网下向网上回拨本次公开发行股票数量的20%;超过100倍的,回拨比例为40%;超过150倍的,回拨后无锁定期网下发行比例不超过本次公开发行股票数量的10%。此前科创板将上述比例分别调整为5%、10%和80%。而创业板在本次修订后,上述比例则分别为10%、20%和70%。
(4)在网下投资者账户持有市值的门槛:《促进科创板初期企业平稳发行行业倡导建议》建议科创板网下投资者及其管理的配售对象账户持有市值门槛不低于6000万元,科创板创主题封闭运作基金与封闭运作战略配售基金不低于1000万元。而根据新修订的《深圳市场首次公开发行股票网下发行实施细则》,创业板则仍仅要求1000万的市值门槛。
(5)战略投资:科创板和创业板均规定符合特定投资目的的证券投资基金参与战略配售时,应当以基金管理人的名义作为1名战略投资者参与发行。同一基金管理人仅能以其管理的1只证券投资基金参与本次战略配售。且战略投资者最高获配比例也相同,均为发行1亿股以上的原则上不超过30%,不足1亿股的不超过20%。锁定期也同样为12个月。不同之处在于,当IPO规模超过1亿股时,创业板可较科创板容纳更多数量的战略投资者。
(6)同时,不同于科创板,创业板仅对未盈利企业、特殊股权结构企业、红筹企业、高价发行企业实施保荐人相关子公司强制跟投的制度。跟投比例上,与科创板相同,根据发行规模不同在2-5%之间浮动。同时锁定期也同样为24个月,比一般战略投资者的12个月更长。
3
交易制度:基本一致,全面接轨
交易制度,虽然不是板块选择的重点,但对于上市后交易的流通性、活跃性还是有一定的影响。我们可以看到创业板改革后,在交易制度方面也全面接轨科创板:
(1)放宽了涨跌幅比例,将创业板股票涨跌幅限制比例由10%提高至20%,并且同步放宽相关基金涨跌幅至20%。存量部分将随按照《创业板首次公开发行股票注册管理办法(试行)》发行上市的首只股票上市首日起施行。
(2)优化新股交易机制,对创业板新股上市前五日不设涨跌幅限制,并设置30%、60%两档停牌指标以稳定价格防止过度波动。
(3)引入盘后定价交易方式,允许投资者在竞价交易收盘后,按照收盘价买卖股票。
(4)优化两融制度机制。创业板注册制下发行上市股票自首个交易日起可作为两融标的,推出转融通市场化约定申报方式,允许战略投资者出借获配股份。
(5)优化其他微观机制安排。包括设置单笔最高申报数量上限,对连续竞价期间限价申报设置上下2%的有效竞价范围,调整交易公开信息披露指标,新增股票特殊标识等。
科创板、创业板投资者门槛也有差别:
- 创业板:新增创业板个人投资者须满足前20个交易日日均资产不低于10万元,且具备24个月的A股交易经验的门槛;
- 科创板:股复票交易必须满两年。投资者在开通科创板账户之前的二十个交易日,账户必须有不低于50万元的流动资金。
4
退市制度:基本一致,创业板增加对红筹企业的安排
合理有效的退市制度也是证券市场实施注册制的前提,创业板改革也全面向科创板靠拢,包括丰富完善退市指标,加大“僵尸”企业和空壳公司的出清力度;简化退市流程,取消暂停上市和恢复上市环节,交易类退市不再设置退市整理期,提升退市效率,优化重大违法强制退市停牌安排,保障投资者交易权利;强化风险警示,对财务类、规范类、重大违法类退市设置退市风险警示制度。
同时,对比科创板,创业板还增加了对红筹企业的安排,但随着科创板红筹企业上市的不断增加,相信科创板也会不断完成红筹企业的退市制度。
2020年是IPO大爆发的一年,截至7月21日诞生了40家主板企业、24家中小板企业和注册制改革前的24家创业板企业[2],科创板更是为资本市场注入了一剂强心针,截至2020年7月17日,上交所披露科创板推出一年内即已受理科创板上市申请企业共计407家,其中已上市130家[3]。相信创业板注册制改革,会进一步为资本市场注入活力,也期待企业能找到合适的板块,用好多层次的资本市场平台,为企业发展助力。
附:注册制下的科创板和创业板的首发审核问答对比表












































