股权激励期权怎么行权 (公司员工股权期权激励方案)

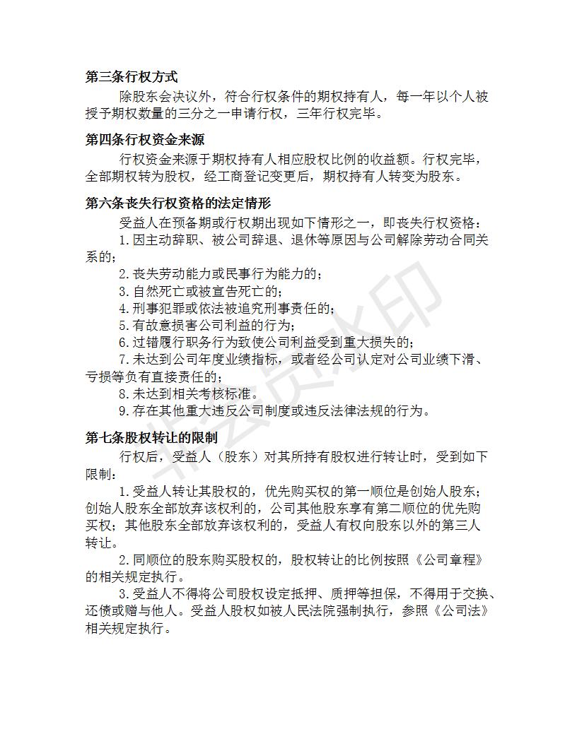
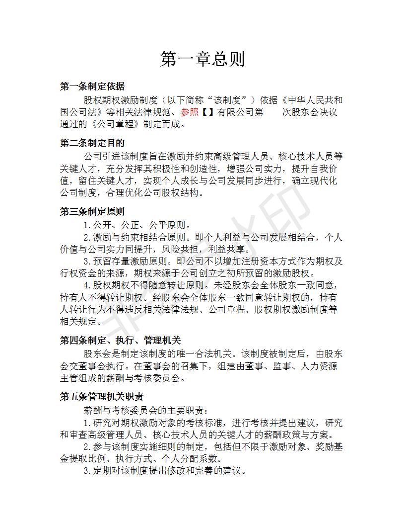
公司员工股权期权激励方案,创业公司股权期权激励方案

公司员工股权期权激励方案,创业公司股权期权激励方案

公司员工股权期权激励方案,创业公司股权期权激励方案

公司员工股权期权激励方案,创业公司股权期权激励方案

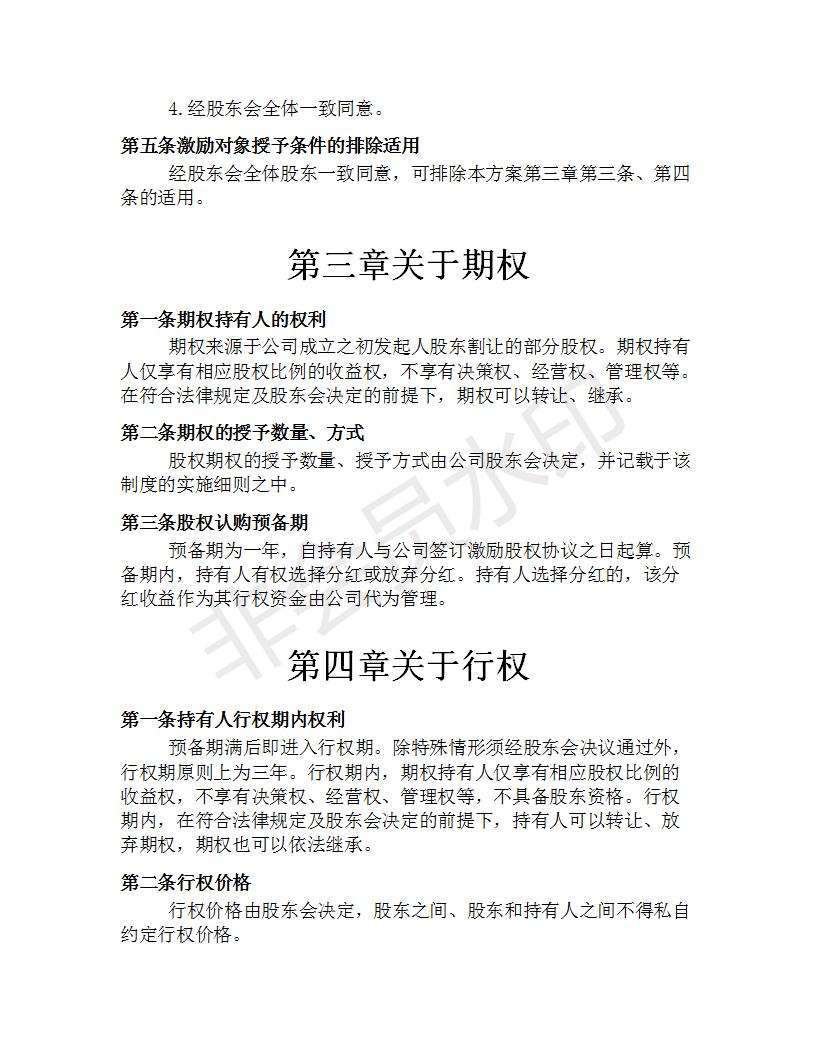
公司员工股权期权激励方案,创业公司股权期权激励方案

公司员工股权期权激励方案,创业公司股权期权激励方案

公司员工股权期权激励方案,创业公司股权期权激励方案

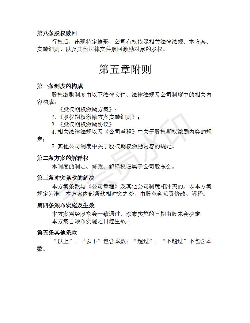
公司员工股权期权激励方案,创业公司股权期权激励方案

1.阅后如果喜欢,不妨点赞和评论一下。

2.如果喜欢股权和管理知识,请关注本头条号相关文章。

3.关注后私信我回复“666”,可以为您提供股权咨询服务,并且有机会获得《股权结构设计方案》、《公司股东进入与退出机制》、《股权融资协议》和《股东合作协议书》等股权相关资料