一:设备简介
AI视频分析服务器是采用嵌入式人工智能技术实现同时海量视频解码,并具有AI行为分析的的一款综合的智能视频监控上墙电信级设备,采用深度卷积神经网络算法,不断迭代更新进行调优训练,搭载嵌入式linux系统,可离线独立进行AI视频分析,设计的核心理念是利用人工智能的方式来提升监控中心更加的智能和便捷,为用户在视频监控发生事故的事后追溯转变为提前感知的功能型转变,为智能安防提供一站式解决方案。
AI视频分析服务器不仅具有AI功能,还兼容主流品牌海康,大华,宇视,雄迈NVR/DVR预览和录像回放,选配H.265编码卡支持HDMI输入接口,将外部电脑上墙显示或者拼接。兼容性,灵活性更强;可广泛应用于超市、商铺、办公楼、住宅小区、办公楼、学校、酒店、工厂等监控场所,为用户方便的提供了监控智能化感知,视频监控切换和电脑上墙管理的价值。

设备外型

物理接口
二:单模块主板功能:
1、 视频解码+AI人工智能:
u 支持H.265 Main Profile Level5.1、H.264 Baseline/Main/High Profile Level5.0、MPEG4 SP L0~L3/ASP L0-L5、MJPEG/JPEG Baseline解码;
u AI功能
|
算法类型(选配) |
算法种类(选配) |
|
人脸人形类: |
人脸识别,黑白名单,人形识别、人员计数。 |
|
车辆类 |
支车辆检测,车辆违停,消防通道堵塞,货车检测,非机动车检测。 |
|
目标特征类 |
车安全帽识别,反光衣,工服识别,口罩识别,消防设备堵塞,烟火识别 |
|
行为识别类 |
抽烟识别,打电话识别,离岗识别,非法越界,人员跌倒,高空抛物。 |
|
矿山类算法 |
传送带跑偏位移,传送带异物识别,煤流量检测,矿车识别, 监控室离岗,堵料识别,非法闯入,摄像机遮挡。 |
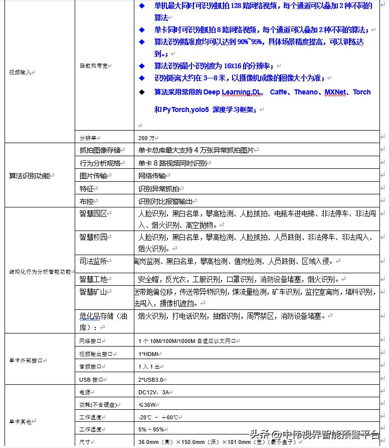
算法的应用: 最高支持8路普通摄像机的接入,并可以对每一路摄像机进行设置一种不同的算法进行识别运算。
u 单卡解码性能:1路=4K;4路=1080P;8路=1080P视频解码;
u 支持标准ONVIF IPC及主流品牌接入;
u 支持RTSP直接视频取流;
u 支持网络自动实时检测是否断线;
u 支持主流品牌海康,大华,宇视,雄迈等NVR/DVR预览解码和录像回放;
u 同时可识别抓拍8路网络视频,每个通道可以叠加2种不同的算法;
u 算法识别精准度均可以达到90%~95%,具体场景精度提高,可以训练达到,算法识别最小识别度为16X16的分辨率;
u 识别距离大约在3--8米,以摄像机成像的图像大小为准;
u 算法采用常用的Deep Learning,DL, Caffe、Theano、MXNet、Torch和PyTorch,yolo5 深度学习框架;
3.产品亮点
l 单卡最大支持8路AI实时分析,单机最大支持128路实时分析
l 场景功能可灵活切换;多种人车算法可同时运行,一机多用
l 部署方便,不改变原有组网的前提下进行智能化改造
l 支持告警信息上报,并截取告警片段留存至本地
l 可接入ONVIF、RTSP协议的第三方摄像机
l 支持有线RJ45,10/100/1000Mbps自适应
l 千兆网卡,适用于多种组网环境
l 支持浏览器访问和本机界面控制
4. 应用场景和解决方案算法组合
|
应用场景 |
算法组合 |
|
智慧园区 |
人脸识别,黑白名单,攀高检测、人脸抓拍、电瓶车进电梯、非法停车、非法闯入、烟火识别、高空抛物。 |
|
智慧校园 |
人脸识别,黑白名单,攀高检测、人脸抓拍、人员跌倒、非法停车、非法闯入、烟火识别。 |
|
司法监所 |
离离岗监测、黑白名单,攀高检测、值岗检测、人员跌倒、区域入侵。 |
|
智慧工地 |
安全帽,反光衣,工服识别,口罩识别,消防设备堵塞,烟火识别。 |
|
智慧矿山 |
传送带跑偏位移,传送带异物识别,煤流量检测,矿车识别,监控室离岗,堵料识别,非法闯入,摄像机遮挡。 |
|
危化品存储(油库): |
烟火识别,打电话识别,抽烟识别,周界禁区,消防设备堵塞。 |
5.网络环境要求:
v 工业级千兆核心交换机: 非管型核心交换机背板带宽48Gbps,包转发率需达到36Mpps,建议使用交换机品牌及型号:华为S1724G-AC,华为S5720S-28P-LI-AC,华为S1720-52GWR-4P,华三SMB-S1224F,华三SMB-S1824G,华三S5024PV3-EI,华三S1248.
v 核心网线: 采用超5类或者6类线材网线。
v 前端网络: 前端可采用百兆交换机和5类网线即可,如是跨网段的前端网络摄像机子网掩码应修改为255.255.0.0。
三:产品参数

四:系统拓扑图
