复习这么久,不会连自己要考的岗位成绩计算方式都不知道吧?
2020国家公务员考试成绩怎么计算?

国家公务员考试成绩计算方式根据职位分类而定,一般职位和要参加专业科目考试职位的成绩计算方式是有区别的。
佳哥汇总了各岗位国考成绩具体计算方法供大家参考。
一般岗位
这里的一般岗位也就是只考行测和申论的岗位。
笔试成绩计算方法
一般岗位只考行测和申论,即行测+申论为笔试成绩。
根据《招考简章》中规定的面试人选的比例,按照笔试成绩从高到低的顺序,确定参加面试和专业能力测试的人选名单。
综合成绩计算方法
(行测+申论)/2*50%+面试*50%)
行测和申论的总分是200分,而成绩计算是百分制,所以要除以2。

特殊岗位
这里的特殊岗位指的是考生除参加公共科目考试外,还要参加专业科目考试。
笔试成绩
8个非通用语职位:按照公共科目笔试成绩与外语水平考试成绩1:1的比例进行合成后排序。
银监会、证监会及其派出机构特殊专业职位:按照公共科目笔试成绩与专业考试成绩1:1的比例进行合成后排序。
公安机关人民警察职位:行政职业能力测验、申论、专业科目考试成绩各占40%、30%、30%的比例进行合成后排序。

综合成绩
进行专业能力测试的,面试成绩和各专业能力测试成绩共占50%。
公共科目笔试、面试、专业能力测试成绩均按百分制折算。
专业能力测试成绩一般不超过综合成绩的15%。
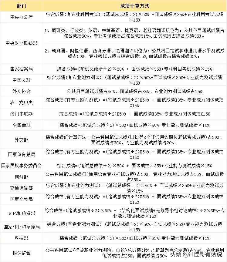
具体各部门算法详见下表:

以上就是国家公务员考试各岗位成绩计算方法了,大家都搞明白了吗?