2021年下半年教师资格证考试(笔试)报名即将开始,作为教育新规颁布后的第一次教师资格证考试,且下半年参加统考的省份和报名人数更多,又逢疫情影响,多重因素叠加下,可以预计2021年9月2日开始的教师资格考试报名人数将突破往年记录,且比去年提前了9天,但报名时间仍然只有短短的3天!所以想参加本次教资考试的同学,千万不要因为报名过程中出岔子,而错失名额。

本文将结合今年最新官方公告说明,详细介绍教师资格证考试报名要求、报名流程和所需免冠电子照片的手机简易制作方法(这是报名难点),供大家参考,及早完成考试报名。
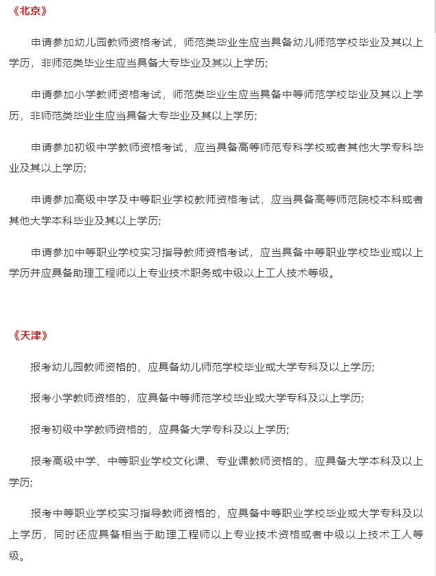
一、教师资格证考试报名要求
非师范类也是可以报考教师资格证的,但对于学历是有要求的,各省要求不太一样,建议大家提前到本省教育考试院网站,或中国教育考试网查看学历报考要求。下面列举一些省市的要求供参考:



二、教师资格证考试报名入口
教师资格证考试(笔试)是全国统一报名、统一考试,参加考试的人员请登录《中国教育考试网》,进入考试报名栏目,点击《中小学教师资格考试(NTCE)》
进入《中小学教师资格考试》报名平台,查看报名流程和在线报名

三、教师资格证考试报名流程及所需材料
先看一下教师资格考试所需的材料:1、个人证件照(报名用,必须)
2、身份证(考试用、必须)。如果身份证丢失,可以使用临时身份证。
3、居住证(如果在居住的参加考试则需要,比如您学校学籍是在广州,目前在北京居住且准备在北京参加教资考试,而北京又不是您的户籍所在的,就需要居住证了)
4、学生证、户口本
5、防疫证明材料(承诺书、健康证明)。以考试的政策要求为准。
以上供大家参考,各的要求会有差异,请以报名公告为准。

再看一下报名流程和注意事项:
进入报名系统后,首先需要选择所在省份(自治区、直辖市),选择后可以查看报名公告,建议大家先仔细阅读报名公告,确定自己是否具备报考资格,以及报名考试时间信息。

其次,教师资格考试报名对报名设备有严格要求,必须是Windows操作系统下的IE系列浏览器,不支持手机、平板电脑、Mac电脑报名

那什么是“IE系列浏览器呢”?包括IE8\IE9\IE10\IE11,以及360浏览器的兼容模式。
推荐方法一:
使用360浏览器,并切换到兼容模式,再开始报名

推荐方法二:
打开IE浏览器后,还需要进行以下步骤操作:
1、用IE浏览器打开报名网站,同时按键盘ALT+X+B三个键

在弹出的窗口中,输入中国教育考试网域名如下

添加成功后,界面如下所示

关闭浏览器,重新进入报名网站就可以正式开始报名了。如果以上步骤操作无误,可以正确看到注册登录界面如下:

注册报名过程主要包括填报个人信息、上传照片、笔试报名等步骤

其中除了报名照片外,都是个人信息的填写和选择,下面重点介绍教资报名电子照片的要求和处理方法。
四、教资考试报名照片要求及手机制作方法
先看一下教师资格考试报名照片的要求:本人近6个月以内正面彩色证件照,白色背景;不允许戴帽子、头巾、发带、墨镜;照片中显示考生头部和肩的上部;照片上应该看到人的额头及两耳轮廓;照片不大于200K,jpg/jpeg格式。

下面教大家用手机制作一寸白底照片的方法:
1、打开手机微信客户端,找到【报名电子照助手】

2、在菜单中选择【报名照片】中的自助服务

3、在推荐方案中找到【教师资格证(笔试)报名】,直接进入下一步
4、拍摄一张半身正面照片,请让身边的朋友或家人协助拍摄。如果有证件照电子版更好,背景颜色不限。

5、上传照片,严格按裁剪框中的人物轮廓进行缩放裁剪,确保比例合适,人物居中

6、检查一下照片是否符合要求,保存后上传即可

报名过程中遇到任何问题,欢迎留言交流讨论,不足之处欢迎大家指正。最后,也祝大家都能在3天时间内顺利完成报名,早日复习,早日拿证!